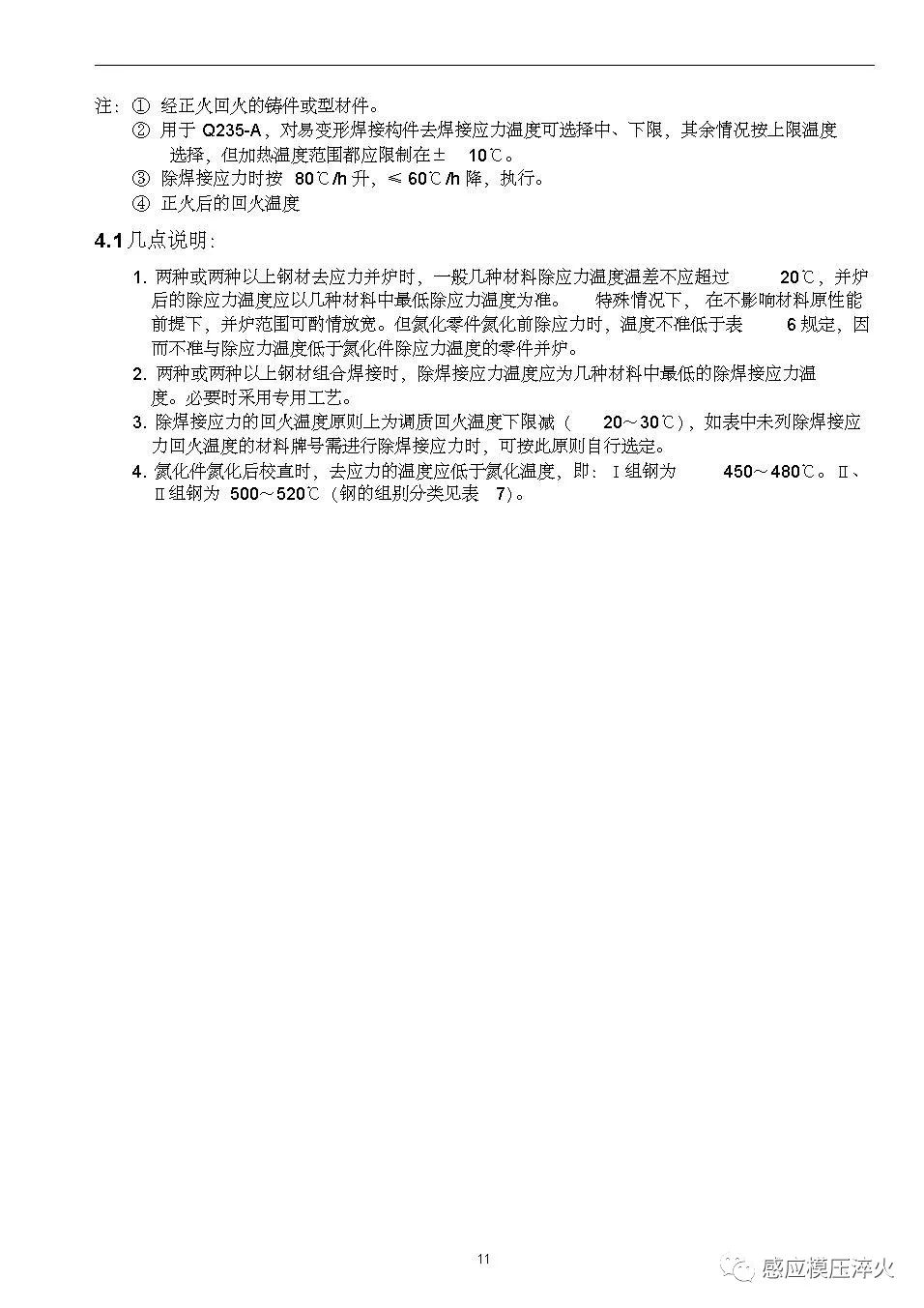
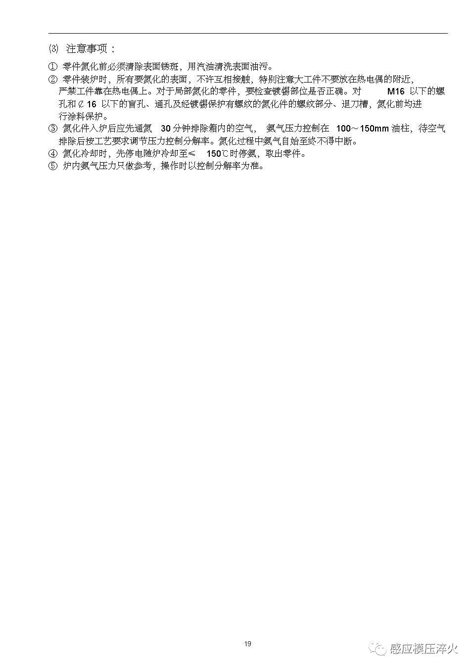
热处理工艺规程(工艺参数)






























资料来源:网络
作者:不详
相关文章:
(本平台"常州精密钢管博客网"的部分图文来自网络转载,转载目的在于传递更多技术信息。我们尊重原创,版权归原作者所有,若未能找到作者和出处望请谅解,敬请联系主编微信号:steel_tube,进行删除或付稿费,多谢!)热处理工艺规程(工艺参数)






























资料来源:网络
作者:不详
相关文章:
(本平台"常州精密钢管博客网"的部分图文来自网络转载,转载目的在于传递更多技术信息。我们尊重原创,版权归原作者所有,若未能找到作者和出处望请谅解,敬请联系主编微信号:steel_tube,进行删除或付稿费,多谢!)|
|
常州精密钢管博客网推荐您访问: |
|---|