热处理工艺是指零件热处理作业的全过程,包括热处理规程的制订、工艺过程控制与质量保证、工艺管理、工艺装备(设备)以及工艺试验和质量等。通常所说的热处理工艺就是指工艺规程的制订。
热处理工艺规程的编制是零件热处理工作中最主要、最基本的工作内容,要想充分发挥材料力学性能和零件的服役能力,必须有正确的工艺文件来指导现场作业。因此,确切地说,工艺规程的编制工作属于工程设计规范的范畴的工程工作中重要的一个环节。
制订正确合理的热处理工艺必须从企业实际出发,考虑企业从事热处理工作人员素质、管理水平、生产条件等,依据相关技术标准和资料,以及质量保证和检验能力,设计编制出正确、完善、合理的热处理工艺规程。
完善合理的热处理工艺,不但能优质高效地生产出合格的产品,提高产品的服役寿命,而且能降低成本,提高效益。

1 热处理工艺制订原则
热处理工艺制订应遵守以下原则:
1)工艺的先进性
2)工艺的合理性
3)工艺的可行性
4)工艺的经济性
5)工艺的可查性
6)工艺的安全性
7)工艺的标准化
1.1 工艺的先进性
先进的热处理工艺是企业参与竞争的实力和财富。具备领先于竞争者的热处理工艺技术就能使企业抢占先机,持续为企业创造更多财富。热处理工艺先进行的内容见表1。
表1 热处理工艺的先进性

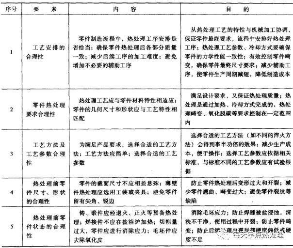
1.2 工艺的合理性
热处理工艺的制订应最大限度避免产生热处理缺陷。材料显微组织、晶粒度、力学性能均应符合和满足标准要求;零件畸变要小,不能产生淬火裂纹,无增碳增氮以及脱碳现象,化学热处理应满足标准要求的组织及渗层硬度、深度等。热处理工艺流程要短,减少辅助工序和多余程序,整个热处理工序操作者掌握操作应简单,减少过程中对人为因素的依赖,能够确保产品质量的稳定性。
热处理工艺的合理性应考虑的内容见表2。
表2 热处理工艺的合理性

1.3 工艺的可行性
根据企业的热处理条件、人员素质结构、管理水平等条件制订的工艺才能使产生正常运转。对于个别零件要求的特殊方法处理,不一定需要购置新设备来生产,在不具备条件的时候,外协反而是最合理的选择。
热处理工艺的可行性应考虑的内容见表3。
表3 热处理工艺的可行性

1.4 工艺的经济性
编制工艺时,应充分利用企业现有条件,力求流程简单、操作方便、以最少的消耗获取最佳工艺效果,使企业不但获得经济效益,且使工艺本身尽量完善。
热处理工艺的经济性包括的内容见表1-4。
表4 热处理工艺的经济性

1.5 工艺的可查性

热处理属于特种工艺范畴,对工艺过程中的主要工艺参数必须具备控制手段,并具有可追溯性,使产品质量可追溯查找。零件经热处理后的检测方法、内容及结果均可追溯检查,工艺应具备可查性。
热处理工艺的可查性包括的内容见表5。
表5 热处理工艺的可查性

1.6工艺的安全性
工艺的安全性主要是针对人身安全、环境安全、设备安全以及包括产品的其它财产安全。因此工艺应有充分的安全保障,不成熟的工艺方法应该经评审、论证后方可用于生产。对新设备,应按说明书要求严格遵守操作规范,尤其是压力装置,易燃易爆材料以及有害的工艺材料使用等。
热处理工艺的安全性包括的内容见表6.
表6 热处理工艺的安全性

1.7 工艺的标准化
标准化是企业发展的基础,也是加强国际交流的基础。因此,标准化在热处理中是必不可少的。标准化也是企业进一步参与市场竞争的主要环节。对热处理而言也是产品质量的保证。
热处理工艺标准化包括的内容见表7。
表7 热处理工艺的标准化

2 热处理工艺制订依据
制订热处理工艺的依据包括:产品图样及技术要求,主要有毛坯图或毛坯技术条件、工艺标准、机械加工对热处理的要求以及企业热处理技术条件等。

2.1 产品图样及技术要求
产品图样应该是经工艺审查的有效版本。图样上应标明以下内容:
(1)材料:标明材料牌号及材料标准。
(2)热处理:零件最热处理后的力学性能、硬度等。
(3)化学热处理零件在图样上应标明化学热处理部位尺寸,化学热处理渗层深度、硬度计渗层组织要求和标准。
(4)感应热处理应表示出感应处理部位的位置、深度、硬度、允许的热影响区范围。
(5)对零件有热处理检验类别有要求时,还应标明热处理检验类别。
2.2 毛坯图或技术条件
零件的毛坯如锻件、铸件或裁切的原料型材等一般都需要做热处理,因此毛坯图可视作零件图样,所以毛坯图上应标明材料牌号和标准,以及热处理要求如硬度、性能等。
毛坯技术条件也就是毛坯验收标准。是指应给出毛坯热处理后的性能指标,有时还需要给出检验部位。如硬度检验部位,拉伸、金相试样的取样部位等。
2.3 工艺标准
工艺技术标准分为上级标准和企业标准,上级标准是指国家标准、国家军用标准、行业标准。它们是编制工艺规程的主要依据。
质量控制标准也分为上级标准和企业标准,它们是工艺过程中质量控制的主要依据。
2.4 企业条件
企业条件包括热处理生产条件、热处理设备状况、热处理工种具备程度、人员结构、专业素质及管理水平等。
3 工艺规程的基本内容
工艺规程应包括基本要素、热处理工序流程及审批栏更改栏等。
3.1 工艺规程的基本要素
工艺规程的基本要素及其内容见表8 。
表8 工艺规程要素及其内容



以下列是工艺规程表格样例:
样例一、竖式热处理工艺规程表

样例二、横式热处理工艺规程表

3.2 工艺规程类型
当前国内外常用的热处理工艺规程类型有以下几种:
(1)单列式工艺规程。
(2)工艺说明书(总工艺规程)加工艺卡。
(3)工艺说明书加指令卡。
(4)电脑(微机)的热处理工艺自动控制程序。
上述各类型工艺规程的特点和适用范围见表9 。
表9 各类型工艺规程特点和适用范围




典型热处理工艺卡样例如下:
样例一、通用性热处理工艺卡

样例二、热处理指令卡

工艺说明书的内容见表10 。
表10 工艺说明书章目及其编写要点



4 工艺规程编制程序
4.1 工艺规程编制流程见图1 。
图1 工艺规程制订流程图

4.2 工艺规程编制步骤

步骤一,审核与资料准备。需要研究以下事项:
(1)研究审核图样规定的选材、热处理技术要求的合理性、可行性。零件选材能否达到所要求的性能指标?
图样规定的热处理技术要求是由设计部门的设计人员在产品设计时候标注于图样中的。如果设计部门专业配置不全面,产品设计人员对材料及其热处理特性不熟悉,设计思路难免偏重设计需要,忽略了合理性、可行性或经济性。这种不合理的现象司空见惯。这就需要热处理工艺人员在基于满足零件设计要求的前提下,向设计部门提出合理的选择或者替代方案。否则设计与工艺部门以及质量管理部门的矛盾难以调和,对部门间协调、产品质量、企业效益等等都极为不利。
(2)了解毛坯或材料的供应状态,是否需要增加预备热处理来满足最终所需组织或后续加工所需性能?毛坯尺寸余量能否覆盖热处理变形?
(3)研究零件加工路线安排,确定热处理工序在全流程中的最佳位置。尤其是需要化学热处理以及需要多次热处理的零件,要确定每一步热处理在全流程中的哪一步最为合理。
(4)每一步热处理需要符合哪个国际、国家或行业标准?
步骤二、条件准备。
(1)确定热处理工艺路线、工艺方法,对未进行过的工艺方法,先制订工艺试验方案。对不具备的工艺方法或设备,制订改造方案或委外。
(2)依据标准或相关技术资料,确定工艺参数,或经过验证后调整的工艺参数。
(3)按照工艺方案需要,设计工艺工装。
(4)按照零件要求和工艺实施路线,安排辅助工序(如清理、清洗、矫正、防护、包装等)
(5)确定检验方法及检验设备,按需要设计专用检具、工装。
步骤三、编写工艺规程文本。
按统一规定的标准格式,或PRL、ERP、MEX系统要求填写工艺规程表格,填全表格栏目。工艺术语要符合国家或行业标准,指令性文字要用词严禁、简洁明了,不产生歧义。
步骤四、会签、审批。
工艺规程涉及的部门,都需要相关的负责人详细了解,在文件的编制、会签、审定、批准栏目里签字确认,即表示该工艺文件经过了整体确认,也框定了相关部门的责任范畴。 按照上述原则程序所做的工艺文件才可以用于生产。
(本平台"常州精密钢管博客网"的部分图文来自网络转载,转载目的在于传递更多技术信息。我们尊重原创,版权归原作者所有,若未能找到作者和出处望请谅解,敬请联系主编微信号:steel_tube,进行删除或付稿费,多谢!)

