常州精密钢管博客网

真空热处理工艺知识整理

真空热处理工艺知识整理 

热处理,热处理技术,热处理方式,热处理设备,真空热处理

文章来源:网络

技术相关文章:

真空热处理与传统热处理比较

浅谈真空渗碳的特性和设备及渗碳后的几种热处理方法

真空热处理工艺制定原则 -每天学点热处理

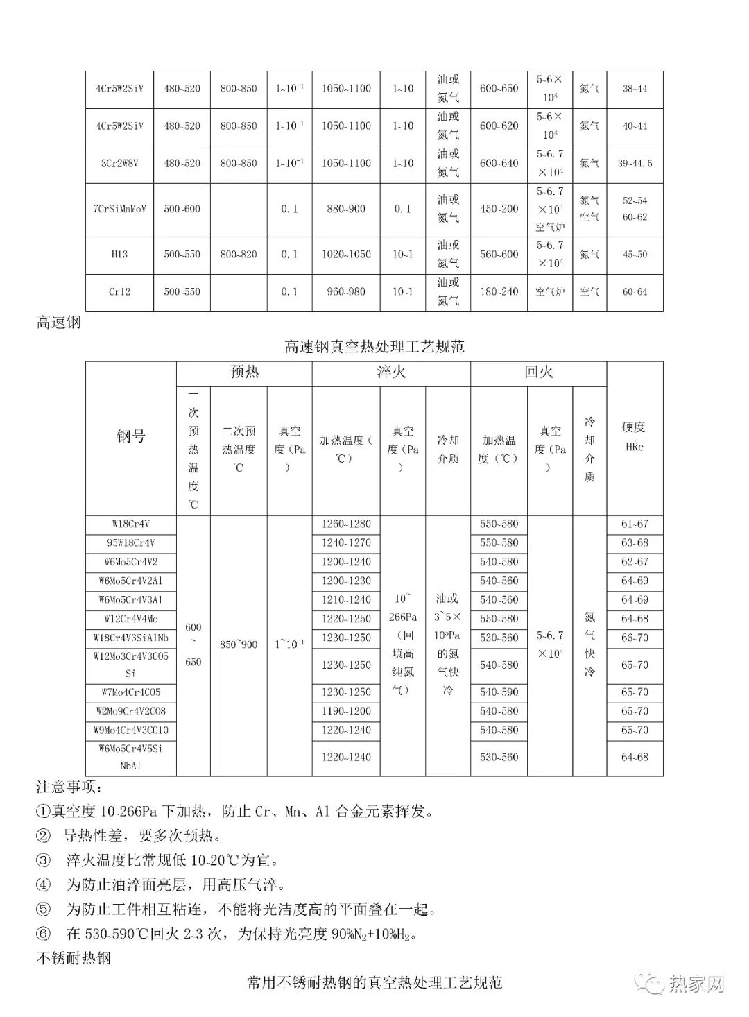
干货!牛人总结模具真空热处理技术参数,工艺,案例



图片加载中...
❤ 请关注 微信公众号: steeltuber.
 转载请保留链接: https://main.josen.net/Steel-Knowledge/1623741486.html
(本平台"常州精密钢管博客网"的部分图文来自网络转载,转载目的在于传递更多技术信息。我们尊重原创,版权归原作者所有,若未能找到作者和出处望请谅解,敬请联系主编微信号:steel_tube,进行删除或付稿费,多谢!)
搜索本站钢铁技术
★↓在此搜索查找钢铁材料知识↓★↘

互联网 main.josen.net


钢铁行业热点文章推荐

常州精密钢管博客网主办单位:
常州仁成金属制品有限公司 是 专业的 精密钢管 生产厂家,汽车钢管,电机壳钢管 生产单位。


常州精密钢管博客网推荐您访问:

常州精密钢管博客网
(常州仁成金属钢管制品生产厂家博客网站)
main.josen.net©2006-2021
苏ICP备08003692号

【关于本站】【提问】网站地图【搜索】【知识星球】电脑端