从 美国金属学会 热处理手册 上学习:钢的硬度和淬透性 (中)
注:本文由实验数据绘制的图表详实,实用价值很高。文中钢的牌号以及数据单位不再做转换,读者自己查询。文中图表是使用手机软件编辑上去的,有些变形失真,敬请谅解。

五、淬透性相关曲线
由于末端淬火距离与冷却速度有唯一的对应关系,末端淬火试验和格罗斯曼淬透性测量的通用性得到了拓展。例如,末端淬火距离应该与 DI 有关,因为两者都可用来测量产生规定组织(50%马氏体)的冷却速度。已知一种钢的 J 值和淬火冷却介质的H值,便可以预测任意规格的圆棒的淬硬深度。在许多情况下,测量冷却速度显然是不切实际的,或者是不可能的,此时便可以根据冷却速度与末端淬火距离的唯一对应关系,将末端淬火硬度值与等效冷却速度以及各种截面尺寸和形状条件下的淬硬深度联系起来。 基本假设是在一根钢制圆棒的两个部位上有相同的冷却速度时,将表现出相同的硬度。例如,图17所示,为两种淬透性不同的钢在末端淬火曲线上的拐点(这里常常对应50%马氏体)。淬透性较低(图17 a) 的钢的端淬曲线在45HRC处有一个拐点,此拐点处的冷却速度与直径为100mm (4in) 的圆棒1/2半径位置(Du/D=0. 5) 处的冷却速度相对应(图17 b) .淬透性较高的钢(图 17 c) 在45HRC 处也有一个拐点,但是该拐点的末端淬火距离(Jd) 较大(在24/16in的位置)。这相当于以较低的冷却速度淬火,且采用图 1-64 d)中的淬火烈度(H值)时,直径为100mm (4in) 的圆棒可以被淬透。 这一过程可以延伸到绘制末端淬火等效冷却速度(Jec) 图,如图18所示。该图的实际应用价值是:不同淬冷烈度(H值)的各种规格的圆棒上的等效位置对应于圆棒末端淬火距离的硬度值。例如,可以利用图18来说明图17中两种不同钢的硬度。
▲图18 末端淬火试样上等效末端淬火硬度位置与在油、水、盐水中淬火的圆棒不同位置等效冷却速度的对应关系(虚线表示直径为12.7~102mm(0.5~4in)的圆棒中的不同位置,与末端淬火圆棒J8(8/16in)位置等效)注:为了从末端淬火实验结果中确定横截面硬度,在横坐标上选取适当位置处的末端淬火硬度,向上延伸到需要获得给定圆棒硬度的淬烈度的曲线上
首先分析图17 a )所示的钢,要求将直径为100mm (4in) 的圆棒(图17 b) 淬硬至1/2半径的深度。达到这一淬硬深度要求的淬冷烈度可根据图18 与钢的末端淬火曲线(图17 a) 来确定。末端淬火曲线的拐点位于末端淬火距离12/16in处。那么,在图18 g)中从12/16in的位置向上,要将这种钢淬硬至1/2半径的深度,需要的淬冷烈度约为 H=1. 5。
以图17 a)中钢的淬透性,把直径为100mm (4in) 的圆棒全部淬硬(中心为50%马氏体)是不可能的。重复上述步骤,要实现图 18 中的完全淬透,淬冷烈度将会超过表面理想冷却(H=1) 的淬冷烈度。但对于淬透性较高的钢(图17 c) , 即使淬冷烈度比H=0. 5小一点,也可以将直径为100mm(4in) 的圆棒(图17 d) 的中心淬透。淬透性较高的钢,其末端淬火曲线的拐点处于圆棒距淬火端1. 75in的部位,这(常用图18 g) 等效于直径为100mm (4in) 的圆棒的中心硬度,即H= 图18 和图19 (适用于横截面积更大的圆棒), 提供了将末端淬火距离与不同规格圆棒内的等效硬度和淬冷烈度对应起来的一种实用方法。
▲图19 直径为125~200(5~8in)的圆棒的等效末端淬火硬度 Jeh
与部位的对应关系
这样,对于给定的钢的末端淬火,如果已知横截面尺寸和淬冷烈度,就可以估算整个横截面上硬度的分布情况。这些图对估算整个横截面的强度特别有用,因为从一组不同直径圆棒的末端淬火数据可以预测将来选用钢材的整体硬度分布(在某种程度上也可以预测显微组织)。图18 就给出了这种方法的步骤。
以格罗斯曼图(上篇 图15和图16 c) 为基础,拉蒙特(Lamont) 利用末端淬火距离(表2)对应等效冷却速度的基本原理,绘制了各种横截面的淬硬深度比例对应不同H值的图。图20所示,为将不同直径的圆棒全部淬硬和淬硬到1/2 半径的实例。

▲图20 不同淬冷烈度的等效末端淬火部位和50%马氏体淬硬的圆棒直径的拉蒙特图
a) 圆棒中心位置 b)圆棒1/2半径位置
拉蒙特还绘制了其他淬硬深度的类似关系图,如图21和图22所示。需要注意的是,拉蒙特图是以格罗斯曼的Jd与DI (图16 c)的对应关系为基础的,且后来由卡尼(Carney)予以完善。

▲图21 圆棒直径比例r/R=0.2-0.5的等效末端淬火位置的拉蒙特图

▲图22 圆棒直径比例r/R=0.6-0.9的等效末端淬火位置的拉蒙特图
卡尼绘制了改进的理想临界直径与末端淬火位置关系曲线(图16 c) , 卡尼曲线针对随尺寸和位置不同H的变化进行了修正。使用中等至良好的淬火油或水对圆棒或末端淬火试样进行淬火,通过分析冷却速度、圆棒淬火特性和末端淬火试样,可以得到以50%、80%和95%马氏体位置(替代冷却速度)为基础的更为可靠的曲线。例如,图23所示为超过50%马氏体部位的 H 值的变化。
▲图23 从845℃(1550°F)淬火至半冷圆棒中 H 值的变化
a) 水淬 b)油淬
图24所示为水淬和油淬各种圆棒和末端淬火试样在相等冷却时间下的对应曲线。
▲图24 从845℃(1550°F)淬火,末端淬火距离与相同半冷温度的圆棒位置的对应关系
a) 水淬 b)油淬
这些曲线与拉蒙特曲线不一致。拉蒙特曲线对应的淬透性是基于由格罗斯曼及其同事所做的 H 为常数的假设。得到的数据见表4 和图25及图26 由卡尼经验关系式。▼表4 末端淬火圆棒与各种油淬和水淬圆棒中心位置的对应关系

▲图25 845℃(1550°F)水淬圆棒的等效端淬位置
a)95%马氏体 b)80%马氏体 c)50%马氏体

▲图26 845℃(1550°F)油淬圆棒的等效端淬位置
a)95%马氏体 b)80%马氏体 c)50%马氏体
对于钢而言,大于50%马氏体的等效位置的冷却速度大致相同。对于大于50%马氏体的位置,令人满意的热扩散系数是6. 4mm²/s (9. 9E-3in² /s) 。对于小于50%马氏体的位置,珠光体、铁素体、贝氏体和马氏体的不同扩散系数影响着冷却速度。 通常的做法是使用书中给出的淬火冷却介质的平均 H 值或淬火方法,如搅拌强烈、良好、中等和无搅拌,而不是实测 H 值。通过这种做法,对于一个给定的淬火过程,忽略了 H 值随零件尺寸和部位的变化,很有可能造成在较小规格圆棒中预测的淬硬深度小于实际获得的淬硬深度,在较大规格圆棒中预测的淬硬深度远远大于实际获得的淬硬深度。当出现这些情况时,意味着使用给定淬火冷却介质的一些热处理工艺可以用于小截面的低合金钢的淬火,而对于较大的截面应该使用具有深层硬化能力的合金钢淬火。 末端淬火试验以及成为工业标准,因为它可以提供有价值的信息、相对经济,并且有良好的再现性。末端淬火试验提供了25~150mm (1~6in) 范围内的钢材理想临界直径(DI) 的有效数据,理想临界直径DI 可能小于25mm (1in) , 但是,通常要求靠近圆棒的淬火端使用维氏硬度值,可能比使用洛氏硬度测量设备更精密些。也可以采用其他淬透性试验方法。 经常需要确定渗碳钢高碳层区域的淬透性。这对控制渗碳和淬火工艺很重要,并且决定了一种钢满足满足渗碳零件的显微组织和硬化层深度技术条件的能力。参见图27 。
▲图27 渗碳钢(5120)的末端淬火曲线
注:圆棒正火925℃×20min, 固体渗碳925℃×9h直接淬火, 奥氏体晶粒度6~8级
一般来说,心部淬透性足够,并不能保证硬化层淬透性足够,尤其是当渗碳之后要求重新加热淬火时,不如在渗碳炉中直接淬火。导致这种结果的原因有两个:首先相同合金成分含量对不同含碳量的合金钢的淬透性具有不同的作用;其次,淬火前高碳层区域中的合金碳化物并不总是全部溶解,正如通常在低碳心部区域的奥氏体得到的那样。于是,当对于一个特定应用必须选择一种渗碳钢时,硬化层淬透性的直接测量就变得很重要。硬化层淬透性的测量是按照以下方法完成的。将一根标准的末端淬火试棒在925℃下固体渗碳9小时并以常规方式末端淬火,将另一根对比试棒在相同的渗碳罐中同时渗碳用于确定渗碳深度。在试棒上做连续渗层剥层化学成分分析,以确定各深度上的含碳量。绘制渗碳层曲线后,便可确定末端淬火试棒上各种含碳量的深度。假设末端淬火试样上含碳量的分布与对比试棒是相同的,在末端淬火试棒的各种深度(通常碳的质量分数是1. 1%、1. 0%、0. 9%或0. 8%, 在某此情况下低至0. 6%)上小心地磨出纵向平面,并在这此含碳量的纵向磨面上通过横截面硬度确定淬透性。

在磨削时,必须小心操作以避免过热和回火,并且必须保证在磨面的正中心进行硬度测量,以确保硬度值对应于一个单一的碳含量。使用洛氏硬度A标尺比洛氏硬度C标尺好,因为这样可把压头穿透到软表面层的深度降到最低程度。为了绘图,应再将洛氏硬度A标尺转化成洛氏硬度C标尺。在渗碳试样的较高含碳量层,残留奥氏体的存在会影响硬度。因此,通常需要通过金相抛光和磨面腐蚀来 评价显微组织和深度之间的相互关系。那么,末端淬火距离可以用于测量淬透性选定非马氏体相变组织的某种等级作为末端淬火距离。
已经过渗碳处理,再在925℃ (1700°F) 以下重新加热淬火的钢材,如8620、4817和9310钢,也可以采用这种技术的改进形式确定其硬化层淬透性。末端淬火渗碳试样和比较梯度圆棒在渗碳温度下一起油淬,然后在保护气氛炉中重新加热到要求的温度并保温55~60min, 同时应确保至少有30~35min的透烧时间。然后对淬透性试样进行末端淬火,对含碳量梯度圆棒进行油淬,为了做先前描述的含碳量梯度分析,以及便于机加工而进行回火。为完成渗碳层淬透性试验,至少需要两个试样。在SAE J406 标准中对硬化层淬透性测量技术做了更详细的描述。
6.2 气冷淬透性试验
当在钢中施加一个比在末端淬火试棒上慢的冷却速度时,可以用来评价具有很高淬透性的钢的淬火情况。具体方法是,Φ25. 4mm (1in) 的试棒完成奥氏体化后,其100mm(4in)长度,放在夹具上,暴露于静止的空气中冷却进行相变,这个冷却过程是很慢的,并且冷却速度会沿着试棒的长度方向降低。然后,沿着试棒长度方向间隔一定距离测定硬度,绘制硬度曲线。
6.3 低淬透性钢
在碳钢或低合金钢中即使在标准试棒上1.6mm(1/16in)的位置,冷却速度都不足够快以使其淬透。这些钢,端淬试验是无效的,适用于低淬透性钢的试验方法热盐水试验和SAC(surface-area-center)试验法。热盐水法是由格兰奇(Grange)提出的。他是将试棒在一系列不同温度的盐水中淬火如图28所示 。由此得到的硬度,提供了一种对淬透性非常敏感的实验方法。

▲图28 盐水淬透性试验的典型结果
注:C0.18% Mn0.81% Si0.17% Ni1.08%,
奥氏体化温度845℃。晶粒度5-7级
SAC试验法是将Φ25.4mm(1in)的试棒在空气中正火,然后加热至奥氏体水淬。从100mm(4in)的长度处切下一个试样测量硬度在表面、中心、以及从表面到中心以1.6mm(1/16in)为间距测量硬度。然后根据图29 中的公式计算区域硬度。

▲图29 表面硬度-面积-中心硬度面积估算图
由此产生了三个位置的硬度数值,例如,SACNo. 63-52-42表示表面硬度为63HRC, 区域硬度为52HRC、心部硬度为42HRC.在SAE J406标准中有详细的试验方法。

一旦确定了末端淬火曲线,就必须估算淬火零件的临界区域冷却速度。对于要求进行热处理的零件,其任何一种钢材的适用性度量标准,是它的淬透性与零件热处理时的临界截面之间的关系。术语中提到的临界截面,定义为零件工作应力最高的截面,因此,要求该截面的力学性能最高。例如,如果这个零件是锻造毛坯,临界截面直径为64mm (21/2in) , 后来加工到直径为50mm (2in) , 并且成品零件必须在3/4半径(即深度为6. 4mm, 或者1/4in) 上淬火,那么,钢的淬透性必须保证锻造毛坯淬硬深度达到13mm (1/2in) 的程度。 可用一些图表来确定给定尺寸和结构的零件内部的末端淬火等效冷却速度。拉蒙特曲线(图20~图22) 以及图18和图19中的图表,是典型的用来确定试棒末端淬火等效冷却速度的图表。基本上,有两种确定末端淬火距离的方法: 方法1: 根据末端淬火距离与各种末端淬火形状的等效硬度(Jeh) 位置的关系来确定。 方法2: 根据末端淬火冷却速度数据(Jec) 与各种末端淬火零件形状的等效冷却速度位置来确定。 方法1是更精确的和首选的方法,因为在实际生产中已经发现,当冷却速度相同时,在某种程度上,大横截面的硬度比小横截面的低些,包括末端淬火或气淬淬透性试棒。这种差异是由以下两个原因造成的: 2) 淬冷烈度 H 随着横截面尺寸的增加而降低。而且采用冷却速度的方法(方法2) 很难准确地确定冷却速度。然而,对于一个生产中的零件,当试图建立所需淬透性或者淬火条件之间的关系时,沿着末端淬火试棒(Jec) 的等效冷却条件与在不同淬火冷却介质中产生的形状之间的相互关系也是极其有用的。建立冷却速度的一种方法是确定末端淬火等效距离,如图30 所示。
▲图30 末端淬火等效冷却条件(Jeq)的确定
1) 用相同炉号的钢材制作至少两个试样件,并且尽可能地以接近推荐的生产方法制作。如果不能用模锻制作,则采用锻造。2) 将要淬火的加工零件样件,采用镀铜或者其他措施防止零件渗碳或脱碳。试件的整体热处理时间大约按照成品件的时间。淬火部位No. 1采用这种方式,尽可能地接近实际生产条件(不回火)。3) 切削、磨削和抛光淬火部位 No. 1 淬硬截面,硬度读数可以按照上图所示例子测试。4) 在距表面以下D处相对应的 No. 2位置取样加工末端淬火试样。末端淬火试样的淬火温度与部位 No. 1 的相同。实例试验结果如下: 硬度 56 55 55 54 52 48 43 (HRC)5) 通过对第3) 步参考位置(42. 7HRC) 的硬度与末端淬火的硬度结果(第4) 步)进行比较,可以看到这个硬度在末端淬火曲线8/16in的位置上出现。参考点的淬火冷却速度大约等于末端淬火距离8/16in处的速度。6) 随后对大量不同炉号的生产零件进行试验,确认其冷却速度,然后调整材料或热处理,或者两者都调整,以便更精确地达到工程要求。7.1 末端淬火等效硬度法
确定末端淬火等效硬度(Jeh)的方法如图31所示。
2)选择一种低淬透性钢,如8620、4023或1040;然后制成一定数量的零件,如齿轮、轴承、轴等。 5) 比较这些位置上的测量硬度值与末端淬火试棒上某些末端淬火(Jeh) 位置处获得的等效硬度值。末端淬火试棒应是由同炉号钢材,在同样淬火条件下制造获得的。 6)确定淬火生产的零件上每一个相等硬度冷却条件的部位,Jeh 值是按照这种方式定义获得的。 7)最后,从可用的末端淬火数据中选择一种钢材,使得在成品零件上每一个临界Jeh 部位都能得到所需的硬度。 图18 是圆棒等效硬度标准的另一个例子,图中介绍了操作步骤,类似的图表也适用于其他产品形状。 (1)矩形或六边形棒或板 除了关键部位和边缘以外,圆棒的尺寸关系也可以用于矩形和六边形横截面。圆棒相关图(图18、图19) , 以及图32 和图33 可以用于宽度与厚度之比(W/T) 小4的矩形棒。但是,当宽度与厚度的比值为1.4时,则应视其为等效的圆棒。与棒状零件相比,较大平板零件的冷却速度很慢。图34、图35 中冷却速度之间的关系适用于这些形状。 (2)管状零件 对空心圆柱截面使用末端淬火淬透性数据选择钢种,主要是根据类似零件的生产经验。在管状截面与圆棒等效上,以及长、空心圆柱体的无因次温度-时间图表开发上已经取得了一些进展。 霍洛蒙(Hollomon) 和齐纳(Zener) 通过计算实心圆柱体钢件的直径得出结论:在给定的淬火冷却介质中淬火时,可以预测实心圆柱体的心部硬度与在相同淬火冷却介质中淬火的空心圆柱体壁上的最低硬度相同。用双倍管壁厚度作为一个等效实心棒直径的经验法则是一个令人满意的初步近似值。
▲图32 用油、水和盐水的末端淬火试棒的等效冷却速度(Jec)之间的关系1-盐水,强烈搅拌 2-水,流速60m/min 3-静止水 4-油、流速为230m/min 5-油,流速为60m/min

▲图33 在200℃中淬火的末端淬火试棒的等效冷却速度(Jec)之间的关系1-流速41m/min 2-流速11m/min 3-流速1,5m/min

▲图34 末端淬火试样和淬火平板等效冷却速度之间的关系

▲图35 在各种淬冷烈度下淬火时Jec和平板心部冷却速度之间的关系
7.2 等效冷却速度
根据淬火冷却介质和零件横截面可以确定冷却速度。图36 所示为沿着末端淬火试样和Φ100mm (Φ4in) 的圆棒在水淬、油淬,搅拌速度为60m/min的条件下,4个部位冷却速度之间的关系。图中示出了直径范围为13~100mm(1/2~4in) 时,表面、3/4半径、1/2半径和心部的冷却速度与末端淬火圆棒的等效距离之间的关系。因此,Φ50mm (Φ2in) 圆棒水淬时心部的冷却速度大致等效于6/16in 末端淬火距离处的数值;Φ50mm (Φ2in) 圆棒油淬时心部的冷却速度大致等效于末端淬火距离6/16in处的冷却速度。圆棒与其他简单几何形状,如方形、板形零件之间的关系如图37 所示。


▲图36 圆棒水淬a)和油淬b)时等效冷却速度以及末端淬火和无氧化淬火圆棒中 等效冷却速度之间的关系(轻微搅拌60m/min)

▲图37 整体淬火圆棒直径与整体淬火板材和方钢之间的关系
八、淬透性要求的确定

确定具有合适淬透性的钢种需要的基本信息包括:
1) 产生最佳抗力的显微组织的最终回火硬度之前要达到所要求的硬度。
2) 这个硬度必须延伸到表面以下一定的深度。
3) 应使用可获得淬硬深度的淬火介质。
对于一个具体的应用的零件,为了达到要求的硬度,首先需要确定含碳量。预期的淬火硬度是回火后所要求硬度的函数(图38a)。如图38b 所示。
PS:这张图具有很广泛的适用价值,可以判断许多热处理技术要求的合理性,以及特定条件下的热处理结果。
选择的钢种可能会产生小于90%马氏体含量的硬度。为了确保得到最佳性能,常规做法是选择含碳量最低的钢,使用合适的淬火冷却介质(或者配制适用的淬火冷却介质), 将会得到所需要的淬火硬度。按照这个步骤,具有所需硬度的结构应该完全淬硬,即应该含有大于90%的马氏体,这是完全淬硬的常用定义,并且是SAE (美国汽车工程师协会)所采用的定义。对于服役中承受弯曲载荷的零件,认为在3/4半径处应该达到90%马氏体组织。为了确保达到这个要求,规定了 1/2半径处的硬度值。
零件淬硬后的马氏体深度和含量可能影响其适用性,它总是影响所需要的淬透性并因此而影响成本。在弯曲状下要求应力很低的零件,在最终加工后,零件的 3/4 半径处淬硬到80%马氏体组织可能已经足够了,对于另一些零件,所需的淬硬深度甚至更小。后者要求的淬硬深度主要包括为低载荷挠度设计的零件,其在外部区域可能仅承受中等应力的载荷。相对应地,一些主要承受拉应力的零件和其他要求在高硬度下使用的零件,如各种型号的弹簧,通常是几乎淬硬整个截面。汽车钢板弹簧在载荷方向上,簧板设计成薄截面系数。允许挠度大,横截面的大部分处于高应力状态。 通常。淬火深度不应超过支承载荷提供强度所需的表面以下的规定深度,因此,仅仅为抵抗表面磨损、单纯的弯曲或者滚动接触而设计的零件,要求整个截面淬硬导致的淬透性成本常常是不合适的。当服役条件要求硬度必须大于80%马氏体组织时,由于要求的马氏体含量增加,能够淬硬到之前深度的截面尺寸迅速减小。例如,假设在8640H 钢中,要求得到95%的马氏体(最小硬度为51HRC) ,那么,在油中淬火到心部淬透的最大截面尺寸将为16mm (5/8in) ,25mm (1in) 的截面仅3/4半径能够淬透。再者,以95%马氏体为基准,标准 4340H钢的最大淬透深度为51mm (2in) 截面的心部;以80%马氏体(45HRC) 为基准,在油中淬火时,92mm (35/8in) 的圆棒心部会淬透。 上述例子说明要求淬透很深或者马氏体含量很高时,需要在工艺上进行调整。当这些要求并不全部合理时,结果是超过技术条件的要求而导致成本升高,从而导致畸变和淬火开裂的可能性增加。

8.2 淬火冷却介质
在热处理工艺中,淬火冷却介质的冷却能力是一个至关重要的因素,因为它的贡献,对热处理零件和截面淬透性要求可达到最低程度。冷却能力作为一种淬冷烈度的测量方法,可以随下列因素在一个相当宽的范围内变化:
1) 选择一种特定的淬火冷却介质。
2) 搅拌的控制。
3) 提高淬火冷却介质的冷却能力的添加剂。
1) 允许使用较便宜的(合金含量较低)低淬透性钢。 4) 提高生产率,并且由于周期缩短和生产率提高,因此降低了生产成本。 在实践中,还有其他两个可以改善淬火冷却介质和淬冷烈度的选择:所允许的畸变量和淬火开裂敏感性。 一般来说,较剧烈的淬火冷却介质和对称性较小的淬火零件,淬火的尺寸和形状变化越大,导致淬火开裂的风险就越大。因此,尽管水淬比油淬成本低,而且,要求水淬的钢比要求油淬的钢便宜,重要的是必须仔细审核被淬火的零件,以确定由于水淬导致的畸变量和开裂的可能性是否允许采取成本较低的水淬。油、盐浴和合成水性聚合物淬火冷却介质是替代产品,但是使用它们时,常常要求选择合金含量较高的钢来满足淬透性要求。 对于给定截面的零件而言,淬火冷却介质和钢种的选择原则是,钢种应该具有不超过所选择介质淬冷烈度的最小要求淬透性。该钢种也可能含有可以达到硬度和强度性能要求的最低含碳量。这个原则是基于这样的事实:钢的淬火开裂敏感性随着Ms温度的降低而增加,或者说随含碳量的增加而增加。 表5 列出了常用淬火冷却介质和淬火条件的典型淬冷烈度(H值)。▼表5 常用淬火介质和淬火条件的典型冷却烈度(H)
表中数据为不含添加剂的介质。可以通过像在热盐浴中添加水、在油中加入专用添加剂、在水中加人聚亚烷基二醇(聚合物)等措施一样,改善冷却介质的冷却能力。聚合物水溶液混合物,如聚丙烯酰胺凝胶、聚乙烯吡咯烷酮、聚乙烯醇等可以通过简单地调整水中乙二醇(聚合物)的浓度来制得从油到水的淬冷烈度范围。同时,它们对环境无污染和损害,对工作环境无不良影响。应该经常以一定时间间隔测试这些介质的淬冷烈度,因为工件的带出液体和热分解会影响它们的火效率。

如前所述,钢的淬透性取决于奥氏体化温度下的化学成分(碳和合金含量)以及奥氏体晶粒度和其他参数,如奥氏体化温度、保温时间和预备热处理组织。含碳量影响硬度,并且会降低马氏体形成的临界冷却速度,从而也影响着淬透性(图39) 。碳钢的淬透性随奥氏体晶粒的增大而提高,随着含碳量的增加(见图40) , 奥氏体晶粒度对淬透性的影响将更加明显。
▲图39 含碳量对纯铁冷却速度的影响

▲图40 纯铁淬透性与含碳量和奥氏体晶粒度的关系
由于钢的韧性随晶粒的增大而降低,因此晶粒度的增大有一个极限。另外,晶粒度的增大也提高了淬火开裂的风险。当产生淬火裂纹的倾向很小(截面厚度没有突变), 并且在工程上允许时,使用粗晶粒钢而不是细晶粒钢或更昂贵的合金钢来获得淬透性,有时更实际一些。然而,使用粗晶粒钢常常会造成缺口韧性上的一些牺牲。 在合金化方面,任何一种可在奥氏体中溶解的元素(除钴外), 在奥氏体分解时,都延缓扩散产物的形核和长大,除了在淬火瞬间奥氏体的化学成分可和化学分析所确定的成分结果不一样的情况以外。例如,如果在奥氏体化温度下碳化物没有
完全溶解,则一些碳将仍保留在碳化物中,并且不对马氏体硬化。因此,未溶解碳化物将大幅降低淬透性。这在高碳锅(碳的质量分数为0. 50%-1. 10%) 和合金渗碳钢中尤其重要,因为在奥氏体化温度下,这些钢中会含有过剩碳化物。对于同一
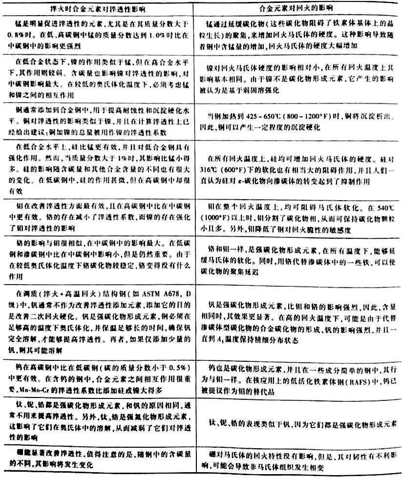
炉号的钢,采用铸造和热轧时也可能产生局部的或周期性的不均勾,这也使淬透性的测量进一步复杂化。 通常,可以根据合金元素是奥氏体稳定化元素(如锰、镍和铜), 或者铁素体稳定化(如沿γ晶界形成铁素体)元素(如钼、硅、钛、钒、锆、钨和铌)对其进行分类。为增加淬透性,要求添加的铁素体稳定化元素比奥氏体稳定化元素少得多。因为许多铁素体稳定化元素在奥氏体中碳化物析出的相互竞争过程中会消耗添加的碳和合金,从而使淬透性降低。析出物也会造成品粒细化,从而进一步降低淬透性。 在合金化方面,在给定的含碳量条件下,增加淬透性的成本最低的方式是增加锰的含量。铬和钼也能增加淬透性,并且也是增加淬透性的最经济的元素之一。镍是单位成本最高的元素,但是当韧性为首要考虑因素时,应使用镍。 硼可显著提高淬透性,且随着钢中含碳量的变化效果显著。硼对淬透性的最大影响是仅可在完全脱氧的(铝镇静的)钢中获得。硼对淬透性的影响在以下几个方面是特有的: 1) 很少量的硼(质量分数约为0. 001%,10ppm) 对淬透性就有很大的影响。 在渗碳钢中,如果渗碳气氛中存在大量的氮,则硼对渗碳层淬透性的影响可能会完全丧失。硼的成本通常比其他有大致相同淬透性效果的合金化元素低得多。 淬透性也随着合金化元素之间的相互影响而变化。当合金化元素组合使用代替单一元素时,可能产生明显的相互促进作用。一些已知的增效组合的例子有镍+锰、钼+镍以及硅+锰。表6 列出了合金元素对钢的淬透性和回火的影响(基于合金元素对回火的影响,因为大部分淬火钢需要回火)。

(本平台"常州精密钢管博客网"的部分图文来自网络转载,转载目的在于传递更多技术信息。我们尊重原创,版权归原作者所有,若未能找到作者和出处望请谅解,敬请联系主编微信号:steel_tube,进行删除或付稿费,多谢!)