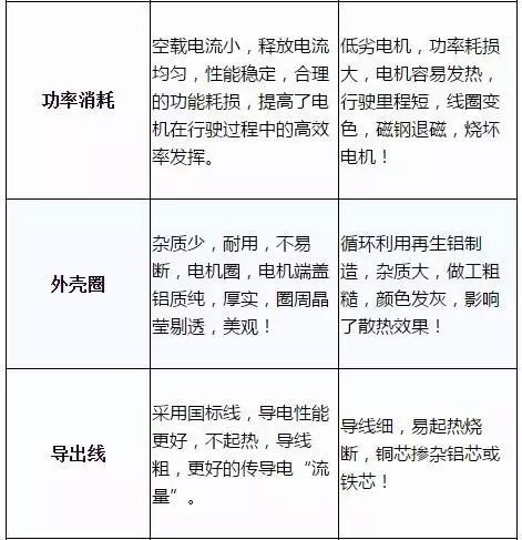
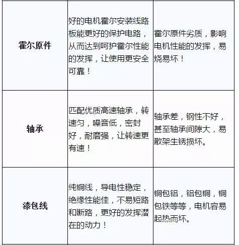
买到劣质电机,用一段时间就报废,使用过程中不仅会损坏其他设备,还耽误工作进程。电机拿去维修,维修费出了一大笔,还不能保证以后就“万事大吉”。所以,如何挑选性价比高的电机很关键!高手支招,教你一眼识别电机优劣,以后再也不用怕去选电机了....




如有版权问题或者不希望转载,请联系本公众号:steeltuber
来源:转载自网络

买到劣质电机,用一段时间就报废,使用过程中不仅会损坏其他设备,还耽误工作进程。电机拿去维修,维修费出了一大笔,还不能保证以后就“万事大吉”。所以,如何挑选性价比高的电机很关键!高手支招,教你一眼识别电机优劣,以后再也不用怕去选电机了....




如有版权问题或者不希望转载,请联系本公众号:steeltuber
来源:转载自网络

常州精密钢管博客网推荐您访问: |
|---|