首页
钢铁百科
钢铁知识
钢材价格
钢铁行业资讯
企业与钢厂
钢管现货
下载
知识星球
繁體
首页
>
钢铁知识
>
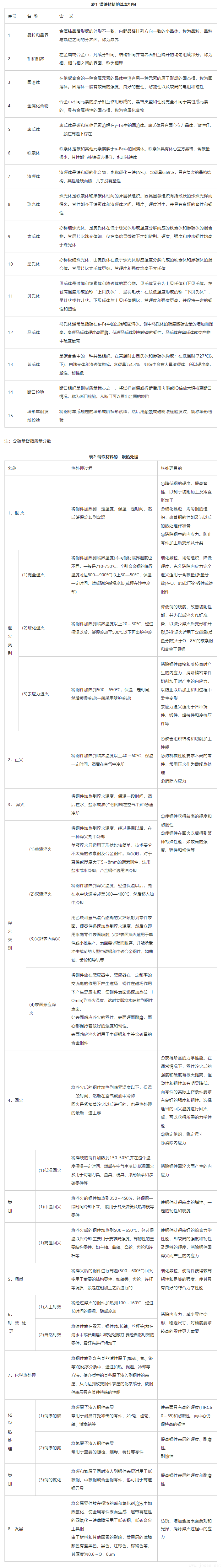
钢材热处理工艺基础,两个表够用一辈子!
钢材热处理工艺基础,两个表够用一辈子!
2019年01月28日
董Φ钢管厂¹³³³⁷⁸⁸³⁰⁸⁶
钢铁知识
百度已收录 № 214089
钢材热处理工艺基础,两个表够用一辈子!
❤ 请关注 微信公众号
:
steeltuber
. 转载请保留链接:
https://main.josen.net/Steel-Knowledge/gcrclgyjclgbgyybz.html
(本平台"常州精密钢管博客网"的部分图文来自网络转载,转载目的在于传递更多技术信息。我们尊重原创,版权归原作者所有,若未能找到作者和出处望请谅解,敬请联系主编微信号:steel_tube,进行删除或付稿费,多谢!)
推荐您阅读本站优质历史文章:
01月
28
2021
钢材都有哪些缺陷?一张图看懂钢材缺陷术语 !!!
2021
2021年1月28日废钢行情:检修重燃钢市,钢坯涨50了,废钢不愿卖!
2021
2021年1月28日 钢价预测:钢价还有涨!
2021
2021年1月27日 钢厂调价 调价:26家钢厂调价格!涨50!
2021
斗胆给钢铁行业泼一盆冷水
钢铁性能
机械性能
钢铁
工艺
热处理
生产技术
相关文章
关于“钢铁知识”版块更新的说明
2021年08月21日
一组图看懂扭转试验 PPT
2021年08月09日
高强度紧固件热处理时间,如何定义?
2021年08月08日
一文带你分析疲劳断裂
2021年08月08日
常用加工铜合金的牌号与用途
2021年08月08日
真空感应熔炼(VIM)冶金法
2021年08月08日
钢的力学性能及热处理工艺经验公式
2021年08月08日
宝钢股份2021版冷轧企标全新发布
2021年08月08日
锻造件、铸钢件、曲轴等探伤方法及选择要点
2021年08月06日
齿轮渗碳加工常见缺陷的原因分析及预防措施
2021年08月06日
搜索本站钢铁技术
★↓在此搜索查找钢铁材料知识↓★↘
互联网
main.josen.net
钢铁行业热点文章推荐
TagCloud
Stepper Motor Basics
钢铁行业牛俊民先生文献专栏
棋盘式轧机(staggered rolling mi
排辊成形(cage roll forming pro
直缝钢管高频焊接工艺
液化石油气钢瓶制造质量控制与监督检验
ASTM A179 标准文件下载
常州精密钢管博客网主办单位:
常州仁成金属制品有限公司
是 专业的 精密钢管 生产厂家,汽车钢管,电机壳钢管 生产单位。
常州精密钢管博客网推荐您访问:
|
董Φ钢管厂¹³³³⁷⁸⁸³⁰⁸⁶
|
《博客精选》
|
百度知道
|
TIANCHENG GROUP
|
仁成金属
|
微信站
|
计算器全集
||
钢管钢铁材料知识-知乎
|
常州精密钢管博客网
(常州仁成金属钢管制品生产厂家博客网站)
main.josen.net©2006-2021
苏ICP备08003692号
※
【关于本站】
※
【提问】
※
网站地图
※
【搜索】
※
【知识星球】
※
电脑端
※
行业资讯
钢铁知识
钢材价格
常州精密钢管博客
由于网站数据庞大,服务器超载,特开通子站:
钢铁资讯
和
钢铁百科
,main.josen.net 内容将不再更新,请到新站浏览更新内容。