首页
钢铁百科
钢铁知识
钢材价格
钢铁行业资讯
企业与钢厂
钢管现货
下载
知识星球
繁體
首页
>
钢铁知识
>
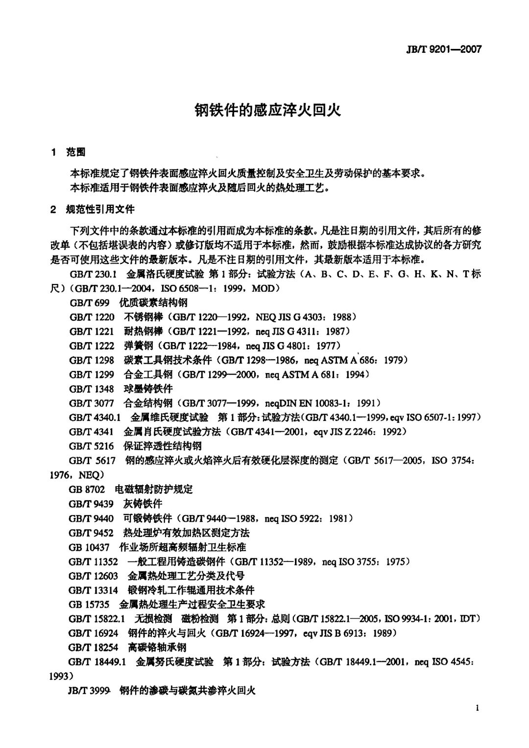
【标准分享】JBT9201-2007 钢铁件的感应淬火回火
【标准分享】JBT9201-2007 钢铁件的感应淬火回火
2021年06月07日
董Φ钢管厂¹³³³⁷⁸⁸³⁰⁸⁶
钢铁知识
百度已收录 № 12792
【标准分享】JBT9201-2007 钢铁件的感应淬火回火
【标准分享】
JBT9201-2007 钢铁件的感应淬火回火
来源:网络
❤ 请关注 微信公众号
:
steeltuber
. 转载请保留链接:
https://main.josen.net/Steel-Knowledge/1623053527.html
(本平台"常州精密钢管博客网"的部分图文来自网络转载,转载目的在于传递更多技术信息。我们尊重原创,版权归原作者所有,若未能找到作者和出处望请谅解,敬请联系主编微信号:steel_tube,进行删除或付稿费,多谢!)
推荐您阅读本站优质历史文章:
06月
07
2011
45#钢管显微组织
2017
中国制造为什么这样强悍?
2018
中天钢铁携手韩国POSCO:打造钢铁智能制造梦工厂
2020
不锈钢系列牌号介绍 -- 303/302HQ 的性能及特点
2020
大涨100!周末钢厂最新调价!预测:下周钢价走势已定!下周钢价这样走?
标准
生产技术
工艺
热处理
热处理标准
淬火
感应淬火
JBT9201
相关文章
关于“钢铁知识”版块更新的说明
2021年08月21日
一组图看懂扭转试验 PPT
2021年08月09日
高强度紧固件热处理时间,如何定义?
2021年08月08日
一文带你分析疲劳断裂
2021年08月08日
常用加工铜合金的牌号与用途
2021年08月08日
真空感应熔炼(VIM)冶金法
2021年08月08日
钢的力学性能及热处理工艺经验公式
2021年08月08日
宝钢股份2021版冷轧企标全新发布
2021年08月08日
锻造件、铸钢件、曲轴等探伤方法及选择要点
2021年08月06日
齿轮渗碳加工常见缺陷的原因分析及预防措施
2021年08月06日
搜索本站钢铁技术
★↓在此搜索查找钢铁材料知识↓★↘
互联网
main.josen.net
钢铁行业热点文章推荐
TagCloud
Stepper Motor Basics
钢铁行业牛俊民先生文献专栏
奥氏体不锈钢 austenitic-stainles
低合金耐蚀钢(low alloy corrosion
沸腾钢 (rimming steel)
合金元素铌、钽、硼、稀土元素在耐热钢中的作用
碳素钢(carbon steel)
常州精密钢管博客网主办单位:
常州仁成金属制品有限公司
是 专业的 精密钢管 生产厂家,汽车钢管,电机壳钢管 生产单位。
常州精密钢管博客网推荐您访问:
|
董Φ钢管厂¹³³³⁷⁸⁸³⁰⁸⁶
|
《博客精选》
|
百度知道
|
TIANCHENG GROUP
|
仁成金属
|
微信站
|
计算器全集
||
钢管钢铁材料知识-知乎
|
常州精密钢管博客网
(常州仁成金属钢管制品生产厂家博客网站)
main.josen.net©2006-2021
苏ICP备08003692号
※
【关于本站】
※
【提问】
※
网站地图
※
【搜索】
※
【知识星球】
※
电脑端
※
行业资讯
钢铁知识
钢材价格
常州精密钢管博客
由于网站数据庞大,服务器超载,特开通子站:
钢铁资讯
和
钢铁百科
,main.josen.net 内容将不再更新,请到新站浏览更新内容。