“过烧”现象是铝合金制品热处理工艺不当后产生的主要缺陷,对热处理可强化的合金应特别重视的质量指标,必须经金相显微镜检验才能控制,以确保制品质量。过烧的本质是低熔点共晶组织复熔后在凝固的结果。
1.过烧产生的原因
(1)低熔点金属或形成低熔点共晶相的元素含量偏高,如Al-Cu合金中的Si和Mg含量偏高;
(2)不均匀加热或加热过快,使铸锭或铸件局部加热温度超过过烧温度;
(3)炉内工作区的温度局部超过过烧温度;
(4)测量和控温仪表失灵,使炉温过高。
在光学显微镜下观察:合金过烧的组织中出现共晶球体、晶界粗化,并局部呈纺锤形及晶界发毛,在三晶交界处呈三角形及菱形和沿晶淬火裂纹等过烧组织特征,有时在产品表面还出现气泡。如下图所示:

(1)复熔共晶球体:虽然称为球体,但形态复杂,球内各相间颜色反差很大,球体与α(Al)基体界限明显,依其形态可分为以下几个特征:

(2)粗晶界:晶界上共晶组织复熔所致,具有液流带状和枣核形串状特征;

(3)晶界不光滑:晶界复熔象征之一,多产生在变形量大的产品中,过烧晶界呈沿晶界出现的点状细带,并略具棱角。

(4)晶界三角形:这种组织和处于三晶交界处的化合物不同,其边界弯曲,类似弧形,其共晶组织复熔的象征。

(5)晶界氧化:出现在淬火裂纹的顶端或附近,特征为边界似羽毛的网状。
鉴赏图:

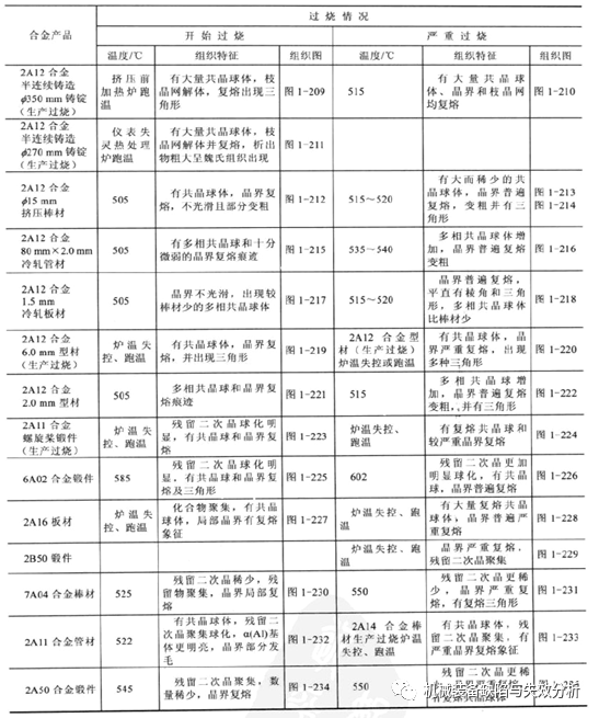
4.各合金加工制品过烧组织的鉴定






(1)合金轻微过烧,虽然弱化了晶界强度,但由于合金中共晶组织固溶引起的固溶强化效应,可提高晶粒内部强度,从而提高合金的整体强度,但延伸率、疲劳性能下降,耐腐蚀能力降低,这不但和过烧引起的组织粗化有关,而且和晶界氧化剂吸附氢气引起的晶间脆化现象有关;(2)合金严重过烧后,拉伸断裂方式由穿晶断裂变为沿晶断裂,合金性能显著下降。
(1)对抛光的金相试样,必须用 Keller试剂或其他混合酸浸蚀。因为晶界是“过烧”的主要象征,此晶界是合金变形后的再结晶晶界,与铸造产品不同。
(2)制品在淬火时,如淬火介质温度过高或在空气中停留时间过长,冷却速度更,慢时,都会引起叫α(Al)固溶体分解,析出物首先沿晶界析出,使晶界粗化,如下图,往往造成“过烧”的错觉。遇此问题,可将试样在稍低于淬火温度进行二次重溶后迅速冷却再检验。

(1)合金开始轻微过烧时,除挤压棒材的力学性能Rm、RP0.2未降低外.板材的伸长率A和棒、板、管材的其他性能均降低,尤其以疲劳和耐腐蚀性最明显.过烧越严重,性能降低越多,所以制品“过烧”必须作废。详见各加工制品国标( GB )和国军标( GJB)。(2)虽然合金固溶最佳温度为502℃,但是热处理炉总有温差,一般约在±2.5℃,所以生产检验和资料均指出,2A12合金固溶处理温度的下限为488℃,上限为499℃。(3)热处理炉必须完整,炉气循环正常,炉门封闭严密。炉子工作时必须保证炉内为正压状态。定期检查维护,保证炉子正常工作。 (4)热处理炉测温仪表要定期检查维修,大炉子应多点测温,热电偶应按期校对,防止仪表和测温系统失灵。(5)同一合金不同规格不同品种对合金制品出现过烧均有影响,所以必须从控制合金成分上下限、杂质含量以及每炉装料上通过试验来确定炉子工作室定温温度和装料量。例如,为了防止2A12合金壁厚1.0 mm 二次挤压型材性能降低现象,将其成分调整到按近上限,定温温度为(498±2)℃,严格按国标( GB )、国军标( GJB )规定检查“过烧”、保证产品质量。(6)热处理操作人员必须经过培训合格,才可上岗工作。
—End—
文章来源:机械装备缺陷与失效分析
(本平台"常州精密钢管博客网"的部分图文来自网络转载,转载目的在于传递更多技术信息。我们尊重原创,版权归原作者所有,若未能找到作者和出处望请谅解,敬请联系主编微信号:steel_tube,进行删除或付稿费,多谢!)