


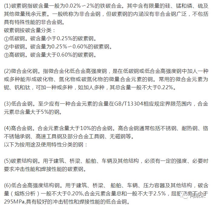
(11)压力容器用钢。用于制造石油化工、气体分离和气体储运等设备的压力容器的钢。要求具有足够的强度和韧性、良好的焊接性能和冷热加工性 能。常用的钢主要是低合金高强度钢和碳素钢。
(12)低温用钢。用于制造在-20℃以下使用的压力设备和结构,要求具有良好的低温韧性和焊接性能的钢。根据使用温度不同,主要用钢冇低合金高强度钢、镍钢和奥氏体不锈钢。
(13)锅炉用钢。用于制造过热器、主蒸汽管、水冷壁管和锅炉汽包 的钢。要求具有良好的室温和高温力学性能、抗氧化和抗碱性腐蚀性能、足够的持久强度和持久断裂塑性。主要用钢有珠光体耐热钢(铬-钼钢)、奥氏体耐热钢(铬-镍钢)、优质碳素钢(20钢)和低合金高强度钢。
(14)管线用钢。石油、天然气长矩离输送管 线用钢。要求具有高强度、高韧性、优良的加工性、焊接性和抗腐蚀性等综合性能的低合金高强度钢。
(15)Z向性能钢。保证厚度方向性能,不易沿厚度方向产生裂纹,抗层状撕裂的钢。按厚度方向断面收缩率,这类钢分为 Z15、Z25、Z35 等3个级别。
(16)CF钢。在焊接前不用预热,焊接后不热处理的条件下,不出现焊接裂纹的钢。这类钢的合金元素含量少,碳含量和碳当量、焊接裂纹敏感指数都很低,纯洁度很高。
(17)锚链用钢。用于制作船舶锚链的圆钢。要求具有较高的强度和韧性。主要采用含锰的低碳钢或中碳钢。
(18)混凝土钢筋用钢。用于泥凝土构件钢筋的钢。要求具有一定的强度和焊接性能、冷弯性能,常采用低合金钢和碳素钢,有热轧钢筋和冷乳钢筋,外形有带肋和光圆两种。
(19)矿用钢。以煤炭强化开采为主的矿山用钢,包括巷道支护、液压支架管、槽帮钢、圆环链、刮板钢等。主要采用耐磨低合金钢。
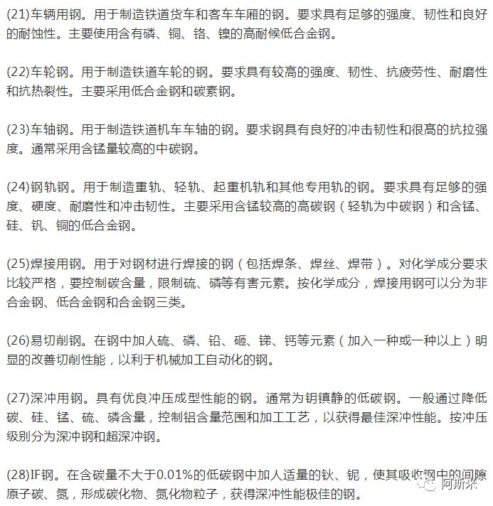
(20)汽车用钢。主要包括车身、车架和车轮用钢,要求有良好的成型性能、焊接性能、耐蚀性能及涂装性能等。

(29)双相钢。一种低合金高强度可成型的钢。显微组织由软的铁素体晶粒基体和硬的弥散马氏体颗粒组成,具有较高的强度和塑性以及较好的成型性能。
(30)烘烤硬化钢。钢中Nb和Ti含量没有IF钢髙,使得BH钢中含有一定数量的碳和氮间隙原子,但这些间隙原子并没有影响其冲压性能,或者影响不 大。BH钢板主要应用在汽车外壳上,它经过冲压后要进行喷漆和烤漆。在冲压成形过程中产生了位错,在随后的170t上下的温度范围内烘烤涂漆时,固溶碳原子集结到位错的周围,形成“科氏气团”,将位错钉扎住,使带钢的强度上升,强度提高40〜80MPa,产生人工应变时效硬化。这种钢最突出的优点在于具有较低的屈服强度,易于冲压成形,经烘烤后带钢的强度得到进一步提高。
(31)相变诱导塑性钢。通过相变诱导塑性效应而使钢板中残余奥氏体在塑性变形作用下诱发马氏体形核,引人相变强化和塑性增长机制,提高钢板的强度和韧性。trip钢具有多相组织,既有软相铁素体,也有硬相贝氏体,还有亚稳定的残余奥氏体,在变形过程中能逐步转化成马氏体。trip钢组织决定了其优异的力学性能,因此trip钢在具有高强度的同时还具有优异的塑性。铁素体是软相,在拉伸 过程中能协调贝氏体的变形;贝氏体能提高trip钢的强度;奥氏体在室温拉伸时转化成马氏体,马氏体相变产生应力松弛,使塑性增加。另外相变生成的马氏体又能够强化trip钢,使 trip钢的强度提高。trip钢与其他同级别的高强度钢相比,最大特点是兼具高强度和高延伸性能,可冲制较复杂的零件;还具有高碰撞吸收性能,一旦遭遇碰撞,会通过自身形变来吸收能量,而不向外传递。

(37)合金结构钢。在碳素结构钢的基础上加人适当的合金元素,主要用于制造截面尺寸较大的机械零件的钢。具有合适的淬透性,经相应热处理后有较高的强度、韧性和疲劳强度,较低的脆性转变温度。这类钢主要包括调质钢、表面硬化钢和冷塑性成型钢。
(38)压力加工用钢。供压力加工(如轧、锻、拉拔等)经过塑性变形制成零件或产品用的钢。按加工前钢是否先经加热,分为热压力加工用钢和冷压力 加工用钢。
(39)切削加工用钢。供切削机床(如车、铣、 刨、磨等)在常温下切削加工成零件的钢。
(40)冷顶锻用钢。用于在常温下进行镦粗,制造鉚钉、螺栓和螺母用的钢。在钢牌号前面加字母“ML”表示。除了化学成分和力学性能外,还要求表面脱碳层和冷顶锻性能等。主要是优质碳素结构钢和合金结构钢。
(41)保证淬透性钢。按相关标准规定的端淬法进行端部淬火,保证距离淬火端一定距离内硬度的上下限在一定范围内的钢。这类钢的牌号常用“H”(保证淬透性带的符号)表示。
(42)装甲钢。制造坦克、装甲等防御各种穿甲弹、破甲弹的钢板钢。要求具有较高的硬度和足够的韧性,特别是低温韧性。通常为中碳合金钢。
(43)枪钢。制造各种手枪、步枪、机关枪的枪管和射击 机构等部件用钢。
(44)火炮用钢。制造不同类型火炮的炮身、炮尾和炮门等主要结构件用钢。要求具有高强度、高韧性和耐蚀性能。通常使用中碳铬-镍-钼钢。
(45)炮弹用钢。制造炮弹弹体用钢,要求强度和硬度高,在爆炸载荷作用下破片率高。一般用中碳钢或中碳合金钢。
(46)渗碳钢。用于表面渗碳的钢,包括碳钢和合金钢。一般含碳最为0.10%〜0.25%。表曲渗碳后,经过淬火和低温回火,提高表面硬度,而心部具有足够的韧性。
(47)渗氮钢。含有铬、铝、钼、钛等元素,经渗氮处理后,使表面硬化的钢。
(48)弹簧钢。制造各种弹簧和弹性元件的钢。要求具有优异的力学性能 (特别是弹性极限、强度极限和屈强比)、疲劳性能、淬透性、物理化学性能(耐热、耐低温、耐腐蚀)、加工成型性能。按化学成分可分为碳素弹簧钢、合金弹簧钢和特殊弹簧钢。
(49)工具钢。用于制造各种切削工具、成型工具及测量工具用钢的总称。通常分为非合金工具钢、合金工具钢和高速工具钢。要求的性能主要是强度、韧性、硬度、 耐磨性和回火稳定性。
(50)碳素工具钢。不添加合金元素,用于制造各种一般的小型工具的钢。含碳量在0.65%〜1.35%之间,属于共析钢或过共析钢。
(51)合金工具钢。含有较高的碳和铬、钨、钼、钒、镍等合金元素的工具钢。按用途和性能可分为量具刃具钢、耐冲击工具钢、冷作模具钢、热作模具钢、塑料模具钢和无磁模具钢等。
(52)高速工具钢。主要用作机床高速切削工具的高碳高合金钢。按合金基本组成系列分成钨系钢、钼系钢、钨钼系和钻钼系钢等。按用途分为通用型高速钢和超硬沏高速钢。
(53)轴承钢。滚动轴承的滚珠、滚柱、内圈、外圈所用的合金钢。要求具有高疲劳强度和耐磨性、纯洁度和组织均匀性。按其成分和用途可分为高碳铬轴承钢、 渗碳轴承钢、不锈轴承钢和高温轴承钢四类。
(54)不绣钢。铬含量不小于10.5%的不镑钢和耐酸钢的总称。不锈钢是指在大气、蒸汽和水等弱腐蚀介质中不易生锈的钢。耐酸钢是指在酸、碱、盐等侵蚀性 较强的介质中能抵抗腐蚀作用的钢。
(55)耐热钢。在高温下具有较高的强度和良好的化学稳定性的合金钢。包括抗氧化钢(或称为耐热不起皮钢)和热强钢两类。抗氧化钢一般要求较好的化学稳定性,但承受的载荷较低。热强钢则要求较高的高温强度和相当的抗氧化性。
(56)无磁钢。以碳、锰、铬、镍、氮等为主要合金成分,具有稳定的奥氏体组织,没有磁性或磁性极低的合金钢。
(57)阀门钢。以铬及硅、镍、钼为主要合金元素,主要作内燃机进气阀、排气阀用的耐热钢。
(58)叶片钢。以铬及钼、镍、钨、钒等为主要合金元素,制造汽轮机叶片用的钢。根据工作温度不同,要求常温力学性能及高温瞬时力学性能和持久强度及塑性、 蠕变强度等。
(59)电工用桂钢。主要用于各种变压器、电动机和发动机铁芯,碳含量极低,硅含量一般在0.5%〜4.5%的硅铁软磁材料。分为晶粒取向硅钢和晶粒无取向硅钢两类。
(60)晶粒取向挂钢。通过形变和再结晶退火使晶粒发生 择优取向,晶粒取向沿着轧制方向排列.轧制方向的磁性明显优于垂直乳制方向。一般含硅 量约3.2%。
(61)晶粒无取向硅钢。沿轧制方向和垂直轧制方向 具有大致相同的磁性能的硅钢。
(62)电工用纯铁。用于制造电磁元件,碳和其他杂质元素含量都很低,具有磁感强度和磁导率高、矫顽力低等特性的非合金化的铁某软磁材料。

(71)半镇静钢。脱氧程度介于镇静钢与沸腾钢之间的半脱氧的钢。 浇注时有微弱沸腾现象,钢的收得率比镇静钢高,偏析比沸腾钢小。
(72)沸腾钢。未经脱氧或进行轻度脱氧的钢。钢液在浇注时和没有凝固前,在锭模中发生碳氧反应,排出一氧化碳,产生强烈的沸腾现象。这类钢没有集中缩孔,钢的收得率高,但成分偏析大,质量不均匀。
以下为按金相组织分类的钢:
(73)奥氏体型钢。固溶退火后在常温下其组织为奥氏体的钢。
(74)奥氏体-铁素体型钢。固溶退火后在常温下为奥氏体与铁 素体双相组织的钢。
(75)铁素体型钢。在所有温度下均为稳定的铁素体组织的钢。
(76)马氏体型钢。在高温奥氏体化后冷却到常温能形成马氏体组织 的钢。
(77)沉淀硬化型钢。通过添加少量的铝、钛、铜等元素,经热处理后这些元素的化合物在钢的基体上沉淀析出而使基体硬化的钢。
(78)珠光体型钢。高温奥氏体(经退火)缓慢冷却到Ai (共析转变线)以下温度得到珠光体组织的钢。
(79)贝氏体型钢。高温奥氏体以一定的冷却速度过冷到Ms点(奥氏体 开始转变为马氏体的温度)以上一定温度,然后等温一定时间得到贝氏体组织的钢。
(80)莱氏体型钢。具有莱氏体组织的钢。高温下莱氏体是奥氏体和 渗碳体的共晶体,常温下莱氏体是珠光体和渗碳体的混合物。
(81)共析钢。碳含量为共析成分(一般碳含量为0. 80%)的珠光体组织的钢。
(82)亚共析钢。碳含量低于共析钢成分(一般碳含量为 0.02%〜0.80%)的铁素体和珠光体钢。
(83)过共析钢。碳含量高于共析成分(一般碳含量为0.8%〜2.0%)的珠光体和渗碳体组织的钢。
理论重量计算方法表
序号 | 材料名称 | 单位 | 重量(kg) | 备 注 |
1 | 角钢 | m | 7850X(边宽+边宽-边厚)X边厚 | 以“米”为单位计算(略小) |
2 | 圆钢 | m | 6170X直径X直径 | 以“米”为单位计算 |
3 | 扁钢 | m | 7850X边宽X边厚 | 以“米”为单位计算 |
4 | 钢管材 | m | 24660X壁厚X(外径-壁厚) | 以“米”为单位计算 |
5 | 钢板材 | m | 7850X边宽X边厚 | 以“米”为单位计算 |
6 | 紫铜管 | m | 26700X壁厚X(外径-壁厚) | 以“米”为单位计算 |
7 | 黄铜管 | m | 27960X壁厚X(外径-壁厚) | 以“米”为单位计算 |
8 | 板材 | m2 | 比重X厚度 |
角钢:每米重量=0.00785*(边宽+边宽-边厚)*边厚
圆钢:每米重量=0.00617*直径*直径(螺纹钢和圆钢相同)
扁钢:每米重量=0.00785*厚度*边宽
管材:每米重量=0.02466*壁厚*(外径-壁厚)
板材:每米重量=7.85*厚度
黄铜管:每米重量=0.02670*壁厚*(外径-壁厚)
紫铜管:每米重量=0.02796*壁厚*(外径-壁厚)
铝花纹板:每平方米重量=2.96*厚度
有色金属比重:紫铜板8.9黄铜板8.5锌板7.2铅板11.37
有色金属板材的计算公式为:每平方米重量=比重*厚度
密度表
序号 | 材料名称 | 密度(kg/m3) |
1 | 钢材(综合) | 7850 |
2 | 不锈钢(综合) | 7930 |
3 | 紫铜 | 8900 |
4 | 黄铜 | 8500 |
5 | 铝 | 2760 |
6 | 铝花纹板 | 2960 |
7 | 铝合金 | 2820 |
8 | 大理石 | 2700 |
9 | 花岗岩 | 3000 |
10 | 木材 | 1550 |
11 | 玻璃 | 2510 |
12 | 锌板 | 7200 |
13 | 铅板 | 11370 |
序号 | 材料名称 | 规格 | 理论重量(kg) | 每吨米数 |
角钢 | ||||
1 | 角钢 | 25X3 | 1.12 | 892.86 |
2 | 角钢 | 25X4 | 1.46 | 684.93 |
3 | 角钢 | 30X3 | 1.37 | 729.93 |
4 | 角钢 | 30X4 | 1.79 | 558.66 |
5 | 角钢 | 40X3 | 1.85 | 540.54 |
6 | 角钢 | 40X4 | 2.42 | 413.22 |
7 | 角钢 | 40X5 | 2.98 | 335.57 |
8 | 角钢 | 50X5 | 3.77 | 265.25 |
9 | 角钢 | 63X5 | 4.82 | 207.47 |
10 | 角钢 | 63X6 | 5.72 | 174.83 |
11 | 角钢 | 70X7 | 7.40 | 135.14 |
12 | 角钢 | 80X8 | 9.66 | 103.52 |
槽钢 | ||||
1 | 槽钢 | 5# | 5.44 | 183.82 |
2 | 槽钢 | 6.3# | 6.63 | 150.83 |
3 | 槽钢 | 8# | 8.05 | 124.22 |
4 | 槽钢 | 10# | 10.01 | 99.90 |
5 | 槽钢 | 12# | 12.06 | 82.92 |
6 | 槽钢 | 14a# | 14.54 | 68.78 |
7 | 槽钢 | 16# | 19.75 | 50.63 |
8 | 槽钢 | 18# | 23.00 | 43.48 |
9 | 槽钢 | 20# | 25.78 | 38.79 |
10 | 槽钢 | 20a# | 22.64 | 44.17 |
扁钢 | ||||
1 | 扁钢 | 25X3 | 0.59 | 1694.92 |
2 | 扁钢 | 25X4 | 0.78 | 1282.05 |
3 | 扁钢 | 25X5 | 0.98 | 1020.41 |
4 | 扁钢 | 30X3 | 0.71 | 1408.45 |
5 | 扁钢 | 30X4 | 0.94 | 1063.83 |
6 | 扁钢 | 30X5 | 1.18 | 847.46 |
7 | 扁钢 | 40X3 | 0.94 | 1063.83 |
8 | 扁钢 | 40X4 | 1.26 | 793.65 |
9 | 扁钢 | 50X5 | 1.96 | 510.20 |
无缝管 | ||||
1 | 无缝管 | 32X2.5 | 1.82 | 549.45 |
2 | 无缝管 | 38X3 | 2.59 | 386.10 |
3 | 无缝管 | 42X3 | 2.89 | 346.02 |
4 | 无缝管 | 57X3 | 3.99 | 250.63 |
5 | 无缝管 | 76X4 | 7.10 | 140.85 |
6 | 无缝管 | 89X4 | 8.38 | 119.33 |
7 | 无缝管 | 108X4 | 10.26 | 97.47 |
8 | 无缝管 | 114X4.5 | 12.15 | 82.30 |
9 | 无缝管 | 133X4.5 | 14.26 | 70.13 |
10 | 无缝管 | 133X5 | 15.78 | 63.37 |
11 | 无缝管 | 159X5 | 18.99 | 52.66 |
12 | 无缝管 | 219X6 | 31.52 | 31.73 |
13 | 无缝管 | 273X9 | 58.59 | 17.07 |
14 | 无缝管 | 325X10 | 77.68 | 12.87 |
镀锌无缝管 | ||||
1 | 镀锌无缝管 | 32X2.5 | 1.91 | 523.56 |
2 | 镀锌无缝管 | 38X3 | 2.72 | 367.65 |
3 | 镀锌无缝管 | 42X3 | 3.03 | 78.37 |
4 | 镀锌无缝管 | 57X3 | 4.19 | 330.03 |
5 | 镀锌无缝管 | 76X4 | 7.46 | 238.66 |
6 | 镀锌无缝管 | 89X4 | 8.80 | 134.05 |
7 | 镀锌无缝管 | 108X4 | 10.77 | 113.64 |
8 | 镀锌无缝管 | 114X4.5 | 12.76 | 92.85 |
9 | 镀锌无缝管 | 133X4.5 | 14.97 | 66.80 |
10 | 镀锌无缝管 | 133X5 | 16.57 | 60.35 |
11 | 镀锌无缝管 | 159X5 | 19.94 | 50.15 |
12 | 镀锌无缝管 | 219X6 | 33.10 | 30.21 |
13 | 镀锌无缝管 | 273X9 | 61.52 | 16.25 |
14 | 镀锌无缝管 | 325X10 | 81.56 | 12.26 |
圆钢 | ||||
1 | 圆钢 | 5.5# | 0.19 | 5263.16 |
2 | 圆钢 | 6# | 0.22 | 4545.45 |
3 | 圆钢 | 6.5# | 0.26 | 3846.15 |
4 | 圆钢 | 7# | 0.30 | 3333.33 |
5 | 圆钢 | 8# | 0.40 | 2500.00 |
6 | 圆钢 | 9# | 0.50 | 2000.00 |
7 | 圆钢 | 10# | 0.62 | 1612.90 |
8 | 圆钢 | 11# | 0.75 | 1333.33 |
9 | 圆钢 | 12# | 0.89 | 1123.60 |
10 | 圆钢 | 13# | 1.04 | 961.54 |
11 | 圆钢 | 14# | 1.21 | 826.45 |
12 | 圆钢 | 15# | 1.39 | 719.42 |
13 | 圆钢 | 16# | 1.58 | 632.91 |
14 | 圆钢 | 17# | 1.78 | 561.80 |
15 | 圆钢 | 18# | 2.00 | 500.00 |
16 | 圆钢 | 19# | 2.23 | 448.43 |
17 | 圆钢 | 20# | 2.47 | 404.86 |
18 | 圆钢 | 21# | 2.72 | 367.65 |
19 | 圆钢 | 22# | 2.98 | 335.57 |
20 | 圆钢 | 23# | 3.26 | 306.75 |
21 | 圆钢 | 24# | 3.55 | 281.69 |
镀锌圆钢 | ||||
1 | 镀锌圆钢 | 5.5# | 0.20 | 5000.00 |
2 | 镀锌圆钢 | 6# | 0.23 | 4347.83 |
3 | 镀锌圆钢 | 6.5# | 0.28 | 1250.00 |
4 | 镀锌圆钢 | 7# | 0.32 | 3571.43 |
5 | 镀锌圆钢 | 8# | 0.42 | 3125.00 |
6 | 镀锌圆钢 | 9# | 0.53 | 2380.95 |
7 | 镀锌圆钢 | 10# | 0.66 | 1886.79 |
8 | 镀锌圆钢 | 11# | 0.80 | 1515.15 |
9 | 镀锌圆钢 | 12# | 0.94 | 1063.83 |
10 | 镀锌圆钢 | 13# | 1.10 | 909.09 |
11 | 镀锌圆钢 | 14# | 1.28 | 781.25 |
12 | 镀锌圆钢 | 15# | 1.47 | 680.27 |
13 | 镀锌圆钢 | 16# | 1.67 | 598.80 |
14 | 镀锌圆钢 | 17# | 1.89 | 529.10 |
15 | 镀锌圆钢 | 18# | 2.12 | 471.70 |
16 | 镀锌圆钢 | 19# | 2.36 | 423.73 |
17 | 镀锌圆钢 | 20# | 2.62 | 381.68 |
18 | 镀锌圆钢 | 21# | 2.88 | 347.22 |
19 | 镀锌圆钢 | 22# | 3.16 | 316.46 |
20 | 镀锌圆钢 | 23# | 3.46 | 289.02 |
21 | 镀锌圆钢 | 24# | 3.76 | 265.96 |
焊接钢管 | ||||
1 | 2.75mm厚焊接钢管(外径21.3mm) | DN15 | 1.26 | 793.65 |
2 | 2.75mm厚焊接钢管(外径26.4mm) | DN20 | 1.63 | 613.50 |
3 | 3.25mm厚焊接钢管(外径33.5mm) | DN25 | 2.42 | 413.22 |
4 | 3.25mm厚焊接钢管(外径42.3mm) | DN32 | 3.13 | 319.49 |
5 | 3.5mm厚焊接钢管(外径48mm) | DN40 | 3.84 | 260.42 |
6 | 3.5mm厚焊接钢管(外径60mm) | DN50 | 4.88 | 204.92 |
7 | 3.75mm厚焊接钢管(外径75.5mm) | DN65 | 6.64 | 150.60 |
8 | 4.0mm厚焊接钢管(外径88.5mm) | DN80 | 8.34 | 119.90 |
9 | 4.0mm厚焊接钢管(外径114mm) | DN100 | 10.85 | 92.17 |
10 | 4.5mm厚焊接钢管(外径140mm) | DN125 | 15.04 | 66.49 |
11 | 4.5mm厚焊接钢管(外径165mm) | DN150 | 17.81 | 56.15 |
镀锌焊接钢管 | ||||
1 | 镀锌钢管 | DN15 | 1.34 | 746.27 |
2 | 镀锌钢管 | DN20 | 1.73 | 578.03 |
3 | 镀锌钢管 | DN25 | 2.57 | 389.11 |
4 | 镀锌钢管 | DN32 | 3.32 | 301.20 |
5 | 镀锌钢管 | DN40 | 4.07 | 245.70 |
6 | 镀锌钢管 | DN50 | 5.17 | 193.42 |
7 | 镀锌钢管 | DN65 | 7.04 | 142.05 |
8 | 镀锌钢管 | DN80 | 8.84 | 113.12 |
9 | 镀锌钢管 | DN100 | 11.50 | 86.96 |
10 | 镀锌钢管 | DN125 | 15.94 | 62.74 |
11 | 镀锌钢管 | DN150 | 18.88 | 52.97 |
焊接钢管 | ||||
1 | 钢板 | 0.2mm | 1.57 | 636.94 |
2 | 钢板 | 0.25mm | 1.96 | 509.42 |
3 | 钢板 | 0.3mm | 2.36 | 424.63 |
4 | 钢板 | 0.35mm | 2.75 | 363.90 |
5 | 钢板 | 0.4mm | 3.14 | 318.47 |
6 | 钢板 | 0.45mm | 3.53 | 283.05 |
7 | 钢板 | 0.5mm | 3.93 | 254.78 |
8 | 钢板 | 0.55mm | 4.32 | 231.59 |
9 | 钢板 | 0.6mm | 4.71 | 212.31 |
10 | 钢板 | 0.7mm | 5.50 | 181.98 |
11 | 钢板 | 0.75mm | 5.89 | 169.84 |
12 | 钢板 | 0.8mm | 6.28 | 159.24 |
13 | 钢板 | 0.9mm | 7.07 | 141.54 |
14 | 钢板 | 1.0mm | 7.85 | 127.39 |
15 | 钢板 | 1.1mm | 8.64 | 115.81 |
16 | 钢板 | 1.2mm | 9.42 | 106.16 |
17 | 钢板 | 1.3mm | 10.21 | 97.94 |
18 | 钢板 | 1.4mm | 10.99 | 90.99 |
19 | 钢板 | 1.5mm | 11.78 | 84.89 |
20 | 钢板 | 1.6mm | 12.56 | 79.62 |
21 | 钢板 | 1.7mm | 13.35 | 74.91 |
22 | 钢板 | 1.8mm | 14.13 | 70.77 |
23 | 钢板 | 1.9mm | 14.92 | 67.02 |
24 | 钢板 | 2.0mm | 15.70 | 63.69 |
镀锌焊接钢管 | ||||
1 | 镀锌钢板 | 0.2mm | 1.87 | 534.76 |
2 | 镀锌钢板 | 0.25mm | 2.26 | 441.89 |
3 | 镀锌钢板 | 0.3mm | 2.66 | 376.65 |
4 | 镀锌钢板 | 0.35mm | 3.05 | 328.08 |
5 | 镀锌钢板 | 0.4mm | 3.44 | 290.70 |
6 | 镀锌钢板 | 0.45mm | 3.83 | 260.89 |
7 | 镀锌钢板 | 0.5mm | 4.23 | 236.69 |
8 | 镀锌钢板 | 0.55mm | 4.62 | 216.54 |
9 | 镀锌钢板 | 0.6mm | 5.01 | 199.60 |
10 | 镀锌钢板 | 0.7mm | 5.80 | 172.56 |
11 | 镀锌钢板 | 0.75mm | 6.19 | 161.60 |
12 | 镀锌钢板 | 0.8mm | 6.58 | 151.98 |
13 | 镀锌钢板 | 0.9mm | 7.37 | 135.78 |
14 | 镀锌钢板 | 1.0mm | 8.15 | 122.70 |
15 | 镀锌钢板 | 1.1mm | 8.94 | 111.92 |
16 | 镀锌钢板 | 1.2mm | 9.72 | 102.88 |
17 | 镀锌钢板 | 1.3mm | 10.51 | 95.15 |
18 | 镀锌钢板 | 1.4mm | 11.29 | 88.57 |
19 | 镀锌钢板 | 1.5mm | 12.08 | 82.78 |
20 | 镀锌钢板 | 1.6mm | 12.86 | 77.76 |
21 | 镀锌钢板 | 1.7mm | 13.65 | 73.26 |
22 | 镀锌钢板 | 1.8mm | 14.43 | 69.30 |
23 | 镀锌钢板 | 1.9mm | 15.22 | 65.70 |
24 | 镀锌钢板 | 2.0mm | 16.00 | 62.50 |


