REACH,是欧盟规章《化学品注册、评估、许可和限制》(Regulation concerning the Registration,Evaluation,Authorization and Restriction of Chemicals)的简称,于2007年6月1日生效。
REACH旨在通过更好和更早地识别化学物质的内在特性来改善对人类健康和环境的保护,其通过四个流程完成,即化学品的注册、评估、授权和限制。
制定和采用REACH法规的主要原因之一是大量物质已经在欧洲制造并投放市场多年,有时数量非常高,但关于它们的危害信息不足对人类健康和环境构成威胁,所以有必要填补这些信息空白,以确保工业界能够评估物质的危害和风险,并确定和实施风险管理措施,以保护人类和环境。
“无数据无市场”,REACH法规赋予行业责任来管理化学品风险,并提供有关物质的安全信息。制造商和进口商需要收集有关其化学物质属性的信息,使其安全处理,并将信息登记在欧洲化学品管理局(ECHA)的中央数据库中,以便于协调对可疑化学品的深入评估,并建立公共数据库,供消费者和专业人员查找危害信息。
原则上,REACH适用于所有化学物质,其不仅在工业过程中使用,而且贯穿我们的日常生活,如在清洁产品,油漆以及服装,家具和电器等物品中。REACH将举证责任放在公司上,为了遵守该法规,公司必须确定和管理与其在欧盟生产和销售的物质相关的风险,且必须向欧洲化学品管理局(ECHA)证明物质如何安全使用,并且必须向用户传达风险管理措施。如果风险无法管理,当地政府可以通过不同方式限制该物质使用。
REACH法规还要求在确定合适的替代品时逐步替代最危险的化学品(称为“高度关注的物质”)。高度关注物质(Substance of Very High Concern),简称SVHC,SVHC是REACH中规定的一类有害物质,一般具有一项或多项危险性,如常具有1类或2类致癌、致突变性物性或生殖毒性的物质,或有持久性、生物累积性和毒性的物质,或高持久性、高生物累积性的物质,或有证据表明有同样危害的物质,如内分泌干扰物质。REACH规定:公司需有对物品中高度关注物质(SVHC)通报的义务。高度关注物质(SVHC)欧盟一般在每年的6月和12月更新一次,截止到目前为止,高度关注物质(SVHC)共有181种,欧洲化学品管理局和成员国目前正在生成或评估750种物质的新数据。
注:中国环境保护部2010年2月1日公布的一部关于新化学物质管理的专门规章,并于2010年10月15日正式生效。由于《办法》类似于欧盟REACH法规,又被称为“中国版REACH”。根据《办法》规定,新化学物质登记被作为审批生产或者加工新化学物质建设项目环境影响评价文件的前置条件,这意味着企业要承担更多化学品安全评估的义务和责任。
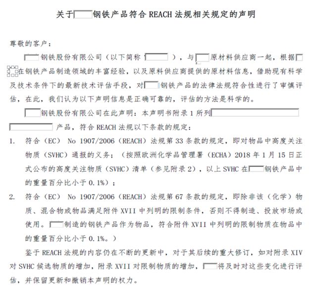
以下为国内某钢厂关于欧盟REACH的声明中文版范例。
![]()
现在很多出口欧盟被要求提供产品中SVHC的相关信息,违反法规的企业产品将被召回、罚款甚至监禁。
RoHS
RoHS,是The Restriction of the use of Certain Hazardous Substances in Electricaland Electronic Equipment(《电气、电子设备中限制使用某些有害物质指令》)的英文缩写。RoHS指令规定:自2006年7月1日起禁止含有超过规定限量水平的铅(Pb)、镉(Cd)、汞(Hg)、六价铬、多溴联苯(PBB)和多溴二苯醚(PBDE)共六种有害物质的电子电气产品进入欧盟。受控的电子电气产品如下图:
![]()
![]()
2011年7月21日,欧盟议会和理事会在欧盟官方公报上发布指令2011/65/EU(RoHS 2.0)以取代2002/95/EC(RoHS 1.0),RoHS 2.0增加四种邻苯二甲酸盐(DEHP、BBP、DBP、DIBP)到限制物质列表中,此4种限用物质及其在均质材料中允许的最高含量(重量百分比)均为0.1%。
![]()
注:2016年1月21日,中国工信部正式公布了新版的《电器电子产品有害物质限制使用管理办法》(亦称中国RoHS 2.0),于2016年7月1日实施,用于取代之前的《电子信息产品污染控制管理办法》(ACPEIP或中国RoHS 1.0)。RoHS 2.0将适用产品范围从RoHS 1.0的“电子信息产品”(EIP)扩展到“电器电子产品”(EEP)。
中国ROHS 2.0要求所有适用的电器电子产品都必须张贴中国标准SJ/T11364-2014规定的表明电器和电子产品的两个标志之一,具体适用哪个标志取决于产品是否包含超过对应阈值的有害物质。
以下为某钢厂关于欧盟RoHS 2.0指令声明的中文版范例。
![]()
SGS
SGS是全球范围内提供检验、鉴定、测试和认证服务的跨国公司,总部设在日内瓦,其服务范围涉及工业、农业、化工等诸多行业。国内大部分钢厂都是委托SGS做的REACH及RoHS测试报告,在贸易当中,对于环保合规性报告,有的人习惯叫SGS报告(其实是不精确的哦)。以下为某钢厂委托SGS做的关于欧盟RoHS测试报告的中文版范例。
![]()
—end—
| |


