一夜之间,这张图片刷爆了金粉朋友圈:

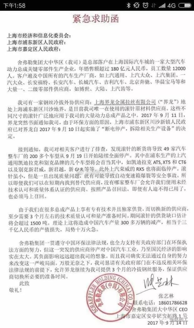
这张《紧急求助函》是舍弗勒投资(中国)有限公司在9月14日发布的——汽车动力总成零部件供应商“舍弗勒”旗下的一家钢丝冷拔外协供应商(上海界龙金属拉丝有限公司,一下简称“界龙”),因环保方面的原因,被当地人民政府实施“断电停产、拆除相关生产设备”的处罚决定。
零部件的断货,将导致49家汽车整车厂的200多款车型从9月19日陆续全面停产,牵连甚广。舍弗勒因此向有关政府部门寻求帮助,希望能延长供货时间3个月,以获得切换供应商的时间。
求助函中还称,界龙所生产的零部件“滚针”原材料是舍弗勒的唯一供应商,应用于动力产品中。断货的问题,首当其冲为上汽通用凯迪拉克和别克的相关车型,如凯迪拉克ATS、XT5、CT6,别克新君威、新君越、新GL8等,还有上汽荣威RX5也将面临停产。如贸然找替代供应商,出现质量事故将导致自动变速器爆裂等安全事故。
此次断供的上海界龙金属拉丝有限公司成立于1993年,地处浦东新区川沙地区,从事金属拉丝,从事货物与技术的进出口业务。
舍弗勒还称,切换供应商需要3个月时间,如滚针的供货缺口估计将会超过1500吨,理论上造成中国汽车产量300多万辆的减产,相当于三千亿人民币的产值损失。因此舍弗勒希望:在不违反相关环保法律法规的前提下,允许界龙继续为其提供3个月的冷拔钢丝服务,保证供应商切换所必要的准备时间。
而针对这个事件的真实性:目前舍弗勒方面已发表正式声明,确认了此事的真实性。下图为舍弗勒发表的声明:

此次遭遇环保停产的是上市企业界龙实业的子公司界龙金属拉丝有限公司。据悉,该企业曾在今年4月被浦东新区相关部门罚款壹仟元,理由是排放污水水质超标。

大多数金粉都知道,金属丝拉拔是在拉拔力的作用下将盘条或线坯从拉丝模的模孔拉出,以生产小断面的钢丝或有色金属线的金属塑性加工过程。各种金属及合金的不同断面形状和尺寸的金属丝都可以采用拉拔生产。拉出的丝,尺寸精确,表面光洁。主要污染是生产过程的酸洗磷化,必然牵扯到污水处理。
界龙金属拉丝的母集团界龙实业集团是一家A股上市公司,据其2017年8月19日发布的半年报显示,半年度营业收入495,616,000.10元,同比减少41.52%,归属上市公司股东的净利润-12,755,421.35元,同比减少495.61%。也就是已以大规模亏损。
零部件行业某位资深人士称:“最近一段时间,上海、北京对于零部件环保的相关查处力度的确很大,影响的不仅是舍弗勒,某大型外资零部件企业北京工厂甚至将被关停迁往天津。”
他认为对于汽车生产的影响可能并未如“求助函”中所言如此巨大,“主机厂肯定是会有备用方案的。”
《每日经济新闻》记者在采访上汽通用相关负责人得知:舍弗勒已提前告知了上汽通用以上滚针停产所带来的隐患。
该负责人表示:“已启动备案,选用备案的供应商,不会对我们产生任何影响。”
不过其他厂商则不得而知了。
进入今年以来,在“蓝天保卫战”的号角下环保风暴席卷大江南北,今天这阵“环保风暴”终于刮到了汽车行业。直接结果就是,许多不符合环保标准的中小企业大面积断水断电停产,工人停工失业。 蓝天白云来之不易,中国的制造业也来之不易。
| |



