关于特种设备行政许可有关问题的解答
我们是钢管生产厂家,生产压力管道, 承压钢管, 经常有客户问:你们有没有 特种设备许可证? 有没有压力容器生产许可证,今天我们就来说说这个许可证是个什么东西。

《市场监管总局关于特种设备行政许可有关事项的公告》(2019年第3号,以下称“第3号公告”)、《特种设备生产和充装单位许可规则》(TSG07-2019,以下称“新许可规则”)已于2019年6月1日起实施。为进一步落实好第3号公告和新许可规则,规范行政许可工作,针对实施过程中,反映较为集中的问题,市场监管总局特种设备行政许可办公室统一解答如下:
一、压力容器
(一)关于压力容器试设计文件。
1.固定式压力容器规则设计不划分级别,取证(换证、增项)单位应准备大型高压容器、中低压容器和球形储罐的试设计文件,同时满足新许可规则“表C-1”的要求;不要求准备超高压容器的试设计文件(即使提供了超高压容器的试设计文件的,许可证也不另外注明含超高压容器)。试设计文件包括非金属压力容器的,许可证注明“含非金属压力容器”。
2.移动式压力容器规则设计不划分级别,取证(换证、增项)单位应当准备铁路罐车、汽车罐车、罐式集装箱、长管拖车、管束式集装箱共5个品种的试设计文件。
3.新许可规则附件A“特种设备生产许可证填写说明”第4条仅指压力容器规则设计,不包括压力容器分析设计(SAD)。具有规则设计能力且仅设计本单位压力容器产品的制造单位,如果能够满足压力容器分析设计(SAD)子项目的许可条件,可以从事本单位制造产品的分析设计(SAD),在许可证上注明。该单位的分析设计审批人员必须通过鉴定评审机构的现场能力考核,并应当准备至少一套分析设计文件。
4.压力容器制造单位取得制造许可资格前,其试设计文件不应当用于试制受检产品。
(二)关于压力容器试制造产品。
1.原A2级别压力容器制造单位可按许可证延续的规定申请换发D级生产许可证,原D1、D2级别压力容器制造单位的资源条件、制造业绩或试制产品应当满足新许可规则的要求,方可换发D级生产许可证,否则许可证备注“限第一、二类中低压容器”。
2.仅制造单层压力容器的单位,许可证不标注“高压容器限单层”。新申请或增项制造新许可规则“C2.1.7(3)”所列典型产品的单位,应当准备相应的试制产品,许可证备注“含(或限)”,其中具备多层压力容器生产能力的单位应当制造相应的试制品,并至少具备热套(包扎或缠绕)压力容器的资源条件。
(三)关于压力容器生产单位资源条件。
1.压力容器设计审批人员应使用全国统一题库进行线上考试合格,设计人员的设计经历及业绩由鉴定评审机构根据设计单位提供的相关材料确认。
2.压力容器制造单位应当同时满足基本条件和相应的专项条件,工作允许外委时,制造单位仍然应当具备专项条件中要求的生产设备;产品制造过程确不需要的设备可以不做要求,制造单位申请时应进行说明,鉴定评审机构在鉴定评审报告中予以明确(例如,仅生产多层包扎容器的大型高压容器生产单位,不需要150mm卷板机,卷制能力满足产品需要即可)。
3.移动式压力容器和气瓶充装许可增项,申请单位应当按新许可规则“注C-11”和“注D-7”中对换证单位的要求提供相关文件。“注C-11”和“注D-7”中的《规划许可证》也可以是当地政府规划部门出具的规划相关的证明文件。
4.有焊缝和无焊缝的封头均可以外购;《固定式压力容器安全技术监察规程》(TSG21-2016,以下简称固容规)第6.1.2.1(3)条列出单独出厂的其他部件外委时,仅可用于在用压力容器的修理、改造。
5.对于球罐(A3)制造单位,球壳板压制允许分包;不具备球壳板压制能力的,许可证备注“不含球壳板压制”。
(四)关于超大型中低压非球形容器现场制造。
1.新许可规则实施前已经取证的单位,4年内有现场制造业绩,但未到换证期限的单位,可在签订现场制造项目合同后按照《市场监管总局办公厅关于特种设备行政许可有关事项的实施意见》(市监特设〔2019〕32号,以下称“许可实施意见”)的要求向原证书的发证机关提交变更材料,许可证备注“含现场制造”。
2.从事超大型中低压非球形容器现场制造的单位,不要求试制球罐(A3)。该单位应当具备A1、A2或D级压力容器制造资质并满足球罐(A3)基本条件和专项条件(其中焊工合格项目要求除外),或者具备球罐(A3)制造资质并满足A1、A2或D级压力容器制造单位基本条件和专项条件,或者同时具备相应级别压力容器和球罐(A3)制造资质。
(五)关于压力容器生产单位设计专用印章。
压力容器生产单位设计专用印章可延用原式样,其内容应当符合固容规的要求。仅设计用于本单位制造的压力容器的单位,出具的设计文件应当符合固容规的盖章要求,其设计专用印章的单位名称和许可证编号应当与特种设备制造许可证一致。
二、压力管道、压力管道元件和安全附件
(六)压力管道设计单位设计专用印章可延用原式样。
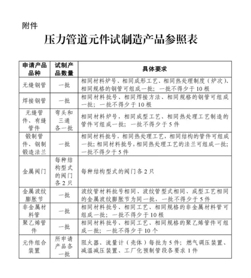
(七)压力管道元件试制造产品参照表见附件。
(八)压力管道元件中的锻制管件、聚乙烯管件、压力管道法兰(钢制锻造法兰),以及元件组合装置中的燃气调压装置、减温减压装置、阻火器、流量计(壳体)、工厂化预制管段不划分级别。
(九)目前,进口压力管道管子、阀门制造企业可按第3号公告申请压力管道元件制造许可,也可继续按《质检总局关于承压特种设备制造许可有关事项的公告》(2012年第151号)进行型式试验。
(十)压力管道元件中的无缝钢管、焊接钢管、有色金属管、球墨铸铁管、金属与金属复合管、非金属与非金属复合管、非金属材料管、无缝管件、有缝管件、金属与金属复合管件、非金属与非金属复合管件、非金属管件、金属阀门、非金属阀门、金属波纹膨胀节、旋转补偿器、非金属膨胀节、金属密封元件、非金属密封元件、防腐管道元件、井口装置和采油树、节流压井管汇、阻火器以及安全附件中的安全阀、紧急切断阀、爆破片装置、气瓶阀门应当按照相关安全技术规范规定和标准要求进行型式试验,未进行型式试验的,不得出厂。
三、电梯
(十一)许可实施意见附件1“新旧生产单位许可项目对应表”,已经列明电梯原许可级别与新许可级别的对应关系,存在对应关系的,不属于许可实施意见规定的“改换比原许可级别参数高的或许可范围变宽”的情形。(例如,电梯原许可级别为“曳引驱动乘客电梯C”,对应的新许可级别“曳引驱动乘客电梯B”,不需要按新取证(或增项)进行申请)。
(十二)已取得电梯制造(含安装、修理、改造)许可证的单位,其许可证覆盖范围以外的安装(含修理)的子项目许可应单独向所在地省级许可实施机关申请。
四、起重机械
(十三)按照第3号公告和新许可规则的规定,许可证的许可参数栏和备注栏将按照以下情形进行标注:
1.属于原许可证直接变更的,在变更过程中可根据原证书的项目进行限定。如原许可证中仅有桥式起重机且符合目前A级范围的,直接变更新证书时给予桥式、门式起重机械(A)许可子项目,备注中标注“限桥式起重机”;原许可证中仅有塔式起重机的,直接变更新证书时给予塔式起重机、升降机许可子项目,备注中标注“限塔式起重机”。
2.将新许可规则实施前取得的许可证变更为新许可证格式进行评审的,或者增项、换证评审的,严格按照新许可规则的要求进行评审和发证,发证内容不再对许可子项目进行限定。如“桥式、门式起重机械(A)”,不在备注中标注“限桥式起重机”或“限门式起重机”;“塔式起重机、升降机”,不在备注中标注“限塔式起重机”或“限升降机”等内容。
3.许可证的“许可参数”按照第3号公告规定的参数标注,不能另外加以限制。
五、场(厂)内专用机动车辆
(十四)场(厂)内专用机动车辆制造(含改造、修理)专项条件中规定的“组装车间起重设备”是指起重机械,不能用叉车代替。
六、其他事项
(十五)新许可规则中的无损检测相关专业一般指无损检测、机械、金属材料、焊接等专业。
(十六)新许可规则实施前,特种设备生产单位同时持有同一种类特种设备设计、制造、安装(改造、修理)许可证两种或三种的,其中一种许可证到期换证,可一并申请另外的许可证同时换证。
附件:压力管道元件试制造产品参照表



