一、不锈钢的简介:
所有金属都和大气中的氧气进行反应,在表面形成氧化膜。不幸的是,在普通碳钢上形成的氧化铁继续进行氧化,使锈蚀不断扩大,最终形成孔洞。可以利用油漆或耐氧化的金属(例如,锌,镍和铬)进行电镀来保证碳钢表面,但是,正如人们所知道的那样,这种保护仅是一种薄膜。如果保护层被破坏,下面的钢便开始锈蚀、耐空气、蒸汽、水等弱腐蚀介质和酸、碱、盐等化学浸蚀性介质腐蚀的钢。又称不锈耐酸钢。实际应用中,常将耐弱腐蚀介质腐蚀的钢称为不锈钢,而将耐化学介质腐蚀的钢称为耐酸钢。由于两者在化学成分上的差异,前者不一定耐化学介质腐蚀,而后者则一般均具有不锈性。不锈钢2的耐蚀性取决于钢中所含的合金元素。铬是使不锈钢获得耐蚀性的基本元素,当钢中含铬量达到12%左右时,铬与腐蚀介质中的氧作用,在钢表面形成一层很薄的氧化膜(自钝化膜),可阻止钢的基体进一步腐蚀。除铬外,常用的合金元素还有镍、钼、钛、铌、铜、氮等,以满足各种用途对不锈钢组织和性能的要求。
二、不锈钢的分类不锈钢通常按基体组织分为:
1、铁素体不锈钢。含铬12%~30%。其耐蚀性、韧性和可焊性随含铬量的增加而提高, 耐氯化物应力腐蚀性能优于其他种类不锈钢。
2、奥氏体不锈钢。含铬大于18%,还含有 8%左右的镍及少量钼、钛、氮等元素。综合性能好,可耐多种介质腐蚀。
3、奥氏体 - 铁素体双相不锈钢。兼有奥氏体和铁素体不锈钢的优点,并具有超塑性。
4、马氏体不锈钢。强度高,但塑性和可焊性较差。
三、不锈钢的特性和用途:




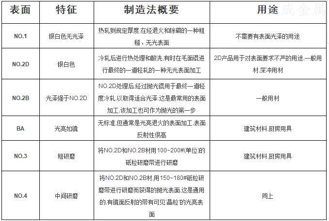
四、不锈钢表面工艺:

五、各个钢厂的包装特色和主要生产产品

备注:国内其他钢厂:山东泰钢、江阴兆顺、兴化戴南、西安华新、西南、东方特钢,这些小厂主要用废料加工改轧板,生产工艺落后,板面差,无机械性能保证,元素含量于大厂相差无几,价格比大厂同型号便宜。
国外进口钢厂:上海克虏伯、南非、北美、日本、比利时、芬兰,进口板生产工艺先进,板面整洁美观,切边整齐,价格比国内同等型号要高
六、不锈钢的规格型号和尺寸:不锈钢板材包含有卷和原装平板
卷:
1、卷又分为冷轧卷和热轧卷,切边卷和毛边卷
2、冷轧卷的厚度一般为0.3-3mm,也有4-6mm厚度的冷轧板,宽度有1m、1219m、1.5m,用2B表示。
3、热轧卷的厚度一般为3-14mm,也有16mm的卷,宽度有1250、1500、1800、2000,用NO.1表示
4、宽度为1.5m、1.8m、2.0米的卷为切边卷
5、毛边卷的宽度一般为1520、1530、1550、2200等等比正常宽度宽的。
6、在价格方面同型号的切边卷和毛边卷一般相差300-500元左右。
7、卷可以根据客户要求的长度进行定开,经过开平机开平后称为开平板。冷轧一般开平1m*2m、1219*2438也叫4*8尺,热轧一般开平1.5m*6m、1.8m*6m、2m*6m,按这些尺寸开的叫标板或者定尺板。
原装平板又称单张轧制:
1、原装板的厚度一般4mm-80mm之间,也有100mm和120mm,这种厚度可以定轧。
2、宽度有1.5m、1.8m、2m,长度6米以上。
3、特点:原装平板体积大,成本高、酸洗难度大、不便于运输。
七、厚度区分:
1、因为钢厂机械在轧制过程中,轧辊受热出现细微变形,导致轧出来的板子厚度出现偏差,一般中间厚两边薄。在测量板子厚度时国家规定应测量板头中间部位。
2、公差产生的原因是根据市场和客户需求,一般分为大公差和小公差:例如

八、不锈钢各个材质的比重:
1、304、304L、304J1、321、201、202比重7.93
2、316、316L、309S、310S比重7.98
3、400系列比重7.75
九、不锈钢的计算公式:
计算公式:
不锈钢管:(外径—壁厚)×壁厚×0.02491=Kg /m
不锈钢板;厚度*(宽度×长度)×比重==Kg/平方厘米
圆 钢:(直径×直径)0.00623=Kg/M
卷 价: 平板价格*理论厚度/实际厚度-开平费
平 板 价: 卷价*实际厚度/理论厚度+开平费
理论计算公式:
卷板:过磅重量÷参厚(实际厚度)×理论厚度=理重
卷板开平板:长宽×宽度×厚度×密度=理重
中板:长度×宽度×理论厚度×密度=理重
卷长:实际重量÷宽度÷厚度(参厚)÷密度=卷长
卷的实际厚度:切边卷=卷重÷宽度÷卷长÷密度
毛边卷=(卷重—边丝重)÷宽度÷卷长÷密度
平板价格:平板价格=(卷重*市场基价—边丝金额+开平费)/开平板总重
例题1:计算毛边卷的每吨成本
如一,4*1535*C,参考厚度3.5mm,卷重9876公斤的卷,当日平板价格18500元/吨,开平费80元/吨,计算其成本?
解:毛边卷成本价=市场基价*实际厚度/标厚度+开平费+边丝成本
=18500*3.5/4+80+200=16467.5
例题2:计算切边卷的每吨成本
如一,6*1500*C,参考厚度5.6,卷重8566公斤的卷,当日市场价格18700元/吨,开平费60元/吨,计算每吨成本价?
解:切边卷成本价=市场基价*实际厚度/标厚度+开平费
=18700*5.6/6+60=17513.33
例题2:计算实际厚度
如一,304/NO1,10*1500*C,,卷重8682公斤的卷,比重为7.93,现在开评出,10*1500*8.195,三块;10*1500*6200,一块;10*1500*7.85,两块;10*1500*6000,五块;10*1500*2050尾板一块,现在计算实际厚度?
解:实际厚度=总重/宽/总长/比重=8682/1.5/78.54/7.93=9.29
问题1:每张版的理论重量和实际重量是多少(实际重量以实际厚度计算)?
问题2:同一价格理论和实际重量 价格差多少?
例题2:管子的公式是每米重量=0.02466*壁厚*(外径-壁厚)
问题1:此公式是如何推导出的?
问题2:32*2规格的管子,304和310S重量差多少?为什么?
例题3: 304 32*2 的管子一支长度为6米 理论重量多少?假设报价为26.5,总价是多少?
例题4:新中天的杨总要调一张316L10*1.5*6的板子,按过磅价33200卖。西瓜询价的结果是:
酒泉报价 32000 公差9.9
君得利报价 31200 公差9.4
杨总选了9.9公差的,请问杨总选的对么?为什么?请以计算说明。
例题5:已知409 L 1.41公差 切边卷 12000 开平费 50元/吨 木架80元/个 废料 4000元/吨 问1250毛边的平板多少钱?
十、不锈钢切割类型:
10.1等离子切割机原理:
等离子切割机原理
以压缩空气为工作气体, 以高温高速的等离子弧为热源、将被切割的金属局部熔化、并同时用高速气流将已熔化的金属吹走、形成狭窄切缝。该设备可用于不锈钢、铝、铜、铸铁、碳钢等各种金属材料切割, 不仅切割速度快、切缝狭窄、切口平整、热影响区小,工件变形度低、操作简单, 而且具有显著的节能效果。该设备适用于各种机械、、金属结构的制造、安装和维修,作中、薄板材的切断、开孔、挖补、开坡口等切割加工。
等离子切割机操作规程:
1.1为降低能耗,提高喷嘴及电极的寿命,当切割较薄工件时,应尽量采用“低档”切割。
1.2当“切厚选择”开关置于“高档”时应采用非接触式切割式切割(特别情况除外)并优先选择水割割炬。
1.3当必须调换“切厚选择”开关档位时,一定要先关断主机电源开关,以防损坏机件。
1.4当装拆或移动主机时,一定要先关断供电电源方可进行,以防发生危险。
1.5应先关断主机电源开关后,方可装拆主机上附件、部件(如割炬、切割地线、电极、喷嘴、分配器、压帽、保护套等)。避免反复快速地开启割炬开关,以免损坏引弧系统或相关元件。
1.6当需要从工件中间开始引弧切割时,切割不锈钢≤20mm厚,可以直接穿孔切割。方法为:把割炬置于切缝起始点上,并使割炬喷嘴轴线与工件平面呈约75°夹角,然后,开启割炬开关,引弧穿孔;同时,缓慢地调整喷嘴轴线与工件面夹角,至切割穿工件时止应调整至90°。切穿工件后,沿切缝方向正常切割即可。但如果超过上述厚度时须穿孔切割,就必须在切割起始点上钻一小孔(直径不限),从小孔中引弧切割。否则,容易损坏割炬喷嘴。
10.2激光切割:
金属激光切割机原理
金属激光切割机是采用以氙灯作为激励源的金属激光器输出高能量密度的激光束,并聚焦在工件表面上,使工件上被光斑照射的区域局部瞬间熔化和气化,通过电脑控制数控机械系统移动光斑照射位置而实现自动切割。它是集激光技术、数控技术、精密机械技术于一体的高新技术设备。
金属激光切割机特点
★切缝质量好、变形小、外观平整、美观。
★切割速度快、效率高、成本低、操作安全、性能稳定。
★采用进口伺服电机和导向传动机构,切割精度高。
★采用专业软件可随意设计各种图形或文字即时加工,加工灵活,操作简单、方便。
★激光束易实现时间或空间分光,可进行多光束同时加工或多工位顺序加工。
应用领域
★激光切割机俗称镭射切割机,可对金属、多种非金属板料、管材进行切割。特别适用于不锈钢板、铁板、铝材、陶瓷片、硅片、金刚石等材料的切割。
★广泛应用于钣金、五金制品、钢结构、精密机械、汽车配件、眼镜、首饰、铭牌、广告、工艺品、电子、玩具、包装等行业。
10.3水切割:
水刀在全球范围内广泛用于高产量应用。它与其它技术(铣床、雷射、EDM、等离子和刨床)相辅相成。水刀切割不使用有毒气体或液体,不会产生有毒的物质或蒸汽。水刀切割表面不留任何HAZ或机械变形。它是一种真正的多功能 、高效率冷切割技术。水刀已经证明自己可以完成其它技术无法处理的工作。从在石材、玻璃和金属上切割极薄的细节,在钛合金上快速钻孔,切割食品、直至对饮料和溶液进行杀菌消毒,水刀已经证明了它独一无二的价值。从本质上讲,有两类水刀:(1)纯水水刀和(2) 加砂水刀。设备设计为只能使用纯水水刀、只能使用加砂水刀、或二者均可。无论何种形式,必须首先对水加压。两种类型的水刀:两种水刀是指纯水水刀和加砂水刀。二者均有经验证的独特性能。
纯水水刀
纯水水刀是最早的水切割方法。第一次商业应用始于二十世纪七十年代中期,用于切割瓦楞纸板。纯水水刀最大的应用是切割抛弃式尿布、棉纸和汽车内饰件。对于棉纸和抛弃式尿布,与其它技术相比,水刀技术在材料上留下的水分最少。在某些尿布或棉纸工厂中,意外停机时间对其他切割技术而言非常普遍,代价超过每小时20000美元。而水刀则为这种应用提供全年不断的连续运行-维护操作可被纳入生产过程中。
纯水水刀的特点
·非常细的水流(常见直径范围:0.004至0.010英寸)
·非常详细的几何形状
·非常少的材料切割损失
·切割时不产生热量
·切割厚度可以很大
·也可切得很薄
·切割速度快
·能够切割软、轻质材料(例如厚达 24"的纤维玻璃绝缘材料)
·极小的切削力
·夹具简单
·每天 24 小时的连续运行
三马赫水射流的温度有多高?
当把水加速到高速时,水的温度会上升。随着水流出喷嘴,摩擦力和其它因素会加热水流。以进水水温为起始点。每增加1000 psi,水温升高 2 到 3 度。因此三马赫的水流的温度大约是 170 至 180 华氏度。
纯水水刀切割刀头
如前文所述,基本水刀流程包括水从帮浦流出、通过管道并从切割刀头输出。
在水刀切割中,材料去除过程可称为超音速侵蚀技术。除下材料微粒的不是压力,而是水流的速度。压力和速度是两种截然不同的能量形式。但帮浦的水压是如何转换成另外一种能量形式(即水速)的呢?答案是一块小巧的宝石。在管子的末端装有一块宝石。宝石中有一个很小的孔。高压水穿过这个细小的开口流出,从而把压力转化为速度。在大约 40000 psi 时,流出喷嘴的水流以 2 马赫的速度运动。在60000 psi 下,其速度超过 3 马赫。
对于普通切割,纯水水刀喷嘴的直径范围为 0.004 到 0.010英寸。用牵引车来回移动喷嘴以冲刷混凝土时,常用的是单个大号喷嘴,最大直径 1/10 英寸。
三种常用的喷嘴材料(蓝宝石、红宝石、钻石)各有其独特属性。蓝宝石是现在最常用的喷嘴材料。它是人造单晶宝石。它的水流品质相当好;在好的水质条件下大约有50到100小时的切割寿命。在加砂水刀应用中,蓝宝石的寿命是纯水水刀应用的 1/2。通常情况下,蓝宝石的价格在 15 到 30 美元/块之间。
红宝石也可用于加砂水刀应用。其水流特性非常适合加砂水刀,但并不太适合纯水水刀切割。其成本与蓝宝石大致相同。
钻石的使用寿命长得多 (800 到 2000 小时),但价格却要高10到20倍。钻石在需要每天 24 小时连续运行的情况下非常有用。与其它类型的喷嘴不同,有时可以对钻石进行超声波清洗,并重复使用。
加砂水刀
加砂水刀与纯水水刀只有几点不同。在纯水水刀中,由超音速水流侵蚀材料。在加砂水刀中,由水射流加速砂料颗粒,然后由这些颗粒(而非水)侵蚀材料。加砂水刀的能力比纯水水刀强大成百上千倍。纯水水刀和加砂水刀都有其用武之地。纯水水刀可切割软质材料,而加砂水刀则切割硬质材料,如钢材、石材、复合材料和陶瓷。使用标准参数的加砂水刀能够切割硬度等于(甚至稍稍超过)氧化铝陶瓷(常常称作矾土,AD 99.9)的材料。我们将在下面介绍加砂水刀的特点,以及加砂水刀切割刀头的工作方式。
加砂水刀的特点
·极为通用的技术
·无HAZ
·无机械应力
·易于编程
·水流细(直径 0.020 到 0.050 英寸)
·可切割非常复杂的几何形状
·薄材料切割
·10 英寸厚度切割
·堆积切割
·材料切割损失非常少
·夹具简单
·切割力小(切割时低于 1 磅)
·对几乎所有加砂水刀作业都只需设置一次
·可方便地从单切割刀头切换到多切割刀头
·可快捷地从纯水水刀切换为加砂水刀
·减少了辅助操作
·毛刺很少或无毛刺
加砂水刀切割刀头
每台加砂水刀都包括纯水水刀。生成纯水射流后加入砂料。然后砂料颗粒沿刀管被加速,就像步枪子弹那样。
加砂水刀切割所用的砂料是经专门筛选、大小一致的硬砂。最常用的砂料是石榴石。石榴石质硬、强度高并且便宜。像五金店中的粉红色砂纸一样,不同的大小用于不同的工作:
120 Mesh-产生平滑的表面
80 Mesh-最常用,一般性用途
50 Mesh-切割速度比 80 Mesh快一点,但表面稍稍粗糙一些
刀管就像步枪枪管那样加速砂料颗粒。类似喷嘴,刀管有许多不同的尺寸和使用寿命。刀管大约长 3 英寸, 直径 1/4 英寸;内径范围从 0.020 到 0.060 英寸,最常用的是 0.040 英寸。
尽管加砂水刀设备常常被视为操作简单的可靠设备,刀管需要得到操作员的关注。水刀技术的主要进展就是发明了寿命很长的刀管。不幸的是,长寿命刀管比以前的碳化钨管脆弱得多。如果切割刀头碰到了夹具、重物或目标材料,刀管有可能破裂。破裂的管子无法修复。目前,最先进的系统配有防碰撞探测装置,以保护刀管。
十一、不锈钢表面处理:
11.1磨砂:优点是越用越亮。加工的价格一般2元一个平方
11.2油磨拉丝
11.3拉丝贴膜:加工厂:华中、金龙城、泰德。一般1.5—2元/平方
11.4磨8K 8元一平方
11.5短丝合纹
11.6轧花
11.7黑钛
11.8彩钛
11.9玫瑰金。
十二、不锈钢其他加工:
12.1剪切
12.2折弯
12.3分条
12.4焊接
12.5冲孔
12.6刨槽
十三、等离子切割以及报价:
1、切割的两种情况:
1)一般切割:一般切割指不改变板面的宽度,按照客户切割的长度进行切割。
2)分零切割:按客户图纸要求把整张板材,任意切割成不规则的成品,例如:法兰圈、长条、方块、圆等等。
(备注:1、切割长度不足一米的要加一公分损耗。2、分零切割时要注意要留有余量。)
2、一般切割:
1)304板材切割:
A、3—14毫米的板子在切割时在基价上加500--1000,最低不能少于1000。
B、16—35毫米的板子在切割时在基价上加1000—1500,不能少于1000。
C、40—60毫米的板子在切割时在基价上加1500—2000,不能少于1500。
D、70--80毫米的板子在切割时在基价上加2000—3000,不能少于2000。
2)、321、316、316L板材切割:
A、3—14毫米的板子在切割时在基价上加1000--1500,最低不能少于1000。
B、16—35毫米的板子在切割时在基价上加1500—2000,不能少于1500。
C、40—60毫米的板子在切割时在基价上加1500—2000,不能少于1500。
D、70--80毫米的板子在切割时在基价上加2000—3000,不能少于2000。
3)、分零切割:
A、分零切割的价格一般以过磅为多,也可以理算。例如:法兰以实心圆重过磅,加工后法兰里面的圆饼让客户带走。我们在法兰加工上一般只割实圆。
B、割长条、方块的价格一般是理算。在算时要在长度和宽度两边加一公分的损耗。报价时304在当天的基价上加5—6元一公斤,不少于5元。321、316L在当天的基价上加5—6块,最少不少于5块。
C、圆饼即可以过磅也可以理算,直径不足一米的在直径上加一公分损耗。
D、异形切割我们都是过磅计重,切割前我们要拿客户的样品或者图纸在整板上进行合理排版,划分时我们要在上面留于一公分的切割损耗。
注意:(1)以上分零切割时,在切之前先问客户是否放有加工余量,放了余量我们就按客户的图纸要求切割,没有我们要放一公分的切割损耗。
(2)以上这些都只是粗略的报价,要想精确的报价,要用客户的图纸,找适合的板材,选板时要利用要已有库存边料,实在找不到合适的,再向领导请示。
(3)加工长条、方块异形时加工费不按材质计价,按切割缝的长度每米计价。例:
14mm以下的板子每米20块;16—30mm的板子每米40块;32—40mm的板子每米50块;42—55mm的板子每米80块;60—80的板子每米100块。
4)分零时加工件成本计算:
以上的加工切割都是粗略的报价,要想精确的报价,要用客户的图纸,找合适的板子,然后用所选母材的重量减去加工件的重量得到废料的重量,因为板材存在公差,用理算废料的重量乘以百分之九十五得出废料的实际的重量,用母材金额减去废料金额加上切割费得出的结果再除以加工件的实际净重便得出加工件的成本。用公式表示为:
公式分解:
废料重=(母材重—加工件重)*百分之九十五
母材金额=母材重*当日基价
废料金额=废料净重*废料基价
加工件成本=(母材重*当日基价—废料净重*废料基价+切割费)/加工件的实际净重
例1:分离切割成本计算
现在有一客户需加工304,30*80*740,2块;30*90*350,1块;30*90*1140,1块;30*150*150,3块;30*150*580,1块;30*150*590,1块;30*200*1350,1块;30*190*1260,1块。当日废料基价10元/公斤,母材基价19.5元/公斤,切割费30元/米。请计算加工件的成本价?
解:
第一步:选好适合的母材,
第二部:在算选的母材上做好排版
第三步:计算出加工件总重=239.06KG
第四步:计算出母材重=比重*长*宽*厚=7.93*0.76*1.5*30=271.21
第五步:计算出母材金额=比重*长*宽*厚*当日基价
=7.93*0.76*1.5*30*19.5=5288.6元
第六步:计算出废料重=(母材重—废料重)*0.95=(271.21—239.06)*0.95=30.54
第七步:计算出废料金额=(母材重—废料重)*0.95*废料当日基价
=(271.21—239.06)*0.95*10=305.4元
第八步:计算出切割费=割缝总长*每米加工费=8.66*30=259.8元
第九步:计算加工件的成本=(母材金额—废料金额+切割费)/加工件的实际净重
=(5288.6—305.4+259.8)/239.06=21.93元/公斤
画图分解:

例2:割圆时加工件成本计算:
现在有一客户需加工316L,40*直径840,2块;40*直径650,两块,母材当日基价31元/公斤,废料当日基价20元/公,切割费50元/米。请计算加工件成本。
解:第一步:选好适合的母材,
第二部:在算选的母材上做好排版
第三步:计算出加工件总重=565.34KG
第四步:计算出母材重=比重*长*宽*厚=7.98*1.5*1.5*40=722.99
第五步:计算出母材金额=比重*长*宽*厚*当日基价
=722.99*31=22412.69元
第六步:计算出废料重=(母材重—废料重)*0.95=(722.99—565.34)*0.95=149.77
第七步:计算出废料金额=(母材重—废料重)*0.95*废料当日基价
=149.77*30=2995.4元
第八步:计算出切割费=割缝总长*每米加工费=9.48*50=474元
第九步:计算加工件的成本=(母材金额—废料金额+切割费)/加工件的实际净重
=(22412.69—2995.4+474)/565.34=35.18元/公斤
画图分解:

5)对外加工(等离子切割):
一般切割:14mm以下,每刀30元,16-30mm每刀45元,32-40mm每刀55元,42-55mm每刀65元,60-80mm每刀100元。不分材质。
分零切割:14mm以下的板子每米20块;16—30mm的板子每米40块;32—40mm的板子每米50块;42—55mm的板子每米80块;60—80的板子每米100块。不分材质。
十四、不锈钢行业中一些名词解释
1、超重板:
原因:应为钢厂技术原因,在轧厚板时实际厚度比标准厚度厚,或者在长度和宽度要比标准长一些,从而导致重量上比理算重量重出一些。
报价办法:在当日报价上加200—400元/吨,或者按过磅价报给客户来弥补超重部分。
2、改轧板:
改轧板一般是由小厂用废料,钢坯改轧而成,加工技术落后,板面差,无质量和机械性能保证,其镍含量也达不到正规要求。在加工方面,打孔、拱丝吃力。其优势是价格比大厂便宜1500—2000左右。改轧板一般产自戴南。
3、压延板:
生产压延板的原因:因为热轧卷与冷轧卷存在很大的差价,而改轧卷又比冷轧卷价格便宜,压延板既有价格上得优势,又有很大的利润空间,所以有不少厂家生产压延板。
生产工序:生产压延板的厂家因为它本身不具备生产冷轧板的能力,其生产工艺达不到生产冷板的要求,于是他们便从大钢厂买进热轧卷,进行表面退热处理,再改轧成其他各种厚度的冷轧卷。
特点
一级料是生产出来没有一点瑕疵。二级料在生产过程中可能造成刮伤,色差等不良,但又不是很严重,在机械性能和元素含量和一级料没有实质区别。价格相对一级料要便宜一些。一般要求不严的客户可以用的!
5、201当中L1和LH之间的区别:
L1是指201的板子中含镍量达0.8个;LH是指201的板子中含镍量达0.6个。LH的价格相对比L1的价格要便宜一些。
各种型号不锈钢的用途与性质
沉淀硬化型不锈钢。具有有很好的成形性能和良好的焊接性,可作为超高强度的材料在核工业、航空和航天工业中应用。 按成分可分为Cr系(SUS400)、Cr-Ni系(SUS300)、Cr-Mn-Ni(SUS200)及析出硬化系(SUS600)。 200 系列铬-镍-锰 奥氏体不锈钢 300 系列
沉淀硬化型不锈钢。具有有很好的成形性能和良好的焊接性,可作为超高强度的材料在核工业、航空和航天工业中应用。
按成分可分为Cr系(SUS400)、Cr-Ni系(SUS300)、Cr-Mn-Ni(SUS200)及析出硬化系(SUS600)。
200 系列—铬-镍-锰 奥氏体不锈钢
300 系列—铬-镍 奥氏体不锈钢
301—延展性好,用于成型产品。也可通过机 速硬化。焊接性好。抗磨性和疲劳强度优于304不锈钢。
302—耐腐蚀性同304,由于含碳相对要高因而强度更好。
303—通过添加少量的硫、磷使其较削加工。
304— 即18/8不锈钢。GB牌号为0Cr18Ni9。
309—较之304有更好的耐温性。
316—继304之後,第二个得到最广泛应用的钢种,主要用于食品工业和外科手术器材,添加钼元素使其获得一种抗腐蚀的特殊结构。由于较之304其具有更好的抗氯化物腐蚀能力因而也作“船用钢”来使用。SS316则通常用于核燃料回收装置。18/10级不锈钢通常也符合这个应用级别。[1]
型号 321—除了因为添加了钛元素降低了材料焊缝锈蚀的风险之外其他性能类似304。
400 系列—铁素体和马氏体不锈钢
408—耐热性好,弱抗腐蚀性,11%的Cr,8%的Ni。
409—最廉价的型号(英美),通常用作汽车排气管,属铁素体不锈钢(铬钢)。
410—马氏体(高强度铬钢),耐磨性好,抗腐蚀性较差。
416—添加了硫改善了材料的加工性能。
420—“刃具级”马氏体钢,类似布氏高铬钢这种最早的不锈钢。也用于外科手术刀具,可以做的非常光亮。
430—铁素体不锈钢,装饰用,例如用于汽车饰品。良好的成型性,但耐温性和抗腐蚀性要差。
440—高强度刃具钢,含碳稍高,经过适当的热处理後可以获得较高屈服强度,硬度可以达到58HRC,属于最硬的不锈钢之列。最常见的应用例子就是“剃须刀片”。常用型号有 三种:440A、440B、440C,另外还有440F(易加工型)。
500 系列—耐热铬合金钢。
600 系列—马氏体沉淀硬化不锈钢。
630—最常用的沉淀硬化不锈钢型号,通常也叫17-4;17%Cr,4%N
常用不锈钢表面处理技术有以下几种处理方法:
①表面本色白化处理;②表面镜面光亮处理;③表面着色处理。
1.3.1表面本色白化处理:不锈钢在加工过程中,经过卷板、扎边、焊接或者经过人工表面火烤加温处理,产生黑色氧化皮。这种坚硬的灰黑色氧化皮主要是NiCr2O4和NiF二种EO4成分,以前一般采用氢氟酸和硝酸进行强腐蚀方法去除。但这种方法成本大,污染环境,对人体有害,腐蚀性较大,逐渐被淘汰。目前对氧化皮处理方法主要有二种:
⑴ 喷砂(丸)法:主要是采用喷微玻璃珠的方法,除去表面的黑色氧化皮。
⑵ 化学法:使用一种无污染的酸洗钝化膏和常温无毒害的带有无机添加剂的清洗液进行浸洗。从而达到不锈钢本色的白化处理目的。处理好后基本上看上去是一无光的色泽。这种方法对大型、复杂产品较适用。
1.3.2不锈钢表面镜面光亮处理方法:根据不锈钢产品的复杂程度和用户要求情况不同可分别采用机械抛光、化学抛光、电化学抛光等方法来达到镜面光泽。这三种方法优缺点如下:
1.3.3表面着色处理:不锈钢着色不仅赋予不锈钢制品各种颜色,增加产品的花色品种,而且提高产品耐磨性和耐腐蚀性。
不锈钢着色方法有如下几种:
⑴化学氧化着色法;
⑵电化学氧化着色法;
⑶离子沉积氧化物着色法;
⑷高温氧化着色法;
⑸气相裂解着色法。
各种方法简单概况如下:
⑴化学氧化着色法:就是在特定溶液中,通过化学氧化形成膜的颜色,有重铬酸盐法、混合钠盐法、硫化法、酸性氧化法和碱性氧化法。一般“茵科法”(INCO)使用较多,不过要想保证一批产品色泽一致的话,必须用参比电极来控制。
⑵电化学着色法:是在特定溶液中,通过电化学氧化形成膜的颜色。
⑶ 离子沉积氧化物着色法化学法:就是将不锈钢工件放在真空镀膜机中进行真空蒸发镀。例如:镀钛金的手表壳、手表带,一般是金黄色。这种方法适用于大批量产品加工。因为投资大,成本高,小批量产品不合算。
⑷高温氧化着色法:是在特定的熔盐中,浸入工件保持在一定的工艺参数,使工件形成一定厚度氧化膜,而呈现出各种不同色泽。
⑸ 气相裂解着色法:较为复杂,在工业中应用较少。
1.3 处理方法选用
不锈钢表面处理选用哪种方法,要根据产品结构、材质、及对表面不同要求,选用合适的方法进行处理。
SUS的含义:SUS是日本JIS标准中不锈钢的代号。
日本标准在发布时均带有起草说明,在说明的附表中列述了钢号设置的演变过程及标准中所列钢号的特性及用途。日本的钢号中若是从美国引进的牌号,则在三位数字前加前缀“SUS”(steel use stainless),但与ASTM(美国材料与试验协会)差别的是若日本自己研制的钢号则后缀“J”表示Japan。如“SUS 316J1”,区别于“SUS 316”。
SUS316不锈钢硬度能达到多少
304 在耐磨性能会差些,耐热也差些,磁性区别不到,加工后会有弱磁现象,但后期可技术消除。中厚板、薄板、带材的316经过处理硬度(HRB)<=95
现在最常用的两种不锈钢304,316(或对应于德/欧标的1.4308,1.4408),316与304在化学成分上的最主要区别就是316含Mo,而且一般公认,316的耐腐蚀性更好些,比304在高温环境下更耐腐蚀。所以在高温环境下,工程师一般都会选用316材料的零部件。但所谓事无绝对,在浓硫酸环境下,再高温度也千万别用316!不然这事可就出大了。学机械的人都学过螺纹,还记得为了防止在高温情况下螺纹咬死,需要涂抹的一种黑乎乎的固体润滑剂吧:二硫化钼(MoS2),从它就得出了2点结论不是:
[1]Mo确实是一种耐高温的物质(知道黄金用什么坩埚熔吗?钼坩埚!)。
[2]:钼很容易和高价硫离子反应生成硫化物。呵呵,所以没有任何一种不锈钢是超级无敌耐腐蚀的。说到底,不锈钢就是一块杂质(不过这些杂质可都比钢更耐腐蚀^^)较多的钢,是钢就可以和别的物质反应。
SUS304/2B 2BB钢带 SUS是什么意思?2B,2BB又是什么意思?
SUS是日本钢号的统称2B是指不锈钢表面的光洁度不过我还没有听说过有2BB的材料只有2B(亚光),BA(镜面)
400系列多以铁素体居多如1Cr13(410),2Cr13(420J1),1Cr17(430)也有部分马氏体的如3Cr13(420J2)它们是一种节镍的不锈钢,价格也比较实惠耐用性 。
日本钢材(JIS系列)的牌号中普通结构钢主要由三部分组成:
第一部分表示材质,如:S(Steel)表示钢,F(Ferrum)表示铁;
第二部分表示不同的形状、种类、用途,如P(Plate)表示板,T(Tube)表示管,K(Kogu)表示工具;第三部分表示特征数字,一般为最低抗拉强度。
SS400——第一个S表示钢(Steel),第二个S表示“结构”(Structure),400为下限抗拉强度400MPa,整体表示抗拉强度为400 MPa的普通结构钢。
SS400基本上等同与我国的Q235.但在具体指标上有所差异,Q235的对C、Si、Mn、S、P等元素的含量均作了要求,但SS400只要求S、P小于0.050。Q235的屈服点大于235 MPa,而SS400屈服点为245MPa。SS400(steelfor general structure)的意思就是抗拉强度大于400MPa的一般结构用钢。Q235的意思为屈服点大于235MPa的普通碳素结构钢。SS400的标准号为JIS G3101-1995。Q235的标准号为GB/T700-1988。
SUS304 JIS内不锈钢
SUS304 JIS内不锈钢中国0Cr19Ni9 日本SUS304 美国304
特性:具有良好的耐蚀性、耐热性、低温强度和机械性能,冲压弯曲等热加工性好,无热处理硬化现象,无磁性。
用途:家庭用品、橱柜、室内管线、热水器、锅炉、浴缸、汽车配件、医疗器具、建材、化学、食品工业、农业、船舶部件。
| |


