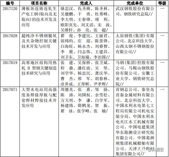
近日,冶金科学技术奖奖励委员会办公室公布了2017年中国钢铁工业协会、中国金属学会冶金科学技术奖(简称冶金科学技术奖)推荐获奖项目名单,并将获奖项目的名称、完成单位、完成人、推荐等级等向社会公告。根据专业评审结果,2017年共推荐获奖项目82项,其中:特等奖3项,一等奖14项,二等奖22项,三等奖43项。冶金科学技术奖是中国冶金行业最高科学技术奖,恭喜各获奖单位和技术大拿们,赶紧来看看都有谁获奖了吧!
2017年冶金科学技术奖推荐获奖项目(82 项)



















来源:中国金属学会。
| |
近日,冶金科学技术奖奖励委员会办公室公布了2017年中国钢铁工业协会、中国金属学会冶金科学技术奖(简称冶金科学技术奖)推荐获奖项目名单,并将获奖项目的名称、完成单位、完成人、推荐等级等向社会公告。根据专业评审结果,2017年共推荐获奖项目82项,其中:特等奖3项,一等奖14项,二等奖22项,三等奖43项。冶金科学技术奖是中国冶金行业最高科学技术奖,恭喜各获奖单位和技术大拿们,赶紧来看看都有谁获奖了吧!
2017年冶金科学技术奖推荐获奖项目(82 项)



















来源:中国金属学会。
| |
常州精密钢管博客网推荐您访问: |
|---|