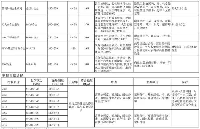
常用阀门钢材金属表面硬化处理方式



电焊技术要求
1.焊条使用前的管理
焊条在使用前需经烘焙处理(如下表),烘焙好后的焊条需装入保温筒,进行100~150℃保温处理,边保温边使用。

2.常用材料焊材选用表

设计标准
美国标准
ASME 美国机械工程师协会
ANSI 美国国家标准协会
API 美国石油协会
MSS SP 美国阀门和管件制造厂标准化协会
英国标准 BS
日本工业标准 JIS/JPI
德国国家标准 DIN
法国国家标准 NF
通用阀门标准:ASME B16.34 法兰端、对接焊端和螺纹端阀门
闸阀标准:
API 600/ISO 10434 石油、天然气螺栓连接钢制闸阀
BS 1414 石油、石化及炼油工业钢制闸阀
API 603 150LB耐蚀法兰端铸造闸阀
GB/T 12234 法兰和对焊连接钢制闸阀
DIN 3352 闸阀
SHELL SPE 77/103 按ISO10434钢制闸阀
截止阀标准:
BS 1873 钢制截止阀和截止止回阀
GB/T 12235 法兰和对焊连接钢制截止阀和截止止回阀
DIN 3356 截止阀
SHELL SPE 77/103 按BS1873钢制截止阀
止回阀标准:
BS 1868 钢制止回阀
API 594 对夹和双法兰止回阀
GB/T 12236 钢制旋启式止回阀
SHELL SPE 77/104 按BS1868钢制止回阀
球阀标准:
API 6D/ISO 14313 管线阀门
API 608 法兰、螺纹和对焊端钢制球阀
ISO 17292 石油、石化及炼油工业钢制球阀
BS 5351 钢制球阀
GB/T 12237 法兰和对焊连接钢制球阀
DIN 3357 球阀
SHELL SPE 77/100 按BS5351球阀
SHELL SPE 77/130 按ISO14313法兰端和对焊端球阀
蝶阀标准:
API 609 对夹式、支耳式和双法兰蝶阀
MSS SP-67 蝶阀
MSS SP-68 高压偏心蝶阀
ISO 17292 石油、石化及炼油工业钢制球阀
GB/T 12238 法兰和对夹连接蝶阀
JB/T 8527 金属密封蝶阀
SHELL SPE 77/106 按 API608/EN593/MSS SP67 软密封蝶阀
SHELL SPE 77/134 按 API608/EN593/MSS SP67/68 偏心蝶阀
锻钢阀标准:
API 602 法兰端、螺纹端、焊接端和加长阀体连接端紧 凑型闸阀
BS 5352/ISO15761 50mm及以下钢制闸阀、截止阀和止回阀
SHELL SPE 77/101 按ISO15761钢制闸阀、截止阀和止回阀
低温阀标准:
BS 6364 低温阀门
SHELL SPE 77/200 -50℃ 以下阀门
SHELL SPE 77/209 0 ~ -50℃ 阀门
API、DIN、BS、GB结构比较:
API 600和BS1414、BS1873、BS1868、BS5351对阀门的结构规定最为详细
DIN 闸阀标准EN1984对结构未做具体的规定
新版的GB/T12234基于对API600标准的等效采用
阀门常用连接端形式 FF ——— Flat Face 平面法兰连接(150LB常用) RF ——— Raised Face凸面法兰连接 RTJ ——— Ring Joint榫槽式连接(梯形槽) SW ——— Socket welding承插式连接 NPT ——— NPT螺纹连接 WAFER —— 对夹式连接 BW长型—— Butt-Welding 对焊端长型连接 BW短型—— Butt-Welding 对焊端短型连接 DIN标准现采用EN标准结构长度 EN 558-1 PN法兰连接阀门结构长度(代替DIN 3202),EN 558-2 CLASS法兰连接阀门结构长度(代替BS2080),EN 12982 对焊端阀门结构长度(代替DIN 3202) ,DIN标准的结构长度包含API阀门的结构长度与GB的结构长度基本一致 EN 558-2 CLASS法兰连接阀门结构长度与ASME B16.10一致,大多数DIN阀门用户习惯用DIN3202 中F系列结构长度值 如: Gate :PN16-25---- F5 series PN40-100----F7 series Globe :PN10-40----F1 series PN63-160----F2 series Check :PN10-40----F1 series PN63-160----F2 series Ball :PN10-40 DN10-100----F4 series DN125-300----F5 series 阀门连接端标准 ASME B16.10 阀门的结构长度 ASME B16.5 钢制法兰和带法兰的管件 ASME B16.47 大直径钢制法兰 MSS SP-44 钢制管线法兰 API 605 紧凑型法兰 ASME B16.25 对焊端部 ASME B16.11 承插和螺纹端锻造管件 ASME B36.10 焊接和无缝钢管 法兰比较: 老版的DIN标准法兰采用DIN2501标准(PN法兰),新版的DIN标准采用EN1092-1 PN法兰,但也可包含有CLASS法兰。 DIN2501法兰与GB法兰和HG欧洲体系法兰基本一致。 DN15~50 不同压力PN10~40的法兰相同. BS标准采用BS 1560 CLASS法兰与ASME B16.5法兰一致,也可采用BS 4504 PN法兰。 API标准一般采用RF、RTJ法兰;DIN标准和GB 一般压力<PN40时 采用RF法兰,≥PN40一般采用凹面法兰。 阀门常用材料 阀门检验标准 填料: 成型石墨圈:-250~650℃ 夹不锈钢丝编制柔性石墨: -250~650℃ 四氟乙烯浸石墨: -200~280℃ 低泄漏石墨组合填料: -250~650℃ PTFE: -200~200℃ 中腔垫片: PTFE板 石墨板 强力石墨垫 齿形垫 含石墨不锈钢缠绕垫 含PTFE不锈钢缠绕垫 RTJ金属垫 压力密封金属密封环 O形圈: NBR :-30~121℃ EPDM :-45~120℃ VITON A :-30~204℃ VITON B :-30~204℃ VITON AED :-30~204℃ HNBR :-30~180℃ 软密封阀座: PTFE :-200 ~ 200℃ PCTFE :-250 ~ 150℃ NYLON 1010 : ~ 20℃ NYLON PA12 :-50 ~ 120℃ DEVLON V :-100 ~ 150℃ PEEK :-100 ~ 260℃ 对位聚苯(Polyphenylene) : ~ 400℃ 阀门检验标准 API 598 阀门检查和试验 ISO 5208 工业阀门压力试验 BS EN 12266-1 代替 BS6755-1 工业阀门压力试验 JB/T 9092 阀门的检验与试验 SHELL SPE77/302 通用阀门材料、检查和证书要求 SHELL SPE77/303 特殊工况阀门材料、检查和证书要求 GB/T 26480 阀门的检验和试验









