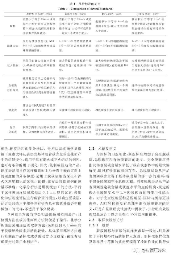
摘要:钢在热加工及热处理不当时会产生不同程度的脱碳。在中国钢材产品标准中,凡限定脱碳层深度的可应用GB/T224《钢的脱碳层深度测定法》。该标准修改采用ISO3887, 并根据 ASTM E1077添加了取样要求和金相法评定参考照片。就标准的新旧版本及国外相关标准进行对比分析,指出了国标在试样的选取及制备、观察测定、结果表示方式等方面均与国外标准有所不同。分析了亚共析、共析、过共析钢在不同状态下的脱碳层实例。提出了一些个人观点和对标准内容可进一步探讨的建议。






摘要:钢在热加工及热处理不当时会产生不同程度的脱碳。在中国钢材产品标准中,凡限定脱碳层深度的可应用GB/T224《钢的脱碳层深度测定法》。该标准修改采用ISO3887, 并根据 ASTM E1077添加了取样要求和金相法评定参考照片。就标准的新旧版本及国外相关标准进行对比分析,指出了国标在试样的选取及制备、观察测定、结果表示方式等方面均与国外标准有所不同。分析了亚共析、共析、过共析钢在不同状态下的脱碳层实例。提出了一些个人观点和对标准内容可进一步探讨的建议。






|
|
常州精密钢管博客网推荐您访问: |
|---|