常州精密钢管博客网

非常有用的:热处理(笔记) 收藏了,慢慢看!!


热处理(笔记)


1、热处理三个基本过程:加热、保温、冷却。
2、热处理的条件:(1)有固态相变(2)加热时溶解度显著变化的合金。
3、热处理只能改变铸铁基体组织,不能改变石墨形态。
4、同理,冷却过程的固态相变需过冷度。
钢的热处理中六个重要的温度参数:
A1   A3    Acm ;
Ac1  Ac3   Accm ——加热过程
Ar1  Ar3    Arcm ——冷却过程

滞后现象图


5、奥氏体形成过程(共析钢):(1)奥氏体的形核。(2)奥氏体的长大。(3)剩余渗碳体的溶解。(4)奥氏体中 C 的扩散均匀化。
6、钢在加热到 Ac1 以上某一温度时,珠光体处于不稳定状态,通常首先在铁素体和渗碳体相界面上形成奥氏体晶核,这是由于铁素体和渗碳体相界面上碳浓度分布不均匀,原子排列不规则,易于产生结构起伏和浓度起伏区,为奥氏体形核创造条件。
7、钢的奥氏体化过程:
亚共析钢:F + P → F + A → A
过共析钢:Fe3C + P → Fe3C + A → A 注:(F,P 珠光体,A 奥氏体,M 马氏体)


8、奥氏体化的目的:获成分均匀、晶粒细小的奥氏体晶粒。
9、影响奥氏体晶粒长大的因素:
① 加热温度和保温时间 T(加热温度)↑、 t(保温时间)↑, A 晶粒长大;T 的影响远大于 t。
② 加热速度  常规加热速度下影响不大;快速加热,短时保温的超细化工艺如高频加热,激光加热等
③成分  强烈阻碍:Al、V、Ti、 Zr、Nb 原因:形成难溶碳、氮化物;
中等阻碍:Cr、W、Mo;促进长大:Mn(降低铁原子的结合力,促进铁的扩散) P 溶入 A 的 C
10、 合金钢的奥氏体均匀化的时间要比碳钢长得多。在制定合金钢的加热工艺时, 与碳钢相比, 加热温度要高, 保温时间要长。
11、要点;
① 不同温度下转变产物不同;
高温转变产物(A1~550℃) :珠光体( P) ——扩散型
中温转变产物(550℃~MS) :贝氏体( B) —半扩散型
低温转变产物(MS~Mf) :马氏体( M) ——非扩散型
② 存在孕育期
——过冷奥氏体等温分解所需的准备时间
——代表 A 过冷稳定性。
③ 存在鼻点:
——孕育期最短,A 过冷最不稳定;
④ T 转↓ , 产物硬度↑ 。
⑤ 马氏体是过冷奥氏体连续冷却中的一种转变组织,非等温转变产物。将其画入,使过冷奥氏体等温转变曲线更完备、实用。



12 冷却速度对转变产物类型的影响:可用 VC、VC′判断。
当 V > VC 时,A 过冷→M ;当 V<VC′时,A 过冷→P ;当 VC′< V <VC时,A 过冷→P +M
13、珠光体的形态取决于加热时奥氏体化的程度(奥氏体成分较均匀时→片状;不均匀时→球(粒) 状)。
14、淬火马氏体金相形态影响因素:实质取决于转变温度:
高于 200 ℃——板条状马氏体;低于 200 ℃——片状马氏体 。形态与 C%关系:低碳——板条状;高碳——片状 。马氏体特点强度高硬度高 C%↑, 马氏体 HRC↑ 。
15、钢中马氏体强化机制:
① C 的固溶强化:
② 相变强化(亚结构强化) :高密度位错、孪晶、层错;
③ 时效(沉淀) 强化:C 向缺陷处扩散偏聚或析出,钉扎位错。
16、片状 M:硬而脆;板条 M:强而韧(与亚结构有关)
17、板条 M 塑韧性好的原因:①含碳量低, 过饱和度小;② 淬火内应力小,形成微裂纹的敏感度小;
高碳片状 M 塑韧性差的原因:① C 过饱和度高,畸变大,②淬火内应力大,形成微裂纹的敏感度高。
18、下贝氏体高强度、韧性好原因:下贝氏体中铁素体针细小而均匀分布,位错密度很高,在铁素体内部又沉淀析出细小、多量而弥散的ε-碳化物。
19、在奥氏体晶粒较粗大,冷却速度相对较快时,钢中先共析相(先共析铁素体或先共析渗碳体)以针状或片状形态从原奥氏体晶界沿奥氏体一定晶面往晶内平行或规则生长,并与片状珠光体混合存在,该组织称为魏氏体。(冷速较大时易形成,韧性↓↓ ; 消除方法:正火)

钢的回火转变:

20、淬火:钢加热到 AC3或AC1以上,保温,V>V 临界 ,M 或 B。
回火:淬火钢加热到低于临界点 A1 的某温度,保温后以适当方式冷却到室温的热处理工艺。
目的:
(1) 调整钢强硬度与塑韧性的配合, 获要求的性能;
(2) 降低内应力, 防止工件变形或开裂;
(3) 稳定组织, 防尺寸变化。
21、定义:随回火温度提高,淬火钢韧性在某些温度区间显著下降的现象。低温回火脆性形成原因及防止方法形成原因:片状碳化物沉淀理论;
杂质偏聚。防止方法:a. 避免在此温度区间回火;b. 使ε→θ 的温度↑ :c. 采用等温淬火.
回火脆性形成原因及防止方法特点:a.与回火后冷却速度有关;b. 可逆性. ;产生原因:P、 Sn、 As 、Sb 等杂质元素晶界偏聚。防止方法:注:无论碳钢、合金钢,只要在该温区回火,就会产生低温回火脆性,a. ↑钢纯度;b. 回火后快冷;c. 加入 Mo、 W 等元素;注:碳钢不产生高温回火脆性, 合金钢尤含Mn、 Cr 的合金钢易产生回火脆性。
22、珠光体、马氏体、贝氏体转变特点比较?


23、比较下贝氏体与高碳马氏体的主要不同点?
① 显微组织特征不同,下贝氏体为黑针状或竹叶状,高碳马氏体为片状;
② 亚结构不同,下贝氏体亚结构为位错,高碳马氏体的亚结构为孪晶;
③性能特点不同,下贝氏体具有良好的综合机械性能,高碳马氏体强度硬度高,塑性和韧性差;④相变特点不同,下贝氏体为半扩散型相变,高碳马氏体非扩散型相变。
⑤下贝氏体为复相组织,高碳马氏体为单相组织。
24. 珠光体、贝氏体、马氏体的特征、性能特点是什么?
片状 P 体,片层间距越小,强度越高,塑性、韧性也越好;粒状 P 体,Fe3C颗粒越细小,分布越均匀,合金的强度越高。第二相的数量越多,对塑性的危害越大;片状与粒状相比,片状强度高,塑性、韧性差;上贝氏体为羽毛状,亚结构为位错,韧性差;下贝氏体为黑针状或竹叶状,亚结构为位错,位错密度高于上贝氏体,综合机械性能好;低碳马氏体为板条状,亚结构为位错,具有良好的综合机械性能;高碳马氏体为片状,亚结构为孪晶,强度硬度高,塑性和韧性差。


1、钢的退火目的和工艺?
退火: 是将钢加热至临界点 Ac1 以上或以下温度,保温以后随炉缓慢冷却以获得平衡状态组织的热处理工艺。
目的:是均匀钢的化学成分及组织,细化晶粒,调整硬度,消除内应力和加工硬化,改善钢的成形及切削加工性能,并为淬火作好组织准备。
分类:临界温度以上:完全退火、均匀化退火、不完全退火和球化退火。
临界温度以下:再结晶退火、去应力退火。


2、正火目的及工艺?
定义:正火是将钢加热到Ac3(或Acm)以上适当温度,保温以后再空气中冷却得到珠光体类组织的热处理工艺。
正火过程的实质是:完全奥氏体化加伪共析转变。当钢中碳含量为 0. 6~1. 4%时,正火组织中不出现先共析相,只有伪共析体或索氏体。碳含量小于 0. 6%的钢,正火后除了伪共析体,还有少量铁素体。
目的:正火作为预备热处理,为机械加工提供适宜的硬度,又能细化晶粒,消除应力,消除魏氏组织和带状组织,为最终热处理提供合适的组织状态。
正火工艺简单、经济的热处理方式。主要用于:
①改善低碳钢的切削加工性能;
②消除中碳钢的热加工缺陷;
③消除过共析钢的网状碳化物, 便于球化退火;
④提高普通结构件的力学性能。
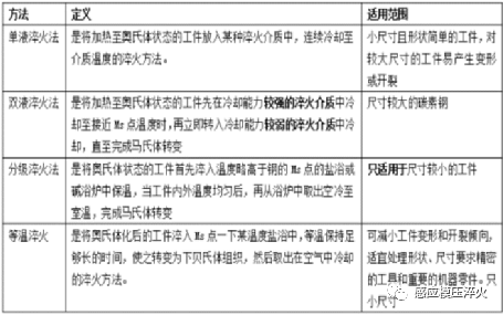
3、钢的淬火?
定义:将钢加热至临界点 Ac3 或 Ac1 以上一定温度,保温后以大于临界冷却速度冷却得到马氏体(或下贝氏体)的热处理工艺叫做淬火。
目的:使奥氏体化后的工件获得尽量多的马氏体,热后配以不同温度回火获得各种需要的性能。
在制定淬火工艺时应注意:
(1)淬火应力。工件在淬火过程中会发生形状和尺寸的变化,甚至产生淬火裂纹。工件变形或开裂的原因是由于淬火过程中在工件内产生的内应力造成的。
分类:淬火内应力主要有热应力和组织应力两种。当淬火应力超过材料的屈服强度时,就会产生塑性变形;当淬火应力超过材料的抗拉强度时,工件则发生开裂。
热应力:工件加热或冷却时由于内外温差导致热膨胀冷缩不一致而产生的内应力。热应力是由于快速冷却时工件界面温差造成的。
组织应力:工件在冷却过程中,由于内外温差造成组织转变不同时,引起内外比体积的不同变化而产生的内应力。
工件淬火冷却过程中的瞬间应力和残余应力是热应力和组织应力叠加的结果。
(2)淬火加热温度。淬火加热温度的选择应以得到均匀细小的奥氏体晶粒为原则,以便淬火后得到细小的马氏体组织。淬火温度主要根据钢的临界点确定。
(3)淬火介质。钢从奥氏体状态冷至Ms 点一下所用的冷却介质。图10-4
(4)淬火方法。


(5)钢的淬透性。是指奥氏体化后的钢在淬火时获得马氏体的能力,其大小以钢在一定条件下淬火获得的淬透层深度和硬度分布来表示。
淬透性与淬硬性的区别:淬透性表示钢淬火时获得马氏体的能力,他反应钢的过冷奥氏体稳定性, 即与钢的临界冷却速度有关。而淬硬性表示钢淬火时的硬化能力,用淬成马氏体可能得到的最高硬度表示。它主要取决于马氏体中的含碳量。马氏体中含炭量越高,钢的淬硬性越高。
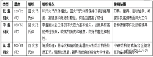
4、钢的回火?
定义:是将淬火钢在A1以上温度加热,使其转变为稳定的回火组织,并以适当方式冷却到室温的工艺过程。
目的:减少或消除淬火应力,保证相应的组织转变,提高钢的韧性和塑性,获得硬度、强度、塑形和韧性的适当配合,以满足各种用途工件的性能要求。
分类:低温回火、中温回火、高温回火等几种。


5、钢的表面淬火?
定义:是将工件快速加热到淬火温度,热后迅速冷却,仅使表面获得淬火组织的热处理方法。
目的:可以使零件表面具有高的强度、硬度和耐磨性;使心部具有一定的强度、足够的塑形和韧性。一般选用中碳钢及中碳合金钢,其表面淬火前的原是组织为调质态或正火态。
感应加热表面淬火:是利用电磁感应原理,在工件表面产生密度很高的感应电流,并使之迅速加热至奥氏体状态,随后快速冷却获得马氏体组织的淬火方法。
分类:高频感应加热表面淬火、中频感应加热表面淬火、工频感应加热表面淬火。
6、钢的渗碳?
渗碳:将低碳钢件放入渗碳介质中,在 900~950℃加热保温,是活性碳原子渗入钢件表面并获得高碳渗层的工艺方法。
目的(作用):使表面硬度、耐磨性以及高的接触疲劳强度和弯曲疲劳强度。心部仍保持低碳,具有良好的塑形和韧性。
分类:固体渗碳、气体渗碳、离子渗碳。气体最广泛。
7、钢的渗氮?
渗氮:向钢件表面渗入氮元素,形成富氮硬化层化学热处理称为渗氮,也称为氮化
目的:和渗碳相比,钢件渗氮后具有更高的表面硬度和耐磨性。渗氮钢件具有很好的热稳定性。比渗碳更高的疲劳强度、抗咬合性能和低的缺口敏感应。渗氮后由于钢件表面形成致密的氮化物薄膜, 因此具有良好的耐腐蚀性能。


1、合金元素在钢中的作用?
绝大多数合金元素可或多或少固溶于铁素体中,形成α-Fe的间隙或置换固溶体
提高淬透性:Mn、Cr、B、Ni、W、Mo
固溶强化:Si、Mn、Ni
细化晶粒:Al、V、Ti、W、Mo、Nb、Zr
提高回火稳定性:W、Mo、V、Si、Cr
消除高温回火脆性:W、Mo
特殊耐蚀、耐热性合金铁素体合金元素有固溶强化作用。
2、 常用的工程结构用刚?
(1)碳素结构钢。碳素结构钢通常以热轧空冷状态供应,其塑形高,焊接性好,使用状态下组织为铁素体加珠光体。其中 Q235A 钢既有较高的塑形又有时钟的强度,成为应用最广发的一种碳素结构钢,既可以作较重要的建筑、车辆及桥梁等的各种型材,又可以制造一般的机器零件。
(2)低合金高强度结构钢。低合金高强度结构钢是在含碳量 Wc≤0. 20%的碳素结构钢基础上, 加入少量的合金元素发展起来的,强度高于碳素结构钢。具有足够的塑形、低的冷脆转变温度以及良好的焊接性能和耐蚀性,广泛应用于建筑、石油、化工,铁路等。这类钢大多在热轧状态下使用的,组织为铁素体加珠光体。
4、调质钢?
经调质处理后使用的结构钢称为调质钢。调质钢具有高强度,良好的塑形和韧性。具有良好的综合力学性能的原因:与调质钢处理后组织为回火索氏体有关。
这种组织的特点:
①在铁素体机体上均匀分布的粒状碳化物起弥散强化作用,溶于铁素体中的合金元素起固溶强化作用,从而保证钢有较高的屈服强度和疲劳强度。
②组织均匀性好,减少了裂纹在局部薄弱地区形成可能性,可以保证有良好的塑形和韧性。
③作为基体组织的铁素体是从淬火马氏体转变而成,晶粒细小,使钢的冷脆倾向性大大减小。
5、高速钢的热处理工艺?多次回火的作用?
a, 反复锻造,打碎粗大的鱼骨状共晶碳化物;
b, 分级预热(600~800℃)
c, 高温淬火(1250~1300℃);
d, 分级淬火(600℃,400℃)
e,多次回火(550℃, 三次以上)
(1)高速钢的退火。高速钢锻、轧后应进行退火,其目的是降低硬度,以利切削加工,同时也使碳化物形成均匀分布的颗粒,为淬火做准备。退火工艺分为普通退火和等温退火两种。
(2)高速钢淬火。淬火加热的最大特点是奥氏体化温度过高。只有将高速钢中W、Mo、Cr、V 等大量碳化物形成元素更多的溶解到奥氏体中时,才能充分发挥碳和合金元素的作用,淬火后获得高碳高合金的马氏体,回火后才析出合金碳化物,从而保证高速钢获得高的淬透性、淬硬性和热硬性。
(3)高速钢的回火。
多次回火的目的:①产生二次硬化;②消除残余奥氏体
6、W 18 Cr 4 V 是什么钢?主要性能特点是什么?合金元素在钢中的主要作用是什么?为什么此钢淬火加热的奥氏体化温度(1280±5℃)非常高?回火工艺是什么?最终组织是什么?
W18Cr4V 是高速钢,主要性能特点是具有很高的红硬性,高硬度、高耐磨性和高的淬透性。
合金元素在钢中的主要作用是:
①提高淬透性。②形成高硬度碳化物,在回火时弥散析出,产生二次硬化效应, 显著提高钢的红硬性、 硬度和耐磨性。③ Cr 能提高钢的抗氧化、 脱碳和抗腐蚀能力。
目的是让钢中的碳化物形成元素 W、Cr、V 更多地溶解到奥氏体中,充分发挥碳和合金元素的作用,淬火后获得高碳、高合金的马氏体,回火时以合金碳化物形式析出,从而保证高速钢获得高的淬透性、淬硬性和红硬性。退火状态下这些合金元素大部分存在于合金碳化物中,而这些合金碳化物的稳定性很高,需要加热到很高的温度,才能使其向奥氏体中大量溶解。

资料来源:网络


图片加载中...
❤ 请关注 微信公众号: steeltuber.
 转载请保留链接: https://main.josen.net/Steel-Knowledge/1612767047.html
(本平台"常州精密钢管博客网"的部分图文来自网络转载,转载目的在于传递更多技术信息。我们尊重原创,版权归原作者所有,若未能找到作者和出处望请谅解,敬请联系主编微信号:steel_tube,进行删除或付稿费,多谢!)
搜索本站钢铁技术
★↓在此搜索查找钢铁材料知识↓★↘

互联网 main.josen.net


钢铁行业热点文章推荐

常州精密钢管博客网主办单位:
常州仁成金属制品有限公司 是 专业的 精密钢管 生产厂家,汽车钢管,电机壳钢管 生产单位。


常州精密钢管博客网推荐您访问:

常州精密钢管博客网
(常州仁成金属钢管制品生产厂家博客网站)
main.josen.net©2006-2021
苏ICP备08003692号

【关于本站】【提问】网站地图【搜索】【知识星球】电脑端