根据钢中非金属夹杂物的来源和分类,综述了鉴定钢中非金属夹杂物的方法和定量评级标准,并且给出了典型夹杂物的扫描电镜照片,分析了不同类型夹杂物的形成机理及其在光学显微镜下的基本特征。
随着现代工程技术的发展,对钢的综合性能要求也日趋严格,相应地对钢的材质要求了越来越高。非金属夹杂物作为独立相存在于钢中,破坏了钢基体的连续性,加大了钢中组织的不均匀性,严重影响了钢的各种性能。例如,非金属夹杂物导致应力集中,引起疲劳断裂;数量多且分布不均匀的夹杂物会明显降低钢的塑性、韧性、焊接性以及耐腐蚀性;钢中呈网状存在的硫化物会造成热脆性。因此,夹杂物的数量和分布被认定是评定钢材质量的一个重要指标,并且被列为优质钢和高级优质钢出厂的常规检测项目这一。
非金属夹杂物的性质、形态、分布、尺寸及含量不同,对钢性能的影响也不同。所以提高金属材料的质量,生产出洁净钢,或控制非金属夹杂物性质和要求的形态,是冶炼和铸锭过程中的一个艰巨任务。而对于金相分析工作者来说,如何正确判断和鉴定非金属夹杂物也因此变得十分重要。
一, 钢中非金属夹杂物的来源分类
1. 内生夹杂物
钢在冶炼过程中,脱氧反应会产生氧化物和硅酸盐等产物,若在钢液凝固前未浮出,将留在钢中。溶解在钢液中的氧、硫、氮等杂质元素在降温和凝固时,由于溶解度的降低,与其他元素结合以化合物形式从液相或固溶体中析出,最后留在钢锭中,它是金属在熔炼过程中形成的夹杂物。内生夹杂物分布比较均匀,颗粒也较小,正确的操作和合理的工艺措施可以减少其数量和改变其成分、大小和分布情况,但一般来说是不可避免的。
2.外来夹杂物
钢在冶炼和浇注过程中悬浮在钢液表面的炉渣,或由炼钢炉、出钢槽和钢包等内壁肃落的耐火材料或其他夹杂物在钢液凝固前未及时清除而留于钢中。它是金属在熔炼过程中与外界物质接触发生作用产生的夹杂物。如炉料表面的砂土和炉衬等与金属液作用,形成熔渣而滞留在金属中,其中也包括加入的熔剂。这类夹杂物一般外形不规则,尺寸比较大等,又称为粗夹杂。这类夹杂物通过正确的操作是可以避免的。
二, 钢中非金属夹杂物按化学成分分类
钢中非金属夹杂物按化学成分详细分类见图1,主要分为三大类。

图1 钢中非金属夹按照化学成分分类图
1. 氧化物系夹杂
简单氧化物有FeO、Fe2O3、MnO、SiO2、Al2O3、MgO和Cu2O等。在铸钢中,当用硅铁或铝进行脱氧时,夹杂比较常见。在钢中常常以球形聚集呈颗粒状成串分布。复杂氧化物,包括尖晶石类夹杂物和各种钙的铝酸盐等以及钙的铝酸盐(图2)。硅酸盐夹杂也属于复杂氧化物夹杂,这类夹杂物有2FeO·SiO2(铁硅酸盐)、2MnO·SiO2(锰硅酸盐)和CaO·SiO2(钙硅盐)等(图3)。这类夹杂物在钢的凝固过程中,由于冷却速度较快,某些液态的硅酸盐来不及结晶,其全部或部分以玻璃态的形式保存于钢中。

图2 扫描电镜下的氧化铝和钙的铝酸盐夹杂

图3 扫描电镜下的硅酸盐和硫化锰夹杂
2.硫化物系夹杂
主要是FeS、MnS和CaS等。由于低熔点的FeS易形成热脆,所以一般均要求钢中要含有一定量的锰,使硫与锰形成熔点较高的MnS而消除FeS的危害。因此钢中硫化物夹杂主要是MnS。
铸态钢中硫化物夹杂的形态通常分为三类:
①形态为球形,这种夹杂物通常出现在用硅铁脱氧不完全的钢中;
②在光学显微镜下观察呈链状的极细的针状夹杂;
③呈块状,外形不规则,在过量铝脱氧时出现。
3.氮化物夹杂
当钢中加入与氮亲和力较大的元素时形成A1N、TiN、ZrN和VN等氮化物。在出钢和浇铸过程中钢液与空气接触,氮化物的数量显著增加。
三,按夹杂物的塑性变形能力分类
1.脆性夹物
热加工时该类夹杂物形状和尺寸都不变化,但可能沿加工方向成串排列或呈点链状,属于这类夹杂物的有Al2O3和Cr2O3。
2. 塑性夹杂物
热变形时该类夹杂物具有良好范性,沿变形方向延伸成条带状。属于这类的有硫化物及含SiO2含量较低(40%~60%)的铁锰硅酸盐。
3.球状不变性夹杂
铸态呈球状,热加工后保持球状不变,如SiO2及含SiO2较高(>70%)的硅酸盐。
4.半塑性夹杂物
指各种复相的铝硅酸盐夹杂。基体铝硅酸盐有塑性,热加工时将产生塑性变形,但是其中包含着的析出相,如氧化铝等是脆性的,加工时仍保持原状或只是拉开距离。
四,夹杂物的鉴定
早期的工作者主要用光学显微镜配合X射线结构分析和化学成分分析,积累了宝贵的经验和丰富的资料。近年来,采用电子探针对夹杂物进行微区成分分析日益增多。目前鉴定夹杂物的大致方法有以下两种。
1.金相法与微区域成分分析结合
在金相观察中选出待定夹杂物后,用电子探险针(EPMA)进行微区成分分析或者应用扫描电镜(SEM)自带能谱分析(EDS)进行成分分析。通常可以测定尺寸大于1um的夹杂物的组成元素和大致成分,如果采用个别元素的面扫描还可以得到更为直观的结果。图4是使用扫描电镜对Q460钢中的一颗夹杂物进行的面分析图谱,依次进行硫、锰、硅和铁四种元素的面扫描,从扫描结果可以推断出,明场观察中夹杂物为MnS、SiO2和FeS,通过能谱仪(EDS)对其进行成分分析,还可直接得到各元素的质量分数。

图4 夹杂物扫描电镜面扫描图
2. 光学金相法
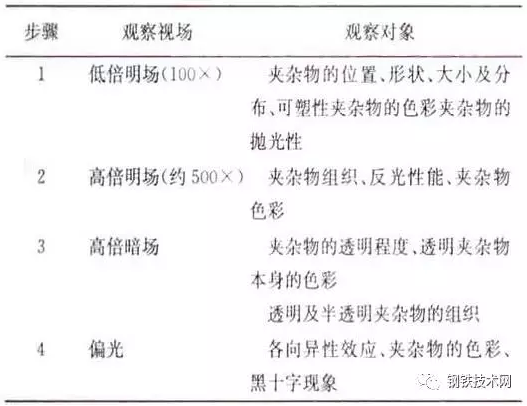
在光学显微镜下利用明视场观察夹杂物的颜色、形态、大小和分布;在暗场下观察夹杂物的固有色彩和透明度;在正交偏振光下观察夹杂物的各种光学性质,从而判断夹杂物类型。根据夹杂物的分布情况及数量评定相应的级别,评判其对钢材性能的影响。目前检验和研究钢中非金属夹杂物的方法很多,有化学法、岩相法、金相法、电子探针和电子扫描法等。金相法鉴定夹杂物是根据夹杂物的形貌、分布及其在明场、暗场和偏光下的光学特征(表1),与已知的夹杂物特征对照以确定其类型。必要时可以测定夹杂物的显微硬度或经受化学试剂腐蚀的能力。非金属夹杂物的金相法鉴定步骤见表2。
表1 常见非金属夹杂物的光学特征

表2 非金属夹杂物的金相法鉴定

五.非金属夹杂物的定量评级
1.国标评级
定量测定是优质钢以及高级优质钢的常规检测项目之一。 夹杂物类型已知的条件下,采用标准等级比较法,以判定钢材质量的优劣或是否合格。夹杂物的评级可以根据GB/T10561-2005标准进行。试样经过仔细抛光,夹杂物应保存完好,不经侵蚀在放大100倍显微镜下观察。把试样上夹杂物最严重的视场与标准级别图片比较来评定其等级。GB/T10561-2005标准列出三类夹杂物的级别图。氧化物为一类,硫化物又按照夹杂物最严重的粗细分为两个系列,每一个系列分5级,级别越高,表示夹杂物含量越多。评级时若不能评成整数,可以采用半级。作为重要零件用的合金结构钢或工具钢,应根据零件的要求定出非金属夹杂物的合格级别,对于合金结构钢,一般最高级别不得超过氧化物及硫化物各3级,两者之和为5.5级。
铬滚动轴承则按照GB/T18524-2002标准进行分类及评级。标准中非金属夹杂物分脆性夹杂物、塑性夹杂物和点状不变性夹杂物三类,每类分0.5、1、1.5、…、4共八级标准级别。轴承钢中非金属夹杂物含量级别不应大于表3中的规定。
表3 轴承钢中非金属夹杂物允许的级别

为了定量研究夹杂物对性能的影响,需要测定夹杂物的大小及间距的统计分布,在夹杂物较细小时,要在电镜下进行。定量测定要求测定较多的视场以求得统计分布。自动图像分析仪的应用可以大大加速测定工作的进程,并获得较为准确的结果。
2.JK标准评级
将夹杂物分为A、B、C和D四个基本类型,它们分别是硫化物、氧化铝、硅酸盐和球状氧化物。每类夹杂物按照厚度和直径的不同又可分为细系和粗系两个系列,每个夹杂物由表示夹杂物数量递增的五级图片(1~5)组成。评定夹杂物级别时,允许评半级。结果是用每个试样每类夹杂物最恶劣视场的级别数表示。钢中非金属夹杂物的评定方法可以参照GB/T10561-2005标准。
3.ASTM评级标准
ASTM标准评级图又称修改的JK图,评级图中夹杂物的分类,系列的划分均与JK评级标准图相同,但评级图由0.5~2.5组成,它适用于评定高纯度钢的夹杂物,常用于承受较大压延量的产品中,如板材、管材和线材等。结果是用每类夹杂物不同级别的视场总数来表示。
六.结语
钢中非金属夹杂物含量虽然少,但对钢的性能影响极大,所以必须对它进行定性和定量的检测。根据夹杂物在显微镜下不同的光学特征,可以定性鉴定钢中非金属夹杂物,在结合有关标准和相关微区成分分析可以定量评定夹杂物的级别,综合来判定钢的质量,进而找出规律,改进工艺,尽可能减少有害夹杂物的含量,提高产品质量。
来源:钢铁技术网
(本平台"常州精密钢管博客网"的部分图文来自网络转载,转载目的在于传递更多技术信息。我们尊重原创,版权归原作者所有,若未能找到作者和出处望请谅解,敬请联系主编微信号:steel_tube,进行删除或付稿费,多谢!)

