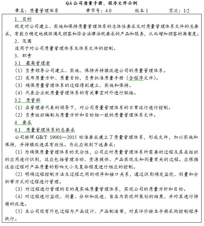
大家每次都说ISO9000质量管理体系,那么ISO9000质量管理体系到底是啥那?小编今天来给金粉们详细说说!
ISO9000概述
ISO9000族标准是由ISO成立的“质量保证技术委员会”制订的标准、指南、技术报告和小册子的总称。ISO9000族现在有四个核心标准,除此之外的文件均为“附属物”。ISO9000族标准的总体构成如图所示,ISO9001:2015标准的总体构成如图所示。

ISO9001:2015标准总体构成
质量管理体系基础的内容。质量管理体系基础为ISO9001及ISO9004标准的制订给出了总体原则要求。质量管理体系基础的内容可以概括为八大质量管理原则、十二项质量管理体系基础、八十个词条。
为了清楚地理解八项质量管理原则、质量管理体系基础和ISO9001(GB/T1900l)标准之间的关系,表7-17给出了它们之间的对应关系。

质量管理体系的建立
质量管理体系的建立,应在贯彻ISO9000族标准的基础上进行,包括质量管理体系的总体设计及编制质量管理体系文件。
1.质量管理体系的总体设计
质量管理体系总体设计是按ISO9000族标准在建立质量管理体系之初对组织所进行的统筹规划、系统分析、整体设计,并提出设计方案的过程。
质量管理体系总体设计的内容为:领导决策,统一认识;组织落实,成立机构;教育培训,制订实施计划以及质量管理体系策划。
2.质量管理体系文件的编制
质量管理体系文件至少应包括:形成文件的质量方针和质量目标;质量手册;标准所要求的形成文件的程序;组织为确保其过程的有效策划、运行和控制所需的文件,如质量计划;标准所要求的记录。
(1)质量方针(QualityPolicy,QP)。质量方针是由组织的最高管理者正式发布的该组织的质量宗旨和质量方向,就是说质量方针是企业或公司总方针的一个组成部分,由企业最高管理者批准和正式颁布。
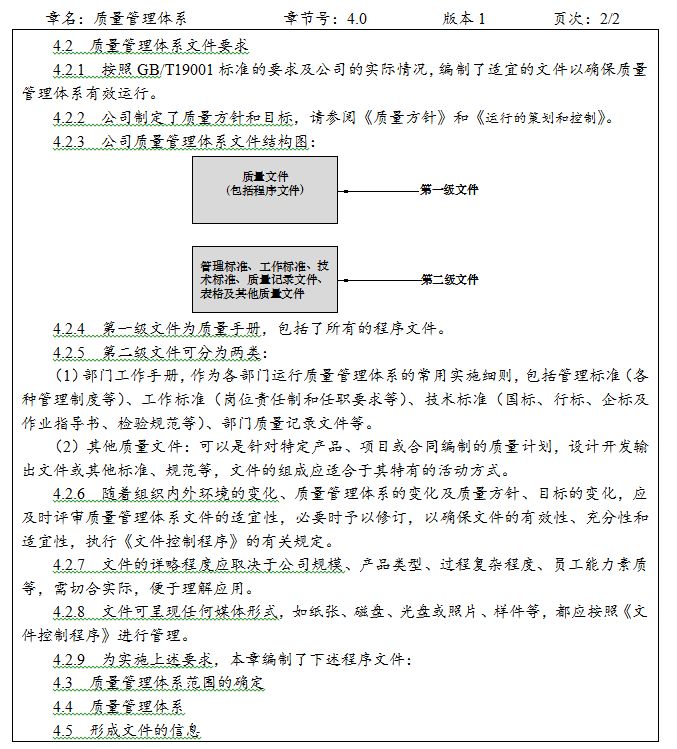
(2)质量手册(Quality Manual,QM)的编制。质量手册是规定组织质量管理体系的文件,是组织内部的法规,也是对外展示组织质量管理体系结构、运作状态和提供质量保证的依据。
质量手册的内容至少应包括:质量管理体系的范围,包括非适用情况的说明及对其判断的理由;质量管理体系过程及其相互作用的描述;为质量管理体系所编制的形成文件的程序或对这些程序的引用,表7-18为质量手册目录示例。

(3)程序文件的编制。程序文件所描述的对象是活动或过程,质量管理体系程序所描述的过程主要是质量活动。程序文件是质量管理体系的基础文件,对确保体系有效运行起着重要作用。
较为详细的程序文件通常包括文件编号与标题、目的和适用范围、术语、职责、工作流程和控制要点、报告和记录、相关文件。
(4)质量计划(QualityPlan,QP)的编制。质量计划为针对特定的项目、产品、过程合同,规定由谁及何时应使用哪些程序和相关资源的文件。
为了满足上述种种特殊要求,就必须事先进行周密的策划,编制不同类型的质量计划。质量计划的内容包括技术和经济目标;组织实际运作过程的步骤(可用流程图或类似的图表展示过程);项目各阶段中责任、权力和资源的分配;应采用的特定程序以及作业指导书;设计、开发等各阶段的实验、检验和审核大纲;修改和完善质量计划和程序文件;度量质量目标的方法;为实现质量目标的其他措施。
(5)记录(Record)的编制。记录是质量管理体系运行的客观反映。它为采取纠正和预防措施以改进质量提供了证据,是质量追踪的依据。因此,记录应具备可追查性的基本功能。
记录是由原始记录、统计报表和分析报告等构成,它们以不同的形式反映了质量管理体系运行动态和产品质量状态。原始记录是以数字、文字或图表等形式对生产经营活动的过程和结果做出的首次直接记载;统计报表是按质量管理需要,根据原始记录进行汇总统计形成的报表;分析报告是对专项质量活动进行调查研究、总结分析后形成的文字报告。
质量管理体系的实施
1.建立质量体系的程序
在建立质量体系的程序上,质量管理体系和质量保证体系之间的差别在于:质量管理体系要素由企业自行选择;而质量保证体系要素选择则由供需双方协商、确定并在合同中予以规定。建立和完善一个新的质量体系一般要经过如下几个阶段:
(1)组织准备阶段 这是贯彻GB/T19000—ISO9000族标准前的准备工作阶段。它包括:企业领导层统一思想认识、做出决策,编制工作计划,宣传教育、培训人员,组织骨干队伍。
(2)分析阶段 这是质量体系设计的初始阶段。它包括:收集资料、确定企业的质量方针、目标,分析环境,分析质量体系结构,设计质量环,对质量体系要素进行评价和选择,分析质量体系要素,确定质量活动的接口,进行质量责任分配,提出质量体系方案,对质量体系分析结果进行评审等。
(3)文件化阶段 质量体系文件是构成质量体系软件系统的全部质量文件和记录的总称,是表述质量体系的结构、质量体系运行的准则和提供运行见证的文件系列,也是贯彻GB/T19000—ISO9000族标准,实现质量体系文件化的必要手段。它具有阐述、声明、规定、指导及记录、证实作用。质量体系文件由质量方针、质量手册、质量计划、程序文件和质量记录等构成。
(4)建立阶段 质量体系建立阶段处在完成质量体系文件编制之后和质量体系投入运行之前。其内容包括编制质量体系实施计划、产品质量计划和专项计划,建立质量管理组织结构,配备资源和人员,编制设计、工艺、检验等规范和作业指导书;制备各种标记和记录表卡、单据,发布质量体系文件。
2.质量管理体系运行机制
质量认证认可体系本身就构成一个制度性的系统,其系统目标在于促进组织的质量管理体系能有效运行,形成一种激励和约束机制,如图所示。

质量管理体系运行机制示意图
质量管理体系的运行机制可分为驱动层(包括中国认证机构国家认可委员会、中国认证人员与培训机构国家认可委员会、认证机构、审核员)、目标层(企业的质量管理体系)和自我改进层(包括最高管理者、管理者代表、内审员)三层。
(1)驱动层。由第三方进行质量审核。质量审核的监督机制体现在审核的独立性、公正性、系统性、权威性和持续性。
(2)目标层。组织通过建立、实施和运行质量管理体系来实现质量方针和质量目标,进而满足顾客、相关方的需求和期望及符合法律法规要求。
(3)自我改进层。2015版标准的基本结构是以PDCA循环为指导的不断改进的过程。
为了持续地保持认证资格,组织在体系建立运行中要做到“四落实”,即组织落实、活动和资源落实、实施程序落实、目标落实。组织要通过管理评审、内审、不合格品控制以及测量分析及改进、纠正、预防措施等过程,形成持续改进的运行机制。
举例:




本文内容摘自机械工业出版社图书《现代生产现场管理 第2版 》,原文转载自金属加工
(本平台"常州精密钢管博客网"的部分图文来自网络转载,转载目的在于传递更多技术信息。我们尊重原创,版权归原作者所有,若未能找到作者和出处望请谅解,敬请联系主编微信号:steel_tube,进行删除或付稿费,多谢!)

