氮原子序数为7,比碳大1,原子结构与碳不同,因此氮元素与铁元素的化学作用和金属晶体学作用完全不同于碳与铁的相互作用。渗氮温度比渗碳温度低得多,渗氮层的结构也比渗碳层复杂得多。本期分别简要介绍渗氮和氮碳共渗的原理、工艺方法、作用及渗层检查。
一、渗氮

钟罩式氮化炉出炉场景
1.1 渗氮原理
渗氮,也叫氮化,有时候为了区别软氮化,也称硬氮化,但就渗氮层硬度来讲,并无软硬之分。
渗氮工艺过程和其它化学热处理一样,包括渗剂反应、溶剂中扩散、相界面反应、氮元素在铁中扩散,以及扩散过程中氮化物的形成。
渗剂中的反应主要指渗剂中分解出含有活性氮原子的过程,该物质通过渗剂中的扩散输送至铁表面,参与界面反应,在界面反应中产生的活性氮原子被铁表面吸收,进而向内部扩散。
渗氮使用最多的介质是氨气,在渗氮温度下,氨是亚稳定的,它发生如下分解反应:
2NH3<=>3H2+2[N]
当活性氮原子遇到铁原子时,则发生下列反应:
Fe+[N]<=>Fe(N)
4Fe+[N]<=>Fe4(N)
2~3Fe+[N]<=>Fe2~3(N)
2Fe+[N]<=>Fe2(N)
Fe-N系中存在的相如表 1 所示。除表中所列各项外,Fe-N系中可能出现含氮马氏体α´和介稳定相α〞。前者是渗氮后快冷的产物,呈体心正方点阵,硬度较高可达650HV左右;α〞氮化物的分子式为Fe16N2,或Fe8N呈体心正方点阵。
▼表1 渗氮层中各相的性质(纯铁渗氮)

氮的渗入过程不同于渗碳,它是一个典型的反应扩散过程,依照Fe-N相图,不同温度下,随着渗氮时间的延长,依次形成的相各有不同。详见表2 。
▼表2 纯铁渗氮层中各相的形成顺序及平衡状态下各层的相组成物


渗氮层的形成过程详见图1 。在渗氮初期,表层的α固溶体未被N所饱和,渗氮层的深度可随时间的增加而增加。随着气相中氮的不断渗入,使α达到饱和氮含量Cmax,即τ1时刻。在τ1~τ2时间内,气相中的氮继续向工件内扩散而使α过饱和,引发α→γ´反应,产生γ´相。深度时间继续延长,表面形成一层连续分布的γ´相,达到γ´的饱和极限后,表面开始形成含氮量更高的ε相 。

▲图1 共析温度以下渗氮时氮含量与相组成的关系
渗氮钢中加入合金元素将形成合金氮化物,使渗层硬度和耐磨性提高。表3 列出了氮化物的结构与基本特点。
▼表3 渗氮层中氮化物的结构与基本特性


低碳钢化合物的硬度约为HV300左右,中碳和高碳钢化合物层硬度为HV500~600,合金钢化合物层的硬度可以达到HV1000~1200。
渗氮对材料的适应面非常广,一般的钢铁材料和部分非铁金属,如钛及钛合金等,均可进行渗氮及多元共渗处理。以渗氮为主的多元共渗用钢与渗氮用钢是一致的。
为了使工件心部具有足够的强度,钢的含碳量通常为(w)0.15%~0.50%,工具钢更高。添加W、Mo、Cr、Ti、Ni、Al等合金元素,可以改善材料渗氮处理的工艺性及综合力学性能。表4 列出了渗氮常用的钢种。
▼表4 常用渗氮钢种

38CrMoAl是应用最广的渗氮钢,该钢经渗氮处理后可获得很高的硬度,耐磨性好,淬透性好。Mo的加入,不仅提高了耐回火性,还抑制了第二类回火脆性,心部具有一定的强韧性,广泛用于主轴、螺杆、非重载齿轮、气缸筒等需要高硬度、高耐磨性而又冲击不大的零件。
渗氮零件为了心部具备较高的综合力学性能,处理前一般需要进行调质处理,工模具采用淬火、回火处理,以获得回火索氏体组织(工模具为回火马氏体组织)。 表5 为部分材料调质规范和机械性能。
▼表5 常用渗氮钢的调质处理参数及力学性能

形状复杂、畸变要求高的精密零件,在精加工之前,应进行1~2次稳定化处理,以消除机械加工引起的应力,并保证组织稳定。稳定化处理温度应高于渗氮温度,稳定化温度与渗氮温度都不能高于调质回火温度。
渗氮件表面粗糙度对处理效果也有影响,粗糙的表面使渗层的不均匀性和脆性增大。
相同渗氮条件下,渗氮层深度和硬度与调质预处理的回火温度有关。表5 为38CrMoAl在35h不同温度回火温度回火后,在相同渗氮条件下对应的渗氮层深度。可见,随着调质预处理的回火温度的提高,相同条件下的渗氮层深度越深,硬度偏低。
▼表6 回火温度对38CrMoAl 渗氮层深度的影响

渗氮可使粗糙的表面粗糙度改善,又可使光洁的表面变得粗糙。一般处理后表面粗糙度Ra在0.8~1.4之间。渗氮件渗氮前的粗糙度Ra以1.6~0.8为宜。
1.2 气体渗氮
1.2.1 气体渗氮设备及渗氮介质

井式气体氮化炉
渗氮设备一般由渗氮炉、供氨系统、氨分解测定系统和测温系统组成。气体渗氮的装置如图2所示。

▲图2 气体渗氮装置

可见,氨分解率越低(通氨越多),氮势越高。生产中通常是通过调节氨分解率来控制渗氮过程的。氨分解率测定仪见图3。


1.2.2气体渗氮工艺参数及操作过程
(1)渗氮温度
以提高表面硬度和强度为目的的渗氮处理,其温度一般为480~570℃。渗氮温度越高,扩散速度越快,渗层越深。氮渗温度超过550℃,合金氮化物将发生聚集长大而使硬度下降。参见图4 。

(2)渗氮时间
渗氮保温时间主要决定渗层深度,对表面硬度也有不同程度的影响。见图4 b)
渗氮层深度随渗氮时间延长而加深,符合抛物线规律,即渗氮初期深度随时间的增长率大,随后增长率趋缓。渗氮初表面硬度随着时间延长而下降,这同样与合金氮化物聚集长大有关,而且渗氮温度越高,长大速度越快,对硬度的影响也越明显。


(4) 抗蚀渗氮
抗蚀渗氮的目的是获得厚度为15~60μm的致密 ε 相的渗层,以提高工件在大气及水中的抗蚀能力。抗蚀渗氮氨分解率不应超过70%,渗氮温度可达600~700℃,保温时间以获得要求的渗层深度为依据,但时间又不能过长,以免 ε 变脆。表8 是纯铁、碳素钢抗蚀渗氮工艺。
▼表8 纯铁、碳素钢的抗蚀渗氮工艺

为了使渗氮层具有足够的抗蚀性,应保持 ε 相层具有50%以上的致密区。检查抗蚀渗氮层的质量,可将渗氮零件浸入10%的硫酸铜溶液中静置2~3min,以零件表面不沉淀析出铜为合格。
(5)可控渗氮
在一定的渗氮时间内,形成化合物所需的最低氮势称为氮势门槛值。材质、渗氮工艺参数、工件表面状况、炉内气流特点等因素都会影响氮势门槛值 。氮势门槛值可以通过实际测量绘制,是制订可控渗氮工艺的重要依据。图5 是通过试验做出的40CrMo钢制发动机曲轴的无白亮层气氛氮势与时间的关系曲线。

所谓可控渗氮,就是根据氮势门槛值曲线,实时调整工艺参数,获得工件所需的渗氮层组织。
1.2.4 不锈钢与耐热钢的渗氮
由于不锈钢和耐热钢含铬量较高,与空气作用会在表面形成一层致密的氧化物薄膜(钝化膜)这种薄膜会阻碍氮化物的渗入。不锈钢、耐热钢与结构钢渗氮的最大区别就是前者在进入渗氮罐之前,必须进行去钝化膜处理。通常用机械法和化学法两类方法。
(1)喷砂。
(2)磷化。
(3)氯化物浸泡。将喷砂或精加工后的工件用氯化物溶液浸泡,能有效地去除氧化膜。常用氯化物有TiCl2、TiCl3等。
不锈钢和耐热钢渗氮规范见表9。


1.2.5 铸铁的渗氮
由于铸铁中碳、硅的含量较高,氮扩散的阻力较大,要达到与钢同样的渗氮层深度,渗氮时间需要比钢增加0.5~1倍。铸钢中添加锰、硅、镁、铬、钨、镍、铈等元素可提高渗氮层硬度,但会降低渗氮速度。铝既可提高渗氮速度,又不降低渗氮硬度。
采用渗氮处理,可使铸铁件表面获得一定深度、致密的、化学稳定性较高的 ε 化合物层,能显著提高材料抗大气、过热蒸汽、和淡水的腐蚀能力。球墨铸铁抗蚀渗氮的预处理通常采用石墨化退火获得铁素体基体。渗氮处理温度为600~650℃、保温1~3h、氨分解率40~70%的工艺,可获得15~60μm的渗氮层,表面硬度约为400HV。
1.2.6 非渗氮部位保护
根据使用和后续加工的要求,工件的一些部位不允许渗氮,因此在渗氮之前,必须对非渗氮部位进行防渗处理,常用方法有以下三种:
(1)镀锡法
锡或铅锡合金的熔点很低,在渗氮温度下,锡层熔化并吸附在工件表面,阻止氮原子渗入。为提高保护面对锡层的吸附力及锡层的均匀性,应控制工件表面粗糙度。表面太光滑,锡在工件表面上加热后容易流淌,难于吸附;但表面过于粗糙则会影响吸附层的均匀性,一般要求表面粗糙度Ra在6.3~3.2μm之间为宜。太薄则达不到防渗效果。镀锡层一般在3~15μm范围防渗效果良好。
(2)镀铜法
与渗碳防渗一样,镀铜也可以防渗氮。一般是在粗加工后镀铜,再在精加工工序剥去需要渗氮部位的镀层;或者精加工后在镀铜时对需要渗氮的部位用涂料,胶带等包扎起来,不予镀铜。还可以对防渗部位使用刷镀的方法镀铜。镀铜面粗糙度Ra为6.3较适宜,镀铜层厚度不低于3μm。
(3)涂料法
市面上国内外的防渗氮涂料都有出售。目前使用较多的涂料是水玻璃+石墨粉,具体配方为:中性水玻璃[含w(Na2O)7.08%、w(SiO2)29.54%]中加入10%~20%(w)的石墨粉。
防渗氮面的表面粗糙度Ra在1.25~3.2μm为宜。涂覆前应对表面进行喷砂处理,然后加热到60~80℃。涂料随涂随用,涂覆层应均匀,厚度0.6~1.0mm,可自然干燥,或90~130℃烘干。
1.2.7 渗氮件的质量检查
(1)外观检查
正常的渗氮件表面呈银灰色或浅灰色,不应该出现裂纹、剥落或严重的氧化色及其它非正常颜色。如果表面出现金属光泽,则说明工件的渗氮效果欠佳。
(2)渗层硬度检查
渗氮层表面硬度可用维氏硬度计或表面洛氏硬度计测量。当渗层很薄时,就需要用显微硬度计测量。若需要测定化合物层硬度或从表面至心部的深度-硬度曲线,则采用显微硬度法。
值得注意的是,硬度检测力的大小,必须根据渗层深度而定,试验力太小,测量精度不高,太大又可能压穿渗层,使硬度测量不能进行。表10 是根据不同渗氮深度而推荐的硬度试验力数值。
▼表10 渗氮层深度与硬度试验力选择表

(3)渗氮层深度检查
渗氮层深度的测量方法有断口法,金相法和硬度梯度法三种。
断口法是将缺口的试样打断,根据渗氮层断口组织较细、呈瓷状,而心部组织较粗、呈塑性破断的特征,用25倍放大镜进行测量。此方法测量迅速,但精度较低。
金相法是利用渗氮层组织与心部组织金相形貌不同,在放大100倍或200倍视场下,利用显微镜的标尺,沿试样表面垂直方向测至与基体组织有明显分界处的距离。此即渗氮层深度。参见图6 。

▲图6 38CrMoAl钢渗氮后的金相组织
对一些钢种的渗氮层显微组织中,扩散层与心部无明显分界线的试样,可加热至接近或略低于Ac1的温度(700-800℃)淬水,利用渗氮层含氮而使Ac1降低的特性来测定渗氮层。此时渗层淬火成为抗蚀较好的马氏体组织,而心部为抗蚀较差的高温回火组织。
采用金相法测得的渗氮层深度,一般较硬度法测得的深度稍浅。
硬度梯度法是将渗氮后的试样沿层深方向测得一系列硬度值,利用深度-硬度值绘成曲线,曲线中比基体硬度高50HV处对应的深度值,即为渗层深度。试验采用显微维氏硬度法,试验力一般为2.94N((0.3kgf),根据情况可用1.96~19.6N(0.2g~2kgf)之间的其它试验力。
对于渗氮层硬度变化平缓的工件(如碳钢或低碳低合金钢件),其渗层深度可以从试验表面沿垂直方向测至比基体维氏硬度值高30HV处。
(4)渗氮层脆性检查
渗氮层脆性一般使用维氏硬度计压头压痕的完整性来评定。试验力为98.07N(10kgf),特殊情况下采用49.03N(5kgf)或294.21N(30kgf)卸去 载荷后观察压痕完整状况,依其边缘的完整性将渗氮层脆性分为5级,详见图7 。压痕边缘完整为1级,一边或一角碎裂为2级,二边或二角碎裂为3级,三边或三角碎裂为4级,四边或四角均碎裂为5级。1~3级为合格,主要零件1~2级为合格。

▲图7 渗氮层脆性评级图
采用压痕法评定渗氮层脆性,主观因素较多,目前已有一些更为可观的方法,如声发射技术,它是测出渗氮试样在弯曲过程中出现的第一道裂纹时的挠度,用以定量描述脆性。
(5)金相组织检查
渗氮件金相组织检查包括渗层及心部两部分。合格的渗氮层组织中不应有脉状、波纹状、网状以及骨状氮化物。这些粗大的氮化物会使渗层变脆、剥落。合格的心部组织应为合格的心部索氏体组织(调质前处理),不允许大量游离铁素体存在。
(6) 渗氮层疏松检查
将渗氮金相试样放在500X下的显微镜下观察,依其最严重的的部位评级。按照表面化合物层内的微孔的形状、数量及密集程度分为5级,一般1~3级合格,主要零件1~2级合格。
以上详见国标:GB/T11354-2005 钢铁零件渗氮层深度测定和金相组织检验。
(7) 渗氮层抗腐蚀性检查
抗腐蚀渗氮件的 ε 相通常在10μm以上,必须进行抗腐蚀性能检查,常用方法有两种。
第一种, 硫酸铜水溶液浸渍或滴定法。将试样浸入(w)6~10%的水溶液中保持1~2mim,试样表面无铜金属沉积为合格。
第二种,赤血盐-氯化钠浸渍或滴定法。取赤血盐(K3(FeN)6) 10克,氯化钠20克,溶于1000ml蒸馏水中,渗氮件浸入该溶液1~2min,无蓝色印迹为合格。
(8)尺寸及畸变检查
工件经过渗氮处理后尺寸略有胀大。胀大量一般为渗氮层深度的3~4%。适当的预处理、装炉方法以及工艺流程可将畸变量降至最小。渗氮后需要精磨的零件,最大畸变处的磨削量不能大于0.15mm,否则,渗氮层中最有效的部分将被去除。
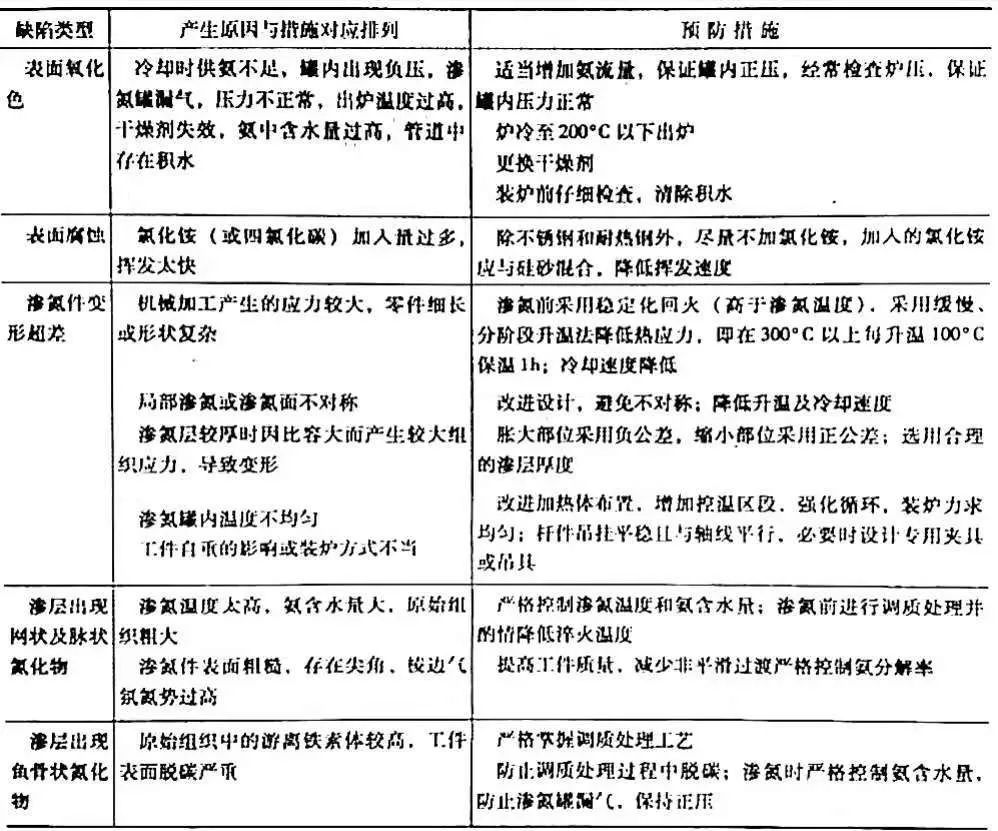
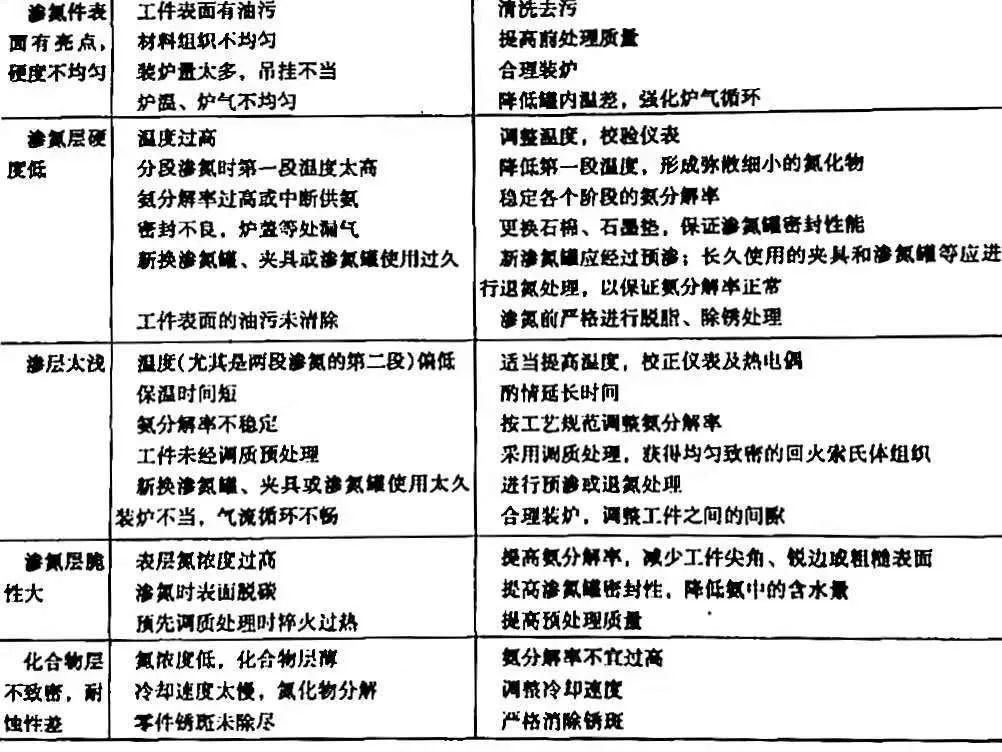
1.2.8 渗氮件的缺陷及预防
渗氮一些常见的缺陷及预防措施列于表11中 。







在以渗氮为主的工艺中再同时渗入碳元素的方法称为氮碳共渗。俗称软氮化。但对于大多数合金钢的氮碳共渗层硬度来说,软氮化并不软。
所谓氮碳共渗,既是突出以渗氮为主的共渗的特点,也是为了区别碳氮共渗。
共渗机理与渗氮相似,随着时间的延长,表面氮、碳浓度不断增加,发生反应扩散、形成白亮层及扩散层。
氮碳共渗所用的介质必须能在其工艺温度下分解出活性氮、碳原子。当介质为氨气,同时再加入放热式气氛或吸热式气氛形成混合气氛时,会发生如下分解反应,既能提供活性氮原子,也能提供活性碳原子,从而实现氮碳原子的同时渗入:

由于碳的渗入,氮碳共渗表层的相要复杂一些。例如,当氮含量为(w)1.8%、碳含量为(w)0.35%时,在560℃发生
γ
α+γ´+z[Fe(CN)]
共析反应,形成 α+γ´+z 的机械混合物。需要指出的是,碳主要渗入化合物层,而几乎不渗入扩散层,因为在氮碳共渗温度下,碳的溶解度极低。
2.1 气体氮碳共渗
气体氮碳共渗介质分为三大类,下面分别介绍:
2.1.1 混合气体氮碳共渗
1)氨气+吸热式气氛(RX)
吸热式气氛由乙醇、丙酮等有溶剂裂解,或由烃类气体制备而成,吸热式气氛的成分(体积分数)H232~40%、CO 20~24%、CO2≤1%,气氛的碳势用露点仪测定。NH3:RX≈1:1时,气氛的露点控制到±0℃即可,可获得较理想的氮碳共渗渗层和共渗速度。
2)氨气+放热式气氛(NX)
混合气氛中NH3:NX≈5~6:4~5 。放热式气氛成分(体积分数)一般为CO2≤10%,CO≤5%,H2≤1%,其余为N2。
由于放热式气氛中 CO 的含量较低,它与氨气混合进行氮碳共渗时,比采用吸热式气氛排出的废气中有毒物质 HCN 含量低得多,而且制备成本也较低,有利于推广。此外,氨气还可以直接与甲烷、丙烷等混合进行氮碳共渗。
多数钢种的最佳共渗温度为560~580℃,为了不降低基体强度,共渗温度应低于调质回火温度。保温时间及炉内气氛对共渗效果的影响分别见表 13 和表 14 。
▼表13 保温时间对氮碳共渗层深度与表面硬度的影响

▼表14 吸热式气氛(RX)露点对氮碳共渗层深度与表面硬度的影响

有必要特别指出的是,需要随炉冷却出炉的,在温度降到550℃之前,一定要使用氮气或氨气排净炉内的可燃气氛,防止炉子开启瞬间发生爆炸。
2.1.2 尿素热解氮碳共渗
尿素在500℃以上分解反应为:

其中,活性氮、碳原子作为氮碳共渗的渗剂。
尿素可通过三种方式送入炉内:
①机械送料器(如螺杆式)将尿素颗粒送入炉内。
②将尿素在裂解炉中分解后再送入炉内。
③用有机溶剂(如甲醇)按一定比例溶解后滴入炉内。
除了共渗温度、保温时间、冷却方式等因素外,尿素的加入量对共渗效果也会产生很大的影响,根据渗氮罐大小及不同的装炉量,尿素的加入量可在500~1000g/h范围内变化。表10 是球墨铸铁曲轴(Q500-7)在RJJ-105-9T井式气体渗碳炉中进行氮碳共渗处理的实例。检验结果:共渗层0.05~0.08mm,表面硬度490~680HV。

▲图10 球墨铸铁曲轴气体氮碳共渗工艺
2.1.3 滴注式气体氮碳共渗
滴注剂为甲酰胺、乙酰胺、三乙醇胺、乙醇等以不同比例配制。
表16 是采用甲酰胺(w)70%+尿素30%作为渗剂进行气体氮碳共渗的结果(保温时间2~3h)。
▼表15 70%甲酰胺+30%尿素氮碳共渗效果


2.2 盐浴氮碳共渗
2.2.1 盐浴成分及主要特点
盐浴氮碳共渗是最早的氮碳共渗方法,按盐浴中氰根
含量可将氮碳共渗盐浴分为低氰、中氰、高氰型。由于环保的原因,中、高氰盐浴已经淘汰。现市面上有无氰盐销售,其配方如表16所示 。
▼表16 无氰氮碳共渗盐配方及其特征


盐浴氮碳共渗的关键成分是碱金属氰酸盐MCNO(M代表K、Na、Li等金属元素),常用氰酸根(
)的含量来度量盐浴活性。
分解产生活性氮、碳原子渗入工件表面,但同时也产生有毒的
,为此,加入氧化剂可使
氧化转变为
。
目前应用较广的是尿素-有机物型盐浴氮碳共渗,
浓度由被渗工件层材质和技术要求而定,一般控制在32%~38%,
含量低于预定值下限时,添加再生盐即可恢复盐浴活性。
2.2.2 盐浴氮碳共渗工艺

为避免氰酸根
浓度下降过快,共渗温度通常≤590℃;温度低于520℃时,则处理效果会受到盐浴流动性的影响。共渗温度及保温时间对共渗层深度的影响见表17 。对表面硬度的影响见图11 。


▲图11 不同材料试样与580℃处理后表面特点与保温时间的关系
▼表18 几种材料的盐浴氮碳共渗层深度与表面硬度


2.3 QPQ处理
盐浴氮碳共渗或硫氮共渗后进行氧化、抛光再氧化复合处理称之为QPQ(Quench-Polsh-Quench)处理。 这项技术近年来得到广泛应用,其处理工序为预热 → 520~580℃氮碳共渗或硫氮共渗 → 在300~400℃氧化浴中氧化10~30mm → 机械抛光 → 在氧化浴中再次氧化。氧化的目的是消除工件表面残留的微量
及
,产生的废水可以直接排放,工件表面生成致密的Fe3O4膜。
实际工件表面总是凹凸不平的,凸起部位的氧化膜呈拉应力状态,易剥落,通过抛光处理,可降低表面粗糙度值,除去呈拉应力的氧化膜,经过二次氧化生成的氧化膜产生拉伸应力的可能性较小,因此二次氧化处理极为关键。QPQ处理的工件表面粗糙度值大大降低,显著地提高了工件的耐蚀性,并保持了盐浴氮碳共渗或硫氮共渗的耐磨性、抗疲劳性及抗咬合性。可获得赏心悦目的白亮色、蓝黑色及黑亮色。图12 表示出了QPQ工艺曲线,表19 表示出了常用材料QPQ处理工艺规范及渗层深度和硬度。

▲图12 QPQ处理工艺曲线
▼表19 常用材料QPQ材料规范及渗层深度和硬度






2.4 奥氏体氮碳共渗
奥氏体氮碳共渗常用温度为600~700℃。氮碳渗入后,渗层奥氏体化温度下降幅很大,在600~700℃的温度下,就会发生相变形成奥氏体。
2.4.1 奥氏体氮碳共渗的组织结构
共渗层最外层为 ε 相为主的化合物层;次表层的奥氏体,淬冷后形成马氏体和残留奥氏体;第三层是过渡层,包括α+γ´层和与基体交接的扩散层组成。共渗层淬火、回火后,化合物层内则出现硬度高达1200HV的灰色带,过渡层的α-Fe中析出γ´相,回火温度越高,γ´针越粗大。
2.4.2 奥氏体氮碳共渗工艺
表20 为推荐的工艺参数。
▼表20 奥氏体氮碳共渗工艺参数推荐值





