首页
钢铁百科
钢铁知识
钢材价格
钢铁行业资讯
企业与钢厂
钢管现货
下载
知识星球
繁體
首页
>
钢铁知识
>
十一张图看懂钢材热处理(钢管的热处理知识)
十一张图看懂钢材热处理(钢管的热处理知识)
2019年10月25日
董Φ钢管厂¹³³³⁷⁸⁸³⁰⁸⁶
钢铁知识
百度未收录
№ 143742
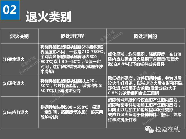
热处理是指材料在固态下,通过
加热
、
保温
和
冷却
的手段,以获得预期组织和性能的一种金属热加工工艺
❤ 请关注 微信公众号
:
steeltuber
. 转载请保留链接:
https://main.josen.net/Steel-Knowledge/11ReChuLi.html
(本平台"常州精密钢管博客网"的部分图文来自网络转载,转载目的在于传递更多技术信息。我们尊重原创,版权归原作者所有,若未能找到作者和出处望请谅解,敬请联系主编微信号:steel_tube,进行删除或付稿费,多谢!)
推荐您阅读本站优质历史文章:
10月
25
2017
河北省环保厅厅长 以壮士断腕的勇气坚定不移去产能
2017
跟渗碳打交道了40年,这个账本里的经验够你用一辈子
2018
应该重视发展全废钢电炉流程了
2020
突发!又一家大钢厂宣告破产!钢铁工人:这个冬天怎么过!!
2020
调100!最新钢厂调价!周末各品种情况及下周预测
钢铁性能
机械性能
钢铁
工艺
生产技术
热处理
相关文章
关于“钢铁知识”版块更新的说明
2021年08月21日
一组图看懂扭转试验 PPT
2021年08月09日
高强度紧固件热处理时间,如何定义?
2021年08月08日
一文带你分析疲劳断裂
2021年08月08日
常用加工铜合金的牌号与用途
2021年08月08日
真空感应熔炼(VIM)冶金法
2021年08月08日
钢的力学性能及热处理工艺经验公式
2021年08月08日
宝钢股份2021版冷轧企标全新发布
2021年08月08日
锻造件、铸钢件、曲轴等探伤方法及选择要点
2021年08月06日
齿轮渗碳加工常见缺陷的原因分析及预防措施
2021年08月06日
搜索本站钢铁技术
★↓在此搜索查找钢铁材料知识↓★↘
互联网
main.josen.net
钢铁行业热点文章推荐
TagCloud
Stepper Motor Basics
钢铁行业牛俊民先生文献专栏
奥氏体不锈钢 austenitic-stainles
低合金耐蚀钢(low alloy corrosion
沸腾钢 (rimming steel)
合金元素铌、钽、硼、稀土元素在耐热钢中的作用
碳素钢(carbon steel)
常州精密钢管博客网主办单位:
常州仁成金属制品有限公司
是 专业的 精密钢管 生产厂家,汽车钢管,电机壳钢管 生产单位。
常州精密钢管博客网推荐您访问:
|
董Φ钢管厂¹³³³⁷⁸⁸³⁰⁸⁶
|
《博客精选》
|
百度知道
|
TIANCHENG GROUP
|
仁成金属
|
微信站
|
计算器全集
||
钢管钢铁材料知识-知乎
|
常州精密钢管博客网
(常州仁成金属钢管制品生产厂家博客网站)
main.josen.net©2006-2021
苏ICP备08003692号
※
【关于本站】
※
【提问】
※
网站地图
※
【搜索】
※
【知识星球】
※
电脑端
※
行业资讯
钢铁知识
钢材价格
常州精密钢管博客
由于网站数据庞大,服务器超载,特开通子站:
钢铁资讯
和
钢铁百科
,main.josen.net 内容将不再更新,请到新站浏览更新内容。