无缝钢管生产知识(全书)

凡是两端开口并具有中空断面,而且其长度与断面周长之比较大的钢材,都可以称为钢 管。
钢管是一种经济钢材,是钢铁工业中的一项重要产品,通常占全部钢材总量的 10%左 右,它在国民经济中的应用范围极为广泛。由于钢管具有空心断面,因而最适合作流体的输 送管道;同时与相同重量的圆钢比较,钢管的断面系数大、抗弯抗扭强度大,而成为各种机 械和建筑结构上的重要材料,尤其在石油钻采、冶炼和输送需用最多,其次地址钻探、化工、 建筑工业、机械工业、飞机和汽车制造、以及锅炉、医疗器械、家具和自行车等方面,都需 要大量的各种钢管。近年来,随着原子能、火箭、导弹和航天工业等新技术的发展,使钢管 在国防工业、科学技术和经济建设中的地位愈加重要,有着工业“血管”之称。总的就用途 来说,管道用管最多,结构次之。
钢管的种类繁多,用途不同,则技术要求各异,生产方法亦有所不同。目前生产的钢管 外径由 0.1~4500 毫米、壁厚为 0.01~250 毫米。为了区分其特点,通常按如下的方法对钢管进行分类:
按生产方式分:钢管分为无缝管和焊管两大类,无缝钢管又可分为热轧管、冷轧管、冷 拔管和挤压管等;冷拔、冷轧是钢管的二次加工;焊管分为直缝焊管和螺旋焊管等。
按钢管的断面形状分:按横断面形状可分为园管和异形管;异形管有:矩形管、菱形管、 椭圆管、六方管、八方管以及各种断面不对称管等;
按纵断面形状可分为等断面管和变断面 管;变断面管有锥形管、阶梯形管和周期断面管等。
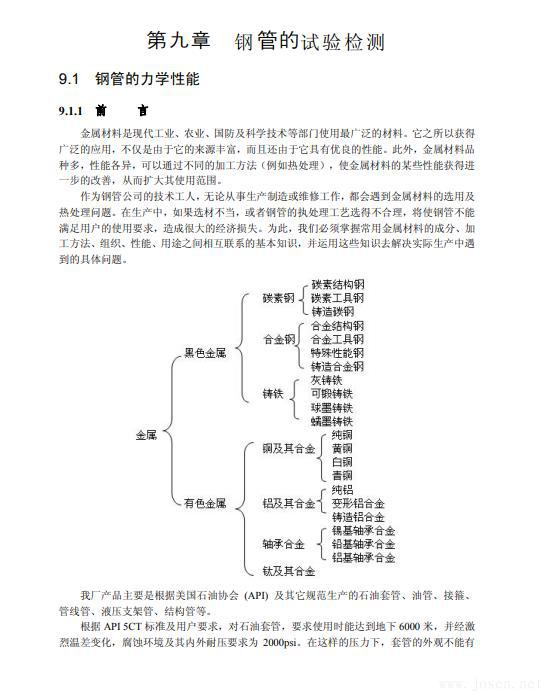
按钢管的材质分:钢管分为普通碳素钢管、炭素结构钢管、合金结构管、合金钢钢管、 轴承钢管、不锈钢管以及为节省贵重金属和满足特殊要求的双金属复合管、镀层和涂层管等。
按管端形状分:根据管端状态可分为光管和车丝管(带螺纹钢管)。车丝管又可分为普 通车丝管(输送水、煤气等低压用管,采用普通圆柱或圆锥管螺纹连接)和特殊螺纹管(石 油、地质钻探用管,采用特殊螺纹连接,对于重要的车丝管),对一些特殊用管,为弥补螺 纹对管端强度的影响,通常在车丝前先进行管端加厚(内加厚、外加厚或内外加厚)。 按外径(D)和壁厚(S)之比(D/S)的不同将钢管分为特厚管(D/S≤10)、厚壁管 (D/S=10~20)、薄壁管(D/S=20~40)和极薄壁管(D/S≥40)。 按用途分:油井管(套管、油管及钻杆等)、管线管、锅炉管、机械结构管、液压支柱 管、气瓶管、地质管、化工用管(高压化肥管、石油裂化管)、船舶用管等。
本书主要章节:
第一章 钢管生产概论 1.1 钢管的分类 1.2 钢管的技术要求 1.2.1 钢管生产的技术依据 1.2.2 对钢管的尺寸偏差的要求 1.2.3 对钢管的长度要求 1.2.4 外形 1.2.5 重量 1.2.6 不同用途的钢管应各有什么样的技术条件 1.2.7 我公司的主要产品管线管、油管和套管的主要技术要求 1.2.8 钢管技术要求中常用术语 1.3 钢管的主要生产方法

第二章 热轧钢管生产工艺流程 2.1 一般工艺流程 2.1.1 穿孔 2.1.2 轧管 2.1.3 定减径(包括张减) 2.2 各热轧机组生产工艺过程特点 2..2.1 连续轧管机的几种形式 2.2.2 三辊(斜)轧管机轧管 2.2.3 各机组的异同 2.3 轧钢的几种形式 2.3.1 纵轧 2.3.2 横轧 2.3.3 斜轧

第三章 管坯及管坯加热 3.1 管坯准备 3.1.1 管坯库 3.1.2 管坯上料 3.1.3 管坯锯切 3.2 管坯加热 3.2.1 环形炉简述 3.2.2 炉子结构及辅助设备 3.2.3 环形炉自动化系统(资料不全待定)

第四章 穿孔 4.1 二辊斜轧穿孔机及穿孔过程 4.2 斜轧穿孔运动学 4.2.1 两辊穿孔机运动学4.3 穿孔的咬入条件 4.3.1 一次咬入条件 4.3.2 二次咬入条件 4.4 孔腔形成机理 4.5 斜轧穿孔时的金属变形 4.5.1 管坯受力情况 4.5.2 金属变形 4.6 穿孔工具及设计 4.6.1 轧辊 4.6.2 导盘 4.6.3 导板 4.6.4 顶头 4.7 穿孔机调整参数确定 4.8 其他穿孔方法 4.8.1 压力穿孔 4.8.2 推轧穿孔 4.8.3 斜轧穿孔 4.9 力能参数的计算 4.9.1 轧制力 4.9.2 顶头轴向力的确定 4.9.3 斜轧力矩计算 4.10 穿孔机的设备组成 4.10.1 斜轧穿孔机的设备由哪几部分组成? 4.10.2 主传动的方式及特点? 4.10.3 管坯定心机的组成结构? 4.10.4 穿孔机机座(牌坊)有哪几部分组成? 4.10.5 导盘调整方式有哪几种? 4.10.6 三辊定心的作用和结构? 4.10.7 顶杆的冷却形式有哪些? 4.10.8 顶头的使用方式有几种? 4.11 常见工艺问题 4.11.1 内折 4.11.2 前卡 4.11.3 中卡 4.11.4 后卡(镰刀) 4.11.5 链带 4.11.6 壁厚不均

第五章 毛管轧制 5.1 限动芯棒连轧管机(MPM) 5.1.1 工艺描述 5.1.2 MPM连轧管机的设备结构、平面布置及相关技术参数 5.1.3 MPM连轧管机组的工作原理和工艺控制 5.1.4 主要设备及参数5.1.5 MPM连轧管机轧制工具 5.1.6 MPM连轧机的孔型设计 5.1.7 连轧机组在线检测系统 5.1.8 常见生产事故 5.2 PQF连轧机组(PREMIUM QUALITY FINISHING) 5.2.1 概述 5.2.2 连轧工艺 5.2.3 PQF主机说明 5.2.4 脱管机说明 5.2.5 芯棒循环系统 5.2.6 工具准备与更换 5.2.7 常见质量缺陷 5.2.8 连轧基本理论 5.3 新 型 ASSEL 轧 管 机 5.3.1 主要工艺设备 5.3.2 主要调整参数 5.4 其他热加工钢管的延伸方法 5.4.1 自动轧管机轧管 5.4.2 Accu-Roll轧管机轧管 5.4.3 顶管机顶管 5.4.4 挤压钢管 5.4.5 周期轧管机(皮尔格轧管机)轧管 5.4.6 热扩钢管

第六章 钢管的再加热、定径与减径 6.1 钢管空心轧制理论 6.1.1 张减速度制度原理 6.1.2 CARTAT系统介绍 6.2 定径工艺 6.2.1 工艺描述 6.2.2 定径机的设备结构、平面布置及相关技术参数 6.2.3 定径机组的工作原理和工艺控制 6.2.4 操作及调整 6.2.5 常见事故处理方法 6.2.6 质量缺陷及控制要点 6.3 张力减径工艺 6.3.1 工艺概述 6.3.2 设备参数及工艺数据介绍 6.3.3 质量检查 6.3.4 关于可调机架 6.3.5 轧制之前的现场检查 6.3.6 工具的准备和更换过程 6.3.7 工艺控制参考

第七章 轧制表的编制7.1 编制原则和程序 7.1.1 编制原则 7.1.2 编制轧制表的要求 7.1.3 编制轧制表的步骤 7.1.4 轧制表编制方法 7.2 编制方法 7.3 编制实例

第八章 钢管的冷却和精整 8.2 轧管厂精整管排锯 8.2.1 精整锯切机组设备概述 8.2.2 管排锯的切割过程及工艺控制要点 8.2.3 常见切割缺陷的处理方法 8.3 轧管厂精整矫直机 8.3.1 精整矫直机组设备概述 8.3.2 矫直机相关参 8.3.3 矫直原理 8.3.4 矫直机的矫直过程及工艺控制要点 8.3.5 常见矫直缺陷的处理方法 8.3.6 工具管理 8.4 热处理 8.4.1 前言 8.4.2 热处理的定义和意义 8.4.3 热处理基本原理 8.5 无损检测 8.5.1 无损探伤概论 8.5.2 漏磁探伤 8.5.3 涡流(ET)检测 8.5.4 磁粉检测 8.5.5 电磁超声 8.6 人工检查 8.6.1 检查程序 8.6.2 热轧无缝钢管缺陷 8.7 钢管的质量保 8.7.1 质量保证的控制要点简述 8.7.2 质量控制点 8.7.3 工艺文件的编制与执行 8.7.4 其它

第九章 钢管的试验检测 9.1 钢管的力学性能 9.1.1 前 言 9.1.2 金属材料的力学性能 9.1.3 管材工艺性能试验9.2 钢中的各种组织和夹杂物 9.2.1 钢中的各种组织简介 9.2.2 钢中非金属夹杂物含量的测定标准评级图显微检验法 9.2.3 金属平均晶粒度测定方法 9.3.1 直读光谱仪 9.3.2 碳硫分析仪

全书PDF文件免费下载网址:无缝钢管生产知识(全书)


